2021 年 Android 社招面试题,阿里蚂蚁金服五面
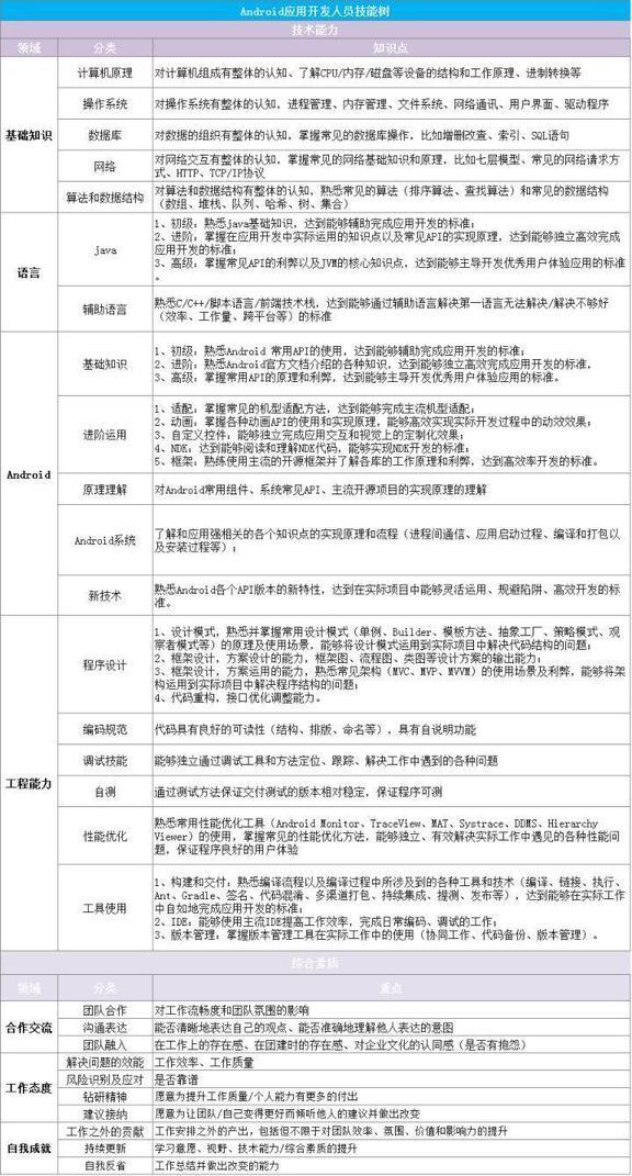
下面列出的 Android 应用开发人员的技能树仅为本人结合自身工作经验和感受的理解,无论对于一个团队还是个人,它不一定是标准,但具有一定的参考价值。

对于技术能力的评定,在面试和考核时各有侧重:
**面试时:**重点考察对知识点是否理解到位,根据对知识点理解的深入程度评定技术实力
**考核时:**工作的效率和质量
同样对于综合素质的评定,在面试和考核时侧重点也是不一样的:
**面试时:**面试官的第一感觉是否 OK、面试过程通过不断反问考察面试者的综合素质
**考核时:**工作的产出、其他同事对其评价
很多做 Android 开发的都是半路出家,并且有不少一个公司就 1 个或几个 Android 开发人员的情况,在 Android 开发岗位趋于平淡、人工智能和大前端大热的情况下,我们迟早会面临转型,仅仅掌握 Android 相关的知识肯定是不行的,基础、职业素养和综合素质在任何一种开发岗位中都非常重要。期望上面的技能树能对大家有所参考价值。
《设计思想解读开源框架》

第一章、 热修复设计
第一节、 AOT/JIT & dexopt 与 dex2oat
第二节、 热修复设计之 CLASS_ISPREVERIFIED 问题
第三节、热修复设计之热修复原理
第四节、Tinker 的集成与使用(自动补丁包生成)
第二章、 插件化框架设计
第一节、 Class 文件与 Dex 文件的结构解读
第二节、 Android 资源加载机制详解
第三节、 四大组件调用原理
第四节、 so 文件加载机制
第五节、 Android 系统服务实现原理
第三章、 组件化框架设计
第一节、阿里巴巴开源路由框——ARouter 原理分析
第二节、APT 编译时期自动生成代码 &动态类加载
第三节、 Java SPI 机制
第四节、 AOP&IOC
第五节、 手写组件化架构
第四章、图片加载框架
第一节、图片加载框架选型
第二节、Glide 原理分析
第三节、手写图片加载框架实战
第五章、网络访问框架设计
第一节、网络通信必备基础
第二节、OkHttp 源码解读
第三节、Retrofit 源码解析
第六章、 RXJava 响应式编程框架设计
第一节、链式调用
第二节、 扩展的观察者模式
第三节、事件变换设计
第四节、Scheduler 线程控制
第七章、 IOC 架构设计
第一节、 依赖注入与控制反转
第二节、ButterKnife 原理上篇、中篇、下篇
第三节、Dagger 架构设计核心解密
第八章、 Android 架构组件 Jetpack
第一节、 LiveData 原理
第二节、 Navigation 如何解决 tabLayout 问题
第三节、 ViewModel 如何感知 View 生命周期及内核原理
第四节、 Room 架构方式方法
第五节、 dataBinding 为什么能够支持 MVVM
第六节、 WorkManager 内核揭秘
第七节、 Lifecycles 生命周期
- 本文包含不同方向的自学编程路线、面试题集合/面经、及系列技术文章等,资源持续更新中…
评论