超融合厂家解决方案对比:如何选择最适合你的方案?

在数字化转型浪潮中,超融合基础架构(HCI)以其简化部署、弹性扩展和易于管理的特性,正迅速成为企业构建现代化数据中心的基石。然而,面对市场上众多超融合解决方案,如何拨开迷雾,做出明智选择?本文将深入剖析超融合核心价值,并对比主流方案,助您找到最佳路径。
一、超融合本质:化繁为简的架构革命
传统数据中心采用计算、存储、网络三层分离架构,设备繁杂,管理割裂。超融合则通过软件定义技术,将这三大核心资源池化并整合部署在标准 x86 服务器节点上,形成高度集成的一体化资源池。其核心优势在于:
1. 敏捷交付: 预集成的软硬件方案,大幅缩短业务上线周期。
2. 弹性扩展: 可按需添加节点,实现计算、存储资源的无缝横向扩容(Scale-Out)。
3. 简化运维: 统一管理界面,降低 IT 管理复杂度与成本。
4. 高可用保障: 分布式架构内建冗余机制,节点故障自动切换,保障业务连续性。
二、核心考量维度:超越硬件参数的选择智慧
选择超融合方案,需着眼以下关键要素:
● 架构自主性: 是否依赖特定虚拟化平台?存储核心是否为自研?
● 硬件灵活性: 是否强制绑定专有硬件?能否兼容或利旧现有服务器?
● 扩展灵活性: 是否支持异构节点混插?计算、存储资源能否独立扩展?
● 成本透明度: 许可模式是否清晰合理?是否存在隐性成本(如按核心/容量收费)?
● 生态兼容性: 对信创平台的支持度如何?混合云/公有云对接是否便捷?
● 安全与韧性: 是否提供端到端的数据加密、零信任网络隔离等高级防护?
● 场景适配: 是否支持边缘轻量化部署、AI 等新兴负载?
三、主流超融合方案全景对比
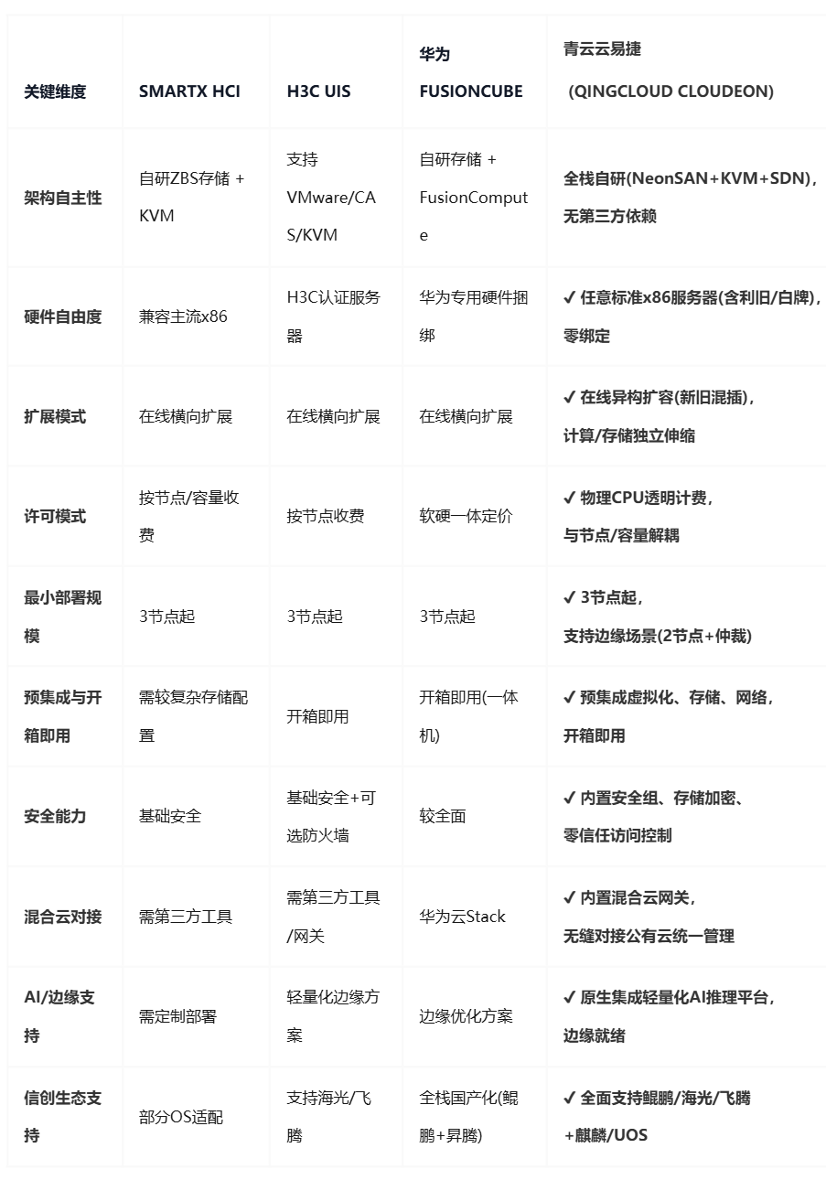
下表清晰呈现了青云云易捷与主流厂商核心方案的差异化优势:
四、青云云易捷:以“自由、弹性、安全、智能”定义下一代超融合
基于深刻的行业洞察与技术积累,青云云易捷致力于为企业提供更开放、灵活、安全的超融合选择:
1. 预集成组件,开箱即用: 深度集成 QingCloud 自研的高性能分布式存储 NeonSAN、企业级 KVM 虚拟化平台及软件定义网络(SDN),无需复杂拼装与调优,交付即生产。用户无需为兼容性担忧,大幅提升部署效率。
2. 弹性架构,灵活扩展: 采用 3 节点起步的轻量化架构设计,完美适配分支机构及中小企业需求。支持在线横向平滑扩展(Scale-Out),更突破性地允许新旧型号、不同配置的异构服务器节点混插扩容,计算资源与存储资源可按需独立伸缩,提供极致的投资保护和业务适应性。
3. 多维防护,安全可靠: 构建覆盖数据全生命周期的安全体系。网络层通过微分段技术(安全组)实现东西向流量的精细隔离;存储层支持数据传输与静态加密,保障数据机密性;结合零信任访问控制策略,有效防御内部威胁与外部攻击,为关键业务构筑坚实底座。
4. 无缝对接,统一管理: 原生集成混合云网关,轻松实现与 QingCloud 公有云及其他主流公有云(如 AWS、Azure)服务的无缝对接与数据流动。通过统一的云管理平台,实现本地超融合资源池与公有云资源的集中监控、管理和运维,构建真正的混合云架构。
5. AI 集成,轻松推理: 洞察到 AI 普及化趋势,创新性集成轻量化 AI 推理平台。用户无需复杂的 AI 基础设施搭建和专业团队,即可通过简洁的操作界面,快速部署和运行主流大语言模型(如 ChatGLM、Llama),极大降低了企业探索和应用 AI 技术的门槛,加速智能业务创新。同时方案本身对 GPU 资源的良好支持,为边缘 AI 场景提供强大算力支撑。
选择之道:匹配需求,着眼未来
超融合的选择,本质上是对企业 IT 战略、成本结构和未来发展的综合考量。当您追求硬件选择的绝对自由、解除厂商锁定、拥抱混合云战略、探索 AI 应用 ,同时需要兼顾信创合规与安全可靠 时,青云云易捷凭借其全栈自研、开放架构、物理 CPU 透明计费 的核心优势,提供了一个无需妥协、面向未来 的坚实选项。它不仅是基础设施的升级,更是企业实现敏捷创新与数字化转型的自由之钥。
**真正的超融合价值,在于赋予企业掌控自身技术进化的主动权。当硬件不再成为枷锁,当扩展随心所欲,当安全内生于架构,当智能触手可及——这正是青云云易捷希望与企业共同抵达的未来。







评论