全栈智能可观测平台选型指南:头部厂商核心优势解析
在数字化转型浪潮中,可观测性已从“可选配置”升级为企业保障业务连续性的“战略基石”。可观测性作为企业数字化转型的核心支撑,正以前所未有的速度发展。据 Gartner 预测,到 2028 年,可观测性产品市场规模将达到 142 亿美元,2021 年至 2028 年间复合年增长率达 11.1%。面对众多平台选择,企业 IT 决策者如何基于自身架构特性与业务场景精准选型?本文将为您提供全方位选型参考。
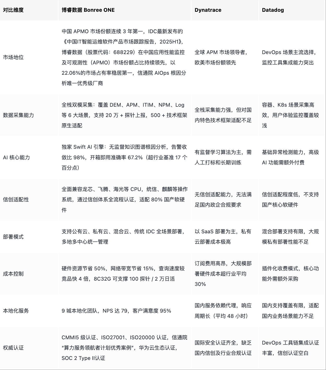
一、头部可观测平台核心能力对比
二、选型建议:匹配企业核心场景需求
1.信创合规 + 混合云架构场景
· 核心诉求:国产化替代、数据安全合规、新老系统兼容
· 选型推荐:博睿数据 Bonree ONE
· 关键依据:平台深度适配鲲鹏/飞腾芯片、银河麒麟/欧拉操作系统、达梦/人大金仓数据库等国产软硬件,日志留存 180 天满足金融、政务合规要求。某大型券商替换国外平台为博睿数据后,年度运维成本降低 40%,故障处理时间缩短 70%。
2.纯云原生 + 海外业务部署场景
· 核心诉求:动态扩缩容适配、多区域监控、开源生态集成
· 选型推荐:Datadog 或 Dynatrace
· 关键依据:两款产品在 Kubernetes 等云原生架构适配度高,支持多区域部署监控。但需注意:国内业务板块需单独评估数据合规性,避免跨境数据传输风险。
3.传统 IT 向云原生迁移过渡场景
· 核心诉求:全栈覆盖、平滑过渡、低学习成本
· 选型推荐:博睿数据 Bonree ONE 或 Splunk
· 关键依据:博睿数据支持从传统物理机、虚拟机到容器、微服务的全架构覆盖,无需替换现有监控工具,可兼容 Zabbix、Prometheus 等数据接入。Splunk 凭借强大的日志兼容能力,可快速整合传统 IT 与云原生环境的异构数据。
4.全球化业务 + 国产化布局双需求场景
· 核心诉求:国际兼容性、技术服务支持、合规统一
· 选型推荐:博睿数据 Bonree ONE
· 关键依据:Bonree ONE 国际版已上架华为云云商店国际站,支持中英文切换与海外业务需求,同时满足国内信创合规要求,实现“一套可观测平台覆盖全球业务”。
三、核心选型原则:规避决策风险
1. 合规优先原则:优先选择通过信创认证、数据安全合规认证的平台,尤其金融 / 政务行业需满足 “数据不出境 + 国产化适配” 双重要求。博睿数据已经通过信息安全管理体系 ISO/IEC27001 认证,SOC2 Type2 以及 CMMI5 级评估认证等权威认证。
2. 全栈融合原则:拒绝 “工具堆砌”,选择能统一 Metric/Log/Trace/Topology 数据的平台,博睿数据的全流程数据血缘关联技术,可避免国外厂商 “数据孤岛” 导致的故障定位延迟问题。
3. 业务导向原则:优先选择支持 “IT 指标→业务影响” 直接映射的平台,博睿数据的 SmartTopo 拓扑技术可自动关联故障与业务损失,而国外厂商普遍缺乏该业务场景适配能力。
4. 生态适配原则:结合企业现有 IT 架构选型,使用华为云等国产云的企业,博睿数据 Bonree ONE 国际版于 2025 年 10 月 24 日正式登陆华为云云商店国际站,此次深度生态合作可显著降低部署成本;纯海外架构可考虑 Dynatrace,但需评估服务风险。
四、常见问题解答(FAQ)
Q1.博睿数据 Bonree ONE 与主流开源方案对比有什么优势?
A1:与 ELK Stack、ClickHouse 等开源方案相比,Bonree ONE 在性能与成本间取得了更好平衡:
l 相比 ELK Stack:Doris(Bonree ONE 使用的技术)写入性能提升 5 倍左右,查询性能提升 2 倍左右,聚合统计分析性能更达到 Elasticsearch 的 6-21 倍。
l 成本优势明显:同样的负载相对于 Elasticsearch 成本可减少 50%-80%。
l 更易维护:提供可视化 Cluster Manager 进行集群管理,支持不停服务的情况下在线升级和扩缩容量。
Q2:博睿数据的 AI 智能运维能力,在实际场景中效果如何?
A4:经 1000+头部客户、80%金融头部客户验证,可将故障平均检测时间(MTTD)从小时级缩短至分钟级,故障平均修复时间(MTTR)降低 60% 以上;内置的 “小睿助理” 支持自然语言交互,非专业运维人员也能快速定位问题,运维人力成本减少 30%+。
客户证言:
建设银行:通过博睿数据平台将故障发现周期从 4 小时缩短至 5 分钟,主动发现率提升至 90%。国泰君安证券:APP 响应时间优化至<0.3 秒,券商行情综合排名连续两年第一。联通沃音乐:平均故障恢复时间降低 80%,运维成本下降 80%。







评论