信息化灾备解决方案
灾备方案基础原则灾备解决方案的核心原则概述
灾备方案设计考量要素 2.1 关键指标:RTO 与 RPO2.2 数据层面的安全保障 2.3 网络环境的安全防护 2.4 业务持续运行的保障策略
国标系统灾备分级与应对策略国标下系统灾备等级的具体划分不同灾备等级对应的应对举措
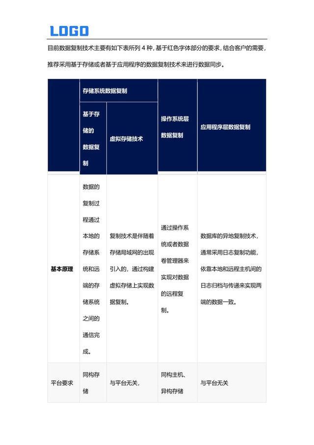
容灾技术深度剖析 4.1 数据备份的多元方式 4.2 数据复制的关键技术 4.3 重复数据删除的创新技术 4.4 操作系统虚拟化的应用技术
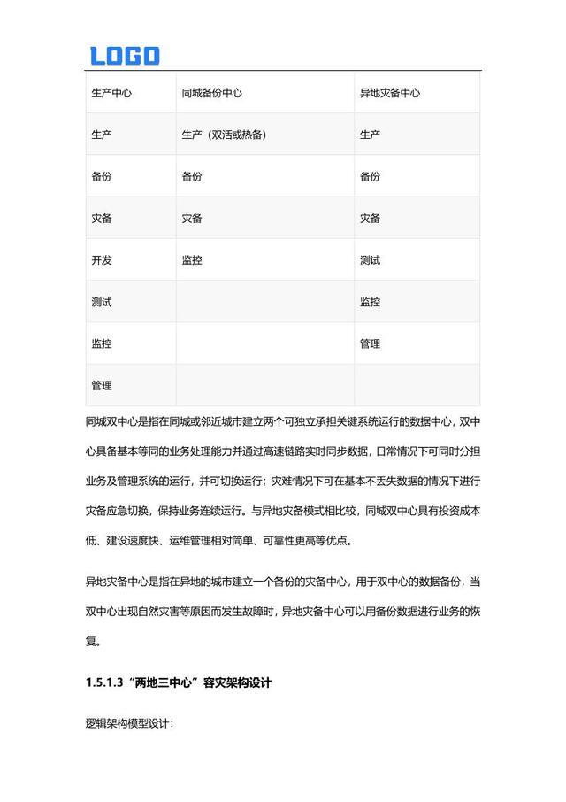
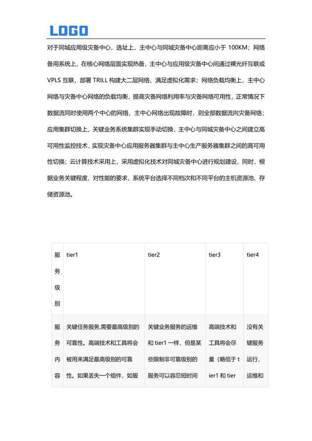
整体架构设计规划 5.1 “两地三中心”容灾架构详解 5.1.1 “两地三中心”的本地高可用与容灾保护机制 5.1.2 “两地三中心”各中心的功能定位解析 5.1.3 “两地三中心”容灾架构的详细设计 5.2 基于服务需求的“两地三中心”架构选择 5.2.1 服务等级与可靠性的关联划分 5.2.2 通用型基于服务的“两地三中心”架构模式 5.2.3 依据服务质量实现不同层级整体可靠性(tier)























评论