ChatBI 如何重塑企业数据分析?2025 年智能 BI 行业趋势解读

引言:数据分析的范式革命——从“看报表”到“聊数据”
在数字化浪潮席卷全球的今天,“数据是新石油”已成为共识,但如何高效地钻探、提炼并使用这股宝贵资源,却始终是困扰无数企业的核心难题。传统的商业智能(Business Intelligence, BI)系统,作为企业数据分析的基石,长期以来扮演着“数据史官”的角色。它们通过固定的报表、仪表盘和数据大屏,忠实地记录着过去发生的一切。然而,这种模式的弊端也日益凸显:业务人员面对瞬息万变的市场,提出的临时性、探索性分析需求,往往会陷入漫长的“IT 排期-开发-交付”循环,敏捷性严重不足;而复杂的软件操作界面,更是将绝大多数不具备技术背景的员工挡在数据分析的大门之外。这道鸿沟导致了“数据有余,洞察不足”的普遍困境,企业“数据驱动决策”的宏伟蓝图,常常在最后一公里步履维艰。
正是在这样的背景下,一场深刻的范式革命悄然兴起。ChatBI(对话式商业智能),作为这场革命的破局者,正以一种颠覆性的姿态登上历史舞台。它不再要求用户学习复杂的工具或编程语言,而是借助生成式 AI 和自然语言处理(NLP)的强大能力,将数据分析过程转变为一种如同与领域专家对话般简单、直观的体验。用户只需用日常语言提问——“上个季度哪个产品的利润贡献最高?”“华东大区的销售额为什么环比下降了 5%?”——系统便能即时理解、分析并以图文并茂的形式给出答案。这种“聊数据”的模式,从根本上降低了数据消费的门槛,将数据分析的能力从少数专家手中解放出来,赋予每一位业务人员,真正开启了“人人都是数据分析师”的时代。
本文旨在为身处变革十字路口的企业决策者(CEO、CIO)与技术采购负责人,提供一份兼具战略视野与实践指导的决策参考。我们将聚焦 2025 年的行业新动向,系统性地剖析 ChatBI 的市场格局、技术内核与演进逻辑,深度对比国内外主流产品的功能特性与适用场景,并对未来 3-5 年的发展方向进行前瞻性预测。我们的目标是帮助您清晰地认识到,ChatBI 不仅是一个新工具,更是重塑企业决策流程、构建敏捷组织和培育数据文化的核心引擎。
市场脉搏:为何 ChatBI 是当下最确定的增长引擎?
任何技术趋势的兴起,都离不开坚实的市场需求与商业价值驱动。ChatBI 之所以在 2025 年成为业界焦点,并非空中楼阁,而是植根于商业智能市场自身发展的必然规律和 AI 技术融合带来的巨大势能。本章节将通过宏观市场数据与趋势分析,论证企业为何应将 ChatBI 视为战略性投资,而非战术性工具。
全球与中国 BI 市场的高速增长
商业智能市场正经历一轮前所未有的扩张期。根据 Fortune Business Insights的预测,全球商业智能市场规模在 2024 年已达到 319.8 亿美元,并预计将从 2025 年的 348.2 亿美元增长至 2032 年的 632 亿美元,年复合增长率(CAGR)达到 8.9%。另一家研究机构 Precedence Research 的数据则更为乐观,其预测全球 BI 软件市场规模将从 2025 年的 474.8 亿美元增长至 2034 年的 1512.6 亿美元,CAGR 高达 13.74%。
将目光投向中国,这片数字化转型最为活跃的土壤,增长势头同样强劲。国际数据公司(IDC)的报告显示,2024 年中国商业智能与分析软件市场规模预计为 10.7 亿美元,并将在 2025 年迎来快速恢复性增长。更值得关注的是,IDC 预测在 2024 至 2029 年间,中国该市场将以 12.8%的年复合增长率持续扩容 (IDC报告,2024H2),展现出强大的市场韧性。到 2028 年,市场规模预计将达到 17.9 亿美元 (IDC预测)。
这些数据背后传递出一个明确信号:企业对数据驱动决策的需求正从“可选项”变为“必选项”。在 IDC 的《2023 年全球企业智能调查》中,商业智能和分析已成为企业在未来构建智能技术的第二大重要投资领域,其重要性仅次于数据管理,这充分凸显了 BI 在企业数字化战略中的核心地位。
全球商业智能(BI)市场规模预测(2024-2032 年)
AI 融合是核心驱动力
如果说市场需求的增长是 BI 发展的“推力”,那么人工智能(特别是生成式 AI)的深度融合,则是引爆这轮增长的“拉力”。传统 BI 工具的核心价值在于“可视化”,即将结构化数据转化为图表;而 AI 的融入,则为 BI 带来了“智能化”的质变。Gartner 明确指出,分析与商业智能(ABI)平台正在被 AI 所改变 (Gartner观点),数据洞察将更多地由机器学习发现。
IDC 的研究为这一趋势提供了有力的数据支撑:近 80%的受访企业表示,它们已经或正在将生成式 AI(GenAI)能力集成到其 BI 与分析解决方案中 (IDC中国报告)。这种融合的核心价值在于:
自动生成数据洞察:AI 能够主动发现数据中的趋势、异常和关联性,将分析师从繁琐的手工探索中解放出来。
快速生成数据可视化:用户通过自然语言描述需求,AI 即可自动创建相应的图表和报告,极大提升了报表开发效率。
整合非结构化数据分析:AI 能够理解和处理文本、语音等非结构化数据,并将其与结构化数据进行联合分析,提供更全面的业务视图。
正如 IDC 研究经理王楠所言,随着 GenAI 能力的引入,未来 BI 软件不再主要局限于专业的数据分析人员使用,而可以真正实现企业全员使用。这正是 ChatBI、智能问数等创新应用场景成为市场新一轮增长核心驱动力的根本原因。企业正在从“被动查数”的模式,向“主动智能分析”的范式跃迁 (Smartbi新闻稿)。
ChatBI 的渗透与角色演变
尽管市场前景广阔,但我们必须清醒地认识到当前的市场结构。IDC 数据显示,2024 年下半年中国 BI 市场中,传统的商业智能软件(报表、仪表盘等)仍占据 91.3%的市场份额,而高级分析和预测分析市场份额仅为 8.7% (IDC中国报告)。这表明,大部分用户的核心需求仍集中在基础的数据可视化。然而,这恰恰为 ChatBI 的渗透提供了巨大的空间。
ChatBI 并非要完全取代传统报表,而是在扮演一个“尖刀”产品的角色,精准切入传统 BI 无法高效满足的场景:
“业务一线的营销、销售和运营人员,他们每日面临着高频、多变、即时的分析需求。例如,销售总监在晨会前想快速了解昨日各区域的销售达成情况及异常波动,传统 BI 报表往往无法提供如此灵活的下钻和追问能力。ChatBI 正是为解决这类‘最后一公里’的分析难题而生。”
从战略层面看,ChatBI 的角色正在发生深刻演变。它不再仅仅是一个提升效率的工具,而是企业数字化转型战略中的关键一环。对于企业高管而言,投资 ChatBI 意味着:
加速数字化转型:通过降低数据使用门槛,激发全员的数据好奇心和分析能力,使数据真正融入业务决策流程。
构建数据文化:当每个人都能轻松地与数据“对话”时,基于数据而非经验的沟通方式将成为企业文化的一部分,从而实现真正的数据民主化 (Data Literacy & AI Democratization Trends)。
抢占竞争先机:在一个决策速度决定成败的时代,率先拥抱 ChatBI 的企业,将在业务敏捷性和市场洞察力上建立起难以逾越的护城河。反之,固守传统模式,则可能在竞争中因决策滞后而被淘汰。
因此,对于决策者而言,2025 年布局 ChatBI 已不再是“要不要做”的问题,而是“如何快速、有效地做”的问题。它代表了 BI 发展的未来方向,是企业在智能化时代保持竞争力的必然选择。
技术解码:从“对话”到“认知”,ChatBI 的智能进化三部曲
要深刻理解 ChatBI 的战略价值,就必须深入其技术内核,洞察其从简单的“问答机器”向“认知智能体”演进的路径。对于技术采购方而言,清晰地把握这一进化脉络,是评估不同产品技术成熟度与未来潜力的关键。ChatBI 的发展并非一蹴而就,而是遵循着一个清晰的三阶段进化逻辑。
第一阶段:NLQ(自然语言查询)- “听得懂”
这是 ChatBI 的起点和基石。在这一阶段,核心技术目标是解决“人机交互语言不通”的问题。用户输入的是自然语言(Natural Language),而数据库能理解的是结构化查询语言(SQL)。NLQ(Natural Language Query)技术扮演的正是“翻译官”的角色。
技术原理:系统通过自然语言处理(NLP)技术,对用户的输入进行意图识别、实体提取和语义分析。例如,在问题“查询上季度华东区的销售额”中,系统需要识别出查询意图是“查询”,时间实体是“上季度”,地理实体是“华东区”,指标实体是“销售额”。然后,它会将这些解析出的元素,根据预设的规则或模型,自动生成一条精准的 SQL 语句,提交给数据库执行。
核心价值:NLQ 极大地降低了数据查询的门槛,将业务人员从“求助 IT”的窘境中解放出来。它解决了长期存在的“业务人员不懂技术,IT 人员不懂业务”的协作鸿沟,是实现数据分析自助化的第一步。国内如 DataFocus 等厂商,在这一领域有长期的技术积累。
然而,单纯的 NLQ 只能处理单轮、明确的查询,一旦问题变得模糊或需要连续追问,其局限性便暴露无遗。
第二阶段:Conversational BI(对话式分析)- “会思考”
随着大语言模型(LLM)的爆发,ChatBI 进入了真正的“对话”时代。LLM 强大的上下文理解、逻辑推理和知识生成能力,使 BI 系统从一个“翻译官”升级为一个“初级分析师”。
技术原理:在这一阶段,系统不再是简单地进行“文本到 SQL”的转换。它能够维护一个对话上下文,理解多轮对话之间的逻辑关联。当用户在得到“华东区销售额下降 5%”的答案后,可以继续追问“为什么下降了?”“和去年同期比呢?”“具体是哪个产品线的问题?”。LLM 会结合之前的对话内容,推理出用户的真实意图,并规划出相应的分析步骤,例如进行同比/环比计算、维度下钻分析等。
核心价值:交互体验无限接近与真人分析师的沟通。它能够处理更复杂、更具探索性的分析任务,支持用户进行归因分析和根本原因探查(Root Cause Analysis)。这使得业务人员不仅能“知其然”,还能“知其所以然”,洞察的深度大大提升。目前市场上的主流 ChatBI 产品,如微软 Copilot、Tableau Pulse 等,都已具备这一阶段的核心能力。
第三阶段:Agentic AI(智能体)- “能行动”
这是 2025 年及以后最前沿、也最激动人心的发展方向。如果说 Conversational BI 是让 AI“会思考”,那么 Agentic AI 则是让 AI“能行动”,从一个被动的分析助手,进化为一个主动的决策伙伴。
Agentic AI 通过赋予 AI 目标和自主行动能力,正在推动工作流程的自动化
技术原理:AI Agent(智能体)是一种能够感知环境、自主决策并执行动作以实现特定目标的计算实体。在 BI 领域,一个 AI Agent 的核心能力在于任务规划与工具调用。当面对一个复杂目标,如“分析上月营销活动 ROI 未达预期的原因并提出优化建议”,Agent 会首先将这个宏大任务自主拆解为一系列子任务:1. 获取营销活动数据;2. 获取财务成本数据;3. 计算各渠道 ROI;4. 识别低 ROI 渠道;5. 分析低 ROI 渠道的用户画像;6. 调用预测模型模拟不同预算分配方案;7. 生成包含归因分析和优化建议的报告。为了完成这些子任务,Agent 会自主调用其“工具箱”中的各种工具,如 SQL 执行器、Python 代码解释器、API 接口、内部知识库等。
核心价值:实现了从“洞察”到“行动”的全链路闭环。Agent 能够主动监测关键指标,一旦发现异常,便能自动触发一套完整的分析、归因、建议流程,最终将一份可执行的方案呈现在决策者面前。这标志着 BI 系统从一个“工具”向一个“数字员工”或“决策大脑”的终极进化。Qlik 提出的 Agentic AI愿景、火山引擎的 DataAgent 以及数势科技的 SwiftAgent 都是这一趋势的积极探索者。
现代 ChatBI 系统核心架构剖析
要实现从“听得懂”到“能行动”的进化,现代 ChatBI 系统通常构建在一个三位一体的核心架构之上。理解这个架构,是技术选型的关键所在。
Tableau Pulse 的三层架构是现代智能 BI 系统的一个典型范例,强调了指标层、洞察平台和用户体验的整合
大语言模型(LLM)- 认知大脑:作为系统的核心引擎,LLM 负责处理所有与自然语言相关的任务,包括理解用户意图、进行多轮对话、逻辑推理、规划任务步骤以及生成人类可读的文本和图表摘要。模型的选择(如 GPT-4、DeepSeek 等)和微调(Fine-tuning)能力,直接决定了 ChatBI 的“智商”上限。
指标平台/语义层(Metrics Layer / Semantic Layer)- 业务词典:这是保障 ChatBI 输出结果“可信”与“准确”的生命线。业务世界充满了各种复杂的术语和计算口径,例如“活跃用户”、“毛利率”、“新客成本”等。如果不对这些指标进行统一、明确的定义,AI 的理解就会出现偏差,导致“一本正经地胡说八道”。指标平台/语义层的核心作用,就是构建一个连接业务语言和物理数据的“翻译层”,它将业务指标(如“毛利率”)预先定义为精确的计算公式((收入-成本)/收入),并与底层数据表进行关联。当 AI 接收到业务问题时,它会首先查询这个“词典”,确保对每个业务术语的理解都是准确且唯一的。Tableau 的 Metrics Layer 和数势科技强调的 智能指标平台 都是这一理念的典型实践。
工具链(Tool Chain / Agent Tools)- 执行双手:如果说 LLM 是大脑,语义层是词典,那么工具链就是 AI 的“双手”。仅有思考能力是不足以完成分析任务的。AI Agent 需要一系列工具来与外部世界交互和执行任务。这些工具通常包括:
数据查询工具:能够执行 SQL、Python 等代码,直接从数据库中获取数据。
API 调用工具:能够调用企业内部或外部的 API,获取或操作其他系统的数据(如 CRM、ERP)。
知识库检索工具:能够从企业文档、报告等非结构化数据中检索相关信息。
可视化生成工具:能够根据数据分析结果,自动生成合适的图表。
综上所述,一个先进的 ChatBI 系统,是“认知大脑”、“业务词典”和“执行双手”三者协同工作的结果。在进行技术选型时,企业不仅要关注其对话的流畅度(大脑),更要深入考察其语义层构建的严谨性(词典)和工具链的丰富性与可扩展性(双手),这三者共同决定了 ChatBI 在真实业务场景中的最终价值。
群雄逐鹿:主流智能 BI 平台深度对比与选型指南
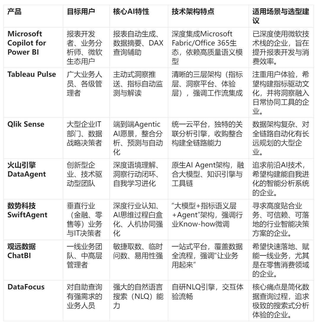
2025 年的智能 BI 市场,呈现出国际巨头与国内新锐同台竞技、百花齐放的格局。各大厂商纷纷将 AI,特别是生成式 AI 和 Agent 技术,作为产品战略的核心。对于期望拥抱 ChatBI 的企业而言,如何在众多看似相似的产品中做出最适合自身需求的选择,成为一项关键挑战。本章将基于公开资料,对几款主流智能 BI 平台进行深度剖析,为技术采购方和企业高管提供一份客观、详尽的选型指南。
我们的评测框架将围绕以下几个核心维度展开:
核心 AI 能力:产品在 AI 技术上的核心亮点是什么?是自然语言查询、对话式分析,还是 Agent 智能体?
技术架构:其 AI 能力构建在怎样的技术底座之上?是否拥有独立的语义层?生态整合度如何?
易用性与用户体验:产品主要面向哪类用户?上手难度如何?是否能融入员工的日常工作流?
行业解决方案与部署模式:在哪些垂直行业有深厚积累?支持公有云、私有化还是混合部署?
国际巨头:生态与平台的胜利
以微软、Salesforce(Tableau)、Qlik 为代表的国际巨头,其核心优势在于强大的平台能力和深厚的生态系统。它们倾向于将 AI 能力无缝融入其庞大的产品矩阵中,为现有客户提供平滑的升级路径。
Microsoft Copilot for Power BI
核心 AI 能力:Copilot for Power BI 是微软将其强大的生成式 AI 能力注入 BI 领域的旗舰产品。其核心能力体现在三个方面:报表自动生成(用户用自然语言描述即可创建完整的、可交互的报告页面)、数据摘要与洞察(自动生成报表或视觉对象的文本摘要)、以及 DAX 查询辅助(帮助用户编写和调试复杂的 DAX 公式)(Holistics AI-Powered BI Tools Review)。
技术架构:Copilot 深度集成于 Microsoft Fabric 分析平台和 Office 365 生态系统。这意味着它可以天然地连接和理解企业存储在 Azure、SharePoint、Teams 等微软服务中的数据,构建统一的“单一事实来源”(Microsoft Power BI官网)。其 AI 效果高度依赖于前期在 Power BI 中构建的语义模型(Semantic Model)的质量,数据准备工作至关重要 (为AI准备数据 - Power BI)。
选型建议:对于已经深度投资并使用微软技术栈(如 Azure、Microsoft 365)的企业而言,Copilot for Power BI 是实现 BI 智能化的最自然、最便捷的选择。它能极大地提升报表开发人员和数据分析师的工作效率。但企业需要意识到,要发挥 Copilot 的最大效能,必须投入资源进行数据治理和语义模型的优化。
Tableau Pulse
核心 AI 能力:Tableau Pulse 的核心理念是变“人找数据”为“数据找人”。它并非一个简单的聊天机器人,而是一个主动式洞察引擎。它能自动监测用户关注的核心指标(Metrics),一旦发现显著的趋势、变化或异常值,就会主动生成自然语言摘要和可视化图表,并通过 Slack、电子邮件等协同工具推送给用户 (关于Tableau Pulse)。
技术架构:Pulse 构建在一个清晰的三层架构之上:底层的 Metrics Layer(指标层)负责统一定义业务口径,确保数据可信;中间的 Insights Platform(洞察平台)利用统计和 AI 模型自动发现洞察;顶层的 Next-Gen Experiences(新一代体验)则负责在用户的工作流中呈现这些洞察 (Tableau Pulse and Tableau AI)。整个架构由 Tableau AI(融合 Einstein GPT 技术)增强,并强调在 Einstein Trust Layer 上运行,保障数据安全与隐私。
选型建议:Tableau Pulse 非常适合那些注重用户体验、希望将数据分析能力无门槛地赋予广大业务人员的企业。如果企业的战略目标是构建自上而下的指标驱动文化,并将数据洞察无缝融入日常协同办公,Pulse 将是一个极具吸引力的选择。
Qlik Sense
核心 AI 能力:Qlik 的 AI 战略最具雄心,其最终愿景是构建一个端到端的 Agentic AI 平台 (Qlik's Agentic AI Vision)。它不仅包含对话式分析(Insight Advisor),还整合了预测性 AI(Qlik Predict)和自动化(Qlik Automate)。其目标是让 AI Agent 能够覆盖从数据集成、分析洞察到触发下游系统行动的完整闭环。
技术架构:Qlik 通过一系列战略性收购(如数据集成厂商 Talend 和 Upsolver),正在构建一个统一的云平台,以支撑其 Agentic AI 框架。其独特的**关联分析引擎(Associative Engine)**是其技术护城河,能够发现传统 SQL 查询容易忽略的数据关联。其 Agentic 框架设想了一个由多种专业 Agent(如数据集成 Agent、分析 Agent、预测 Agent 等)组成的协作网络。
选型建议:Qlik 适合那些数据基础架构复杂、业务流程长、对端到端自动化有强烈需求的大型企业。选择 Qlik,更多是看重其平台的长期演进潜力和处理复杂数据关系的能力。对于希望一步到位构建覆盖“数据-洞察-行动”全链路智能平台的企业,Qlik 提供了一个宏大的蓝图。
国内新锐:敏捷与场景的深耕
相较于国际巨头的平台化战略,国内厂商则更聚焦于敏捷交付和场景化落地,凭借对本土市场需求的深刻理解和快速的产品迭代,在特定领域形成了独特的竞争优势。
火山引擎 DataAgent
核心 AI 能力:作为字节跳动旗下的云服务平台,火山引擎的 DataAgent 充分利用了其在 AI 领域的深厚技术积累。产品强调三大核心理念:深度理解语境(理解企业特定业务环境和规则)、洞察行动闭环(将抽象问题转化为可执行数据任务,并自动将洞察转为行动)、以及自我学习进化(通过用户交互持续强化智能体能力)(火山引擎DataAgent官网)。
技术架构:DataAgent 是一款基于 AI 深度思考与大数据分析的专家顾问,其架构融合了大模型、领域知识引擎和工具链,能够自主拆解任务、规划路径并调用工具 (火山引擎DataAgent介绍)。其原生 AI 能力和自我进化机制是其最大亮点。
选型建议:适合技术驱动、追求前沿 AI 能力,并希望构建一个能够与业务共同成长的自适应智能分析系统的创新型企业。对于希望利用最先进的 Agent 技术来解决复杂业务问题的客户,DataAgent 展现了巨大的潜力。
数势科技 SwiftAgent
核心 AI 能力:数势科技是国内最早明确提出并落地 AI Agent 产品的厂商之一。其 SwiftAgent 产品迭代路径清晰(已从 1.0 演进至 3.0),核心特色在于将行业认知(Know-how)深度融入大模型,并强调思维过程白盒化,用户可以观察、干预和强化 AI 的分析过程,解决了人机融合的信任问题 (数势科技SwiftAgent介绍)。
技术架构:SwiftAgent 采用“大模型 + 指标语义层 + Agent 架构”的模式,强调指标平台是实现精准问数的基础 (SwiftAgent 3.0升级)。其在金融、零售、高科技制造等垂直行业积累了深厚的业务知识,并将其用于微调大模型,使得 Agent 的分析和建议更贴合行业场景。
选型建议:非常适合金融、零售、制造等对行业专业性要求高的企业。如果企业寻求的不仅是一个通用对话工具,而是一个真正理解自身业务、能够提供可信、可落地决策建议的“行业专家”,SwiftAgent 是强有力的竞争者。
观远数据 ChatBI
核心 AI 能力:观远数据的核心理念是“让业务用起来”。其 ChatBI 产品同样围绕这一理念打造,旨在通过简单的自然语言问答,满足业务人员**“临时问数”和“敏捷取数”**的核心痛点 (观远ChatBI介绍)。它能帮助用户从繁琐的报表开发排期中解放出来,实现分钟级响应。
技术架构:观远提供的是一站式智能分析平台,覆盖从数据接入、开发、分析、AI 建模到数据应用的完整流程 (观远一站式平台)。其 ChatBI 基于大语言模型(LLM)构建,提供意图识别、知识召回、数据查询和可视化生成等能力。产品强调易用性和快速上手,拖拉拽的操作方式和优美的界面是其传统优势。
选型建议:适合希望快速落地 BI 项目、迅速赋能一线业务团队的企业,尤其是在零售、消费品等行业有大量成功案例(如安踏、元气森林、蜜雪冰城等)(观远客户案例)。对于追求高易用性、希望快速看到业务价值的企业,观远是一个务实的选择。
DataFocus
核心 AI 能力:DataFocus 是国内较早探索对话式 BI 的厂商之一,其核心技术优势在于其强大的自然语言搜索技术。它致力于让数据分析像使用搜索引擎一样简单,用户通过输入自然语言问题,系统即可快速返回准确的数据和可视化结果。
技术架构:产品的核心是其自研的 NLQ(自然语言查询)引擎,通过 NLP 和 AI 技术将自然语言指令精准转化为数据查询。平台强调实时数据处理和自动化洞察生成,帮助企业及时决策 (DataFocus技术介绍)。
选型建议:适合那些核心痛点在于数据查询繁琐、对自然语言搜索的准确性和灵活性有极高要求的企业。如果企业的首要目标是让业务人员能够以最简单的方式自助、即时地获取数据,DataFocus 的搜索式分析能力将是其主要吸引力。
总结对比表:主流智能 BI 平台一览
实践蓝图:企业如何分阶段落地 ChatBI 并衡量价值?
拥有先进的工具只是第一步,如何成功地将其在组织内部署、推广并最终实现价值,是更为关键的挑战。许多雄心勃勃的数字化项目最终都因实施路径不当而搁浅。本章旨在提供一套可操作的实施方法论,帮助企业规避常见的落地陷阱,确保对 ChatBI 的投资能够获得可观的回报(ROI)。
破除“大而全”的启动陷阱
在推广新技术时,企业管理者往往容易陷入一种“理想主义”的误区,希望通过自上而下的方式,一次性在全公司或多个部门全面铺开,试图毕其功于一役。然而,实践证明这恰恰是失败的主要原因。国内 ChatBI 领域的服务商北极九章指出,超过 60%的企业智能分析工具部署失败案例,都源于“大而全启动陷阱” (北极九章观点)。
这种做法的风险在于:
投入巨大,见效缓慢:全面推广需要巨大的前期投入,包括软件许可、硬件资源、人员培训等,但价值的体现却需要时间,容易导致项目在初期就因“投入产出不成正比”而受到质疑。
需求分散,难以聚焦:不同部门的需求千差万别,试图一次性满足所有需求,会导致产品形态和功能变得臃肿复杂,最终哪个场景都服务不好。
容错率低,影响信心:一旦在某个环节出现问题,其负面影响会被迅速放大,打击整个组织对新技术的信心,为后续推广设置巨大障碍。
因此,成功的 ChatBI 落地,必须遵循“小步快跑、快速迭代”的敏捷原则。先找到一个能快速“溅起水花”的场景,做出标杆,再以点带面,逐步推广。
场景选择的黄金法则
如何找到那个“能快速溅起水花”的场景?根据多家厂商的服务经验,最容易成功的切入点通常具备四大特征:
高频分析需求:场景本身存在真实、高频的分析痛点。业务人员每天或每周都需要基于数据进行复盘、决策,这是 ChatBI 能够被用起来的基础。
成熟数据基础:该场景相关的数据源清晰、质量较高、治理程度好。这样可以大大缩短项目前期的准备时间,让价值快速显现。
庞大用户基数:场景覆盖的用户群体较大,容易形成使用惯性和口碑传播,便于在组织内部挖掘和培养“超级用户”。
明确 ROI(投资回报):场景的业务价值清晰可见,效果易于衡量。例如,帮助销售团队提升转化率、帮助运营团队降低客户流失率等。
基于以上法则,我们可以绘制出一张 ChatBI 核心场景的落地优先级地图:
高优先级(★★★★★):前线业务军团(营销/销售/门店运营等)。这类用户基数庞大,业务变化快,每日都有复盘、监控、客户分析等高频的即时分析需求,传统 BI 体系难以满足。例如,某“超级用户”曾通过 ChatBI 单月制作 200 张报告,效率提升 700% (北极九章案例)。
中优先级(★★★★☆):专业分析团队(数据分析师/BA/数据运营等)。ChatBI 可以替代他们大量的、重复性的即时取数和看板开发工作,将他们从“数据提取工”的角色中解放出来,专注于更具深度的分析。
谨慎探索(★★★☆☆):高层管理驾驶舱。很多企业希望首先解决“高管问数”的问题。诚然,这个场景价值巨大,但风险也很高。高管对分析的预期高、时间宝贵、容错率低。一旦体验不佳,可能对项目造成颠覆性影响。因此建议在项目初期,不优先选择直接服务最高决策层,可以先通过报告推送等方式提升工具在高管层的可见度,待产品和数据足够成熟后再逐步深入。
如何衡量 ChatBI 的 ROI
向管理层证明 ChatBI 的价值,需要一套清晰的 ROI 衡量体系,这既包括可量化的经济效益,也包括难以量化但同样重要的战略价值。
定量指标 (Quantitative KPIs)
效率提升带来的成本节约:
报告生成时间缩短:计算引入 ChatBI 前后,生成同类分析报告所需时间的差异,乘以相关人员的时薪。
IT 支持工单减少:统计与重复性取数、报表修改相关的 IT 服务工单数量的下降。每减少一个工单,都意味着 IT 人力成本的节约。
业务决策加速带来的收益增长:
决策周期缩短:衡量从发现问题到做出决策的平均时长。决策速度的提升,意味着能更快地抓住市场机会或规避风险。
关键业务指标改善:将 ChatBI 的应用与具体的业务成果挂钩,如销售转化率提升、营销活动 ROI 提高、库存周转率加快等。
直接成本计算:ROI = [(收益增长 + 成本节约) - 总投资成本] / 总投资成本 × 100%。其中,总投资成本包括软件许可、部署、维护及培训费用 (Calculating AI Chatbot ROI)。
定性指标 (Qualitative Signals)
用户满意度(CSAT/NPS):通过问卷调查,评估业务用户对 ChatBI 工具的满意度和推荐意愿。
数据文化渗透率:衡量使用 ChatBI 进行数据查询和分析的员工占总员工的比例,以及使用的频率。
数据素养提升:观察业务人员是否因为使用了 ChatBI,而更频繁地在会议和报告中引用数据,其数据分析和提问的能力是否有所提升。
文化与组织保障
最后,必须强调的是,任何技术工具的成功都离不开组织和文化层面的支持。技术本身不是万灵药 (TimeXtender观点)。要确保 ChatBI 项目成功,企业还需要:
完善数据治理:确保数据的准确性、一致性和可访问性,这是 ChatBI 可信赖的基础。
培育数据文化:鼓励试错,提倡基于数据的讨论,让数据成为团队间的通用语言。
树立内部标杆:识别并激励那些积极使用 ChatBI 并创造了业务价值的“超级用户”,让他们成为内部的推广大使和教练。
通过“场景切入、价值衡量、文化保障”三步走的策略,企业可以最大化地发挥 ChatBI 的潜力,稳健地迈向全员数据驱动的未来。
未来展望:ChatBI 的下一个五年,将走向何方?
站在 2025 年的时间节点上,ChatBI 已经从一个新奇的概念,演变为一股不可忽视的商业力量。然而,其发展的征程才刚刚开始。展望未来 3 到 5 年,在 AI 技术的持续驱动下,ChatBI 将朝着更智能、更融合、更自主的方向深度进化,最终彻底改变企业与数据交互的方式。以下是对其未来发展的四大核心趋势预测。
预测一:多模态交互成为标配
当前的 ChatBI 交互主要以文本为主,但人类的交流方式是多模态的。未来的 ChatBI 将打破单一模态的限制,能够理解和处理包括文本、语音、图片、甚至视频在内的多种信息输入。这一趋势已初见端倪,2025年的AI趋势报告普遍将多模态 AI 列为核心发展方向。
多模态 AI 能够理解和融合文本、图像、音频等多种数据类型,带来更自然的交互体验
可以预见的场景包括:
语音分析:销售经理可以直接通过语音向系统提问:“小观,帮我调出上周的销售会议纪要,并总结一下关于新产品反馈的关键点。”
图像识别分析:运营人员可以上传一张竞品促销海报的截图,并提问:“分析一下这张海报的促销策略,并对比我们同期活动的优惠力度。”
报表截图反向解析:用户可以截取一张静态报表的图片,让 ChatBI 识别其中的数据和图表,并在此基础上进行二次的交互式分析。
多模态交互将使得数据分析彻底融入人们的自然工作流,无论是在会议室、驾驶途中还是生产现场,洞察都将无处不在,触手可及。
预测二:从“分析”走向“决策自动化”
数据分析的演进路径通常被划分为四个阶段:描述性分析(发生了什么)、诊断性分析(为什么发生)、预测性分析(未来会发生什么)和指示性分析(我该做什么)。当前的 ChatBI 主要解决了前两个阶段的问题,而未来的核心突破在于深度融合预测性与指示性分析 (The Evolution of Data Analytics)。
AI Agent 将是实现这一跨越的关键。未来的智能体将不仅仅满足于找出“销售额下降是因为华东区某产品线表现不佳”这样的归因结论,它还会更进一步:
模拟与预测:基于历史数据和外部变量,AI Agent 会运行多个预测模型,模拟不同应对策略可能带来的结果。例如,“如果我们将营销预算向华北区倾斜 10%,预计销售额会提升多少?”
推荐最优行动:在比较了多种可能的情景后,Agent 会给出一套具体的、可执行的行动建议,即指示性分析(Prescriptive Analytics)。例如,“建议立即为华东区该产品线提供 3%的临时折扣,并同步启动针对性的社交媒体推广,预计可在两周内将销售额拉回正常水平。”
触发自动化工作流:在获得决策者授权后,Agent 甚至可以直接调用相关系统(如 CRM、营销自动化工具)的 API,执行这套行动方案,实现从洞察到决策再到行动的无缝闭环。
这一演进将使 BI 系统从一个“信息提供者”转变为一个“智能决策参谋”,其核心价值将从“赋能决策”升级为“增强决策”乃至“自动化决策”。
预测三:行业知识深度融合
通用的 ChatBI 平台虽然强大,但在处理特定行业的复杂问题时,往往因缺乏领域知识而显得力不从心。未来的竞争高地,将在于如何将深度的行业 Know-how 与 AI 能力相结合,打造出“开箱即用”的行业解决方案。
我们将看到越来越多内置了行业最佳实践的“垂直领域分析专家”出现:
金融风控 Agent:内置了巴塞尔协议、反洗钱规则和各类信用风险模型,能够实时监控交易流水,识别异常模式并自动生成风险评估报告。
零售选品 Agent:结合了销售数据、库存水平、社交媒体趋势、天气信息和本地化消费者偏好,为采购经理提供精准的选品和补货建议。
供应链优化 Agent:能够理解复杂的物流网络、供应商协议和生产计划,在面临突发事件(如港口拥堵、原材料短缺)时,自主规划出最优的替代路线和生产方案。
这种深度融合,需要 BI 厂商与行业客户进行更紧密的共创。像数势科技这样从创立之初就深耕金融、零售等行业的厂商,在这一趋势中将具备天然的先发优势。
预测四:人机协同的自我进化
ChatBI 的终极形态,将是一个能够与企业共同成长的、具备自我进化能力的智能有机体。它不再是一个功能固化的软件,而是一个持续学习、不断适应的“数字伙伴”。
这种进化通过一个正向反馈循环实现:
交互学习:系统会记录每一次与用户的交互。当用户对 AI 的回答进行修正(例如,“你对‘新客’的理解不對,应该排除掉 30 天内复购的用户”),或者对某个分析路径表示认可时,系统会学习并记住这些反馈。
行为沉淀:优秀分析师的查询行为、分析思路和常用的指标组合,会被系统观察和学习,并沉淀为可复用的分析模板和知识。
策略优化:基于海量的交互和行为数据,AI Agent 会不断优化其底层的任务规划、工具调用和答案生成策略,使其越来越贴近该企业的特定业务语境和用户偏好。
通过这种人机协同的进化机制,ChatBI 将从一个通用的“工具”,逐步演变为一个深度理解企业基因的、不可或缺的“数字员工”和“集体智慧大脑”。它不仅是决策的支持者,更是企业知识资产的沉淀者和传承者,为企业在多变的市场环境中构建起最核心的、可持续的智能优势。
关键要点总结
市场趋势:全球及中国 BI 市场在 AI 驱动下高速增长,ChatBI 是核心增长引擎,企业布局刻不容缓。
技术演进:ChatBI 正经历从 NLQ(听得懂)、对话式分析(会思考)到 AI Agent(能行动)的三阶段进化,其核心架构由 LLM、语义层和工具链构成。
产品格局:国际巨头(微软、Tableau、Qlik)以生态和平台见长,国内新锐(火山引擎、数势、观远、DataFocus)则在敏捷和场景深耕上更具优势,企业应根据自身需求和技术栈进行选型。
落地实践:成功的关键在于规避“大而全”陷阱,从高频、高价值的业务场景切入,并建立清晰的 ROI 衡量体系与组织文化保障。
未来方向:ChatBI 将向多模态交互、决策自动化、行业深度融合和人机协同自我进化的方向发展,最终成为企业的“决策大脑”。







评论