写点什么

从 JSON 字符串到 Java 对象:Fastjson 1.2.83 全程解析|得物技术

作者:得物技术
  • 2025-10-16
    上海
  • 本文字数:19323 字

    阅读完需:约 63 分钟

从 JSON 字符串到 Java 对象:Fastjson 1.2.83 全程解析|得物技术

一、概述

Fastjson 是阿里巴巴开源的高性能 JSON 序列化处理库,其主要以处理小数据时速度最快而著称,功能全面。Fastjson1.X 版本目前已停止维护,被 Fastjson2.X 代替,但 1.X 版本国内被广泛使用,通过学习其技术架构,剖析架构上优缺点,对技术人员提升软件设计工程实践能力很有价值。


首先我们对“序列化 / 反序列化”概念上建立直观认识,把 Java 对象转化为 JSON 格式的字符串的过程叫做序列化操作,反之则叫反序列化。如果把“序列化 / 反序列化”放到整个计算机系统的坐标系里,可以把它看成一次数据的“跨边界搬家”。


对象在“内存世界”里活得很好,但只要一离开进程地址空间(网络、磁盘、数据库、浏览器、异构语言),就必须先打成包裹(序列化),到对岸再拆包裹(反序列化)。

二、核心模块架构

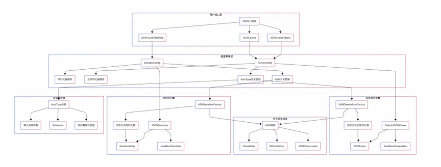
从高层次视图看 Fastjson 框架的结构,主要可以分为用户接口层、配置管理层、序列化引擎、反序列化引擎和安全防护层。其中用户接口提供了门面类用户编码直接与门面类交互,降低使用复杂度;配置管理层允许用户对框架行为进行配置;序列化引擎是序列化操作的核心实现;反序列引擎是反序列化操作的核心实现;安全模块解决框架安全问题,允许用户针对安全问题设置黑白名单等安全检查功能。下图为 Fastjson 模块关系图:

模块关系图

三、项目结构

com.alibaba.fastjson/├── JSON.java                    # 核心入口类├── annotation/                  # 注解定义├── asm/                         # ASM字节码精简库├── parser/                      # 解析器模块│   ├── DefaultJSONParser.java  # 默认JSON解析器│   ├── JSONLexer.java          # 词法分析器接口│   ├── JSONScanner.java        # 词法分析器实现│   └── deserializer/           # 反序列化器├── serializer/                  # 序列化器模块│   ├── JSONSerializer.java     # JSON序列化器│   ├── SerializeConfig.java    # 序列化配置│   └── ObjectSerializer.java   # 对象序列化器接口├── spi/                         # SPI扩展机制├── support/                     # 框架支持└── util/                        # 工具类
复制代码

3.1 项目结构说明

主要可以划分为以下几个核心模块(包):

com.alibaba.fastjson (核心 API 与数据结构)


  • 关键类 :JSON.java: 整个库的门面(Facade),提供了最常用、最便捷的静态方法,如 toJSONString() (序列化), parseObject() (反序列化为对象), parseArray() (反序列化为数组)。通常它是用户最先接触到的类。JSONObject.java: 继承自 java.util.HashMap,用于表示 JSON 对象结构( {key: value} )。JSONArray.java: 继承自 java.util.ArrayList,用于表示 JSON 数组结构 ( [value1, value2] )。


com.alibaba.fastjson.serializer (序列化模块)

此模块负责将 Java 对象转换为 JSON 格式的字符串


  • 关键类 :JSONSerializer.java: 序列化的核心调度器。它维护了序列化的上下文信息,如对象引用、循环依赖检测、特性( SerializerFeature )开关等,并驱动整个序列化过程。SerializeWriter.java: 一个高度优化的 Writer 实现,专门用于生成 JSON 字符串。它内部使用 char[] 数组来拼接字符串,避免了 String 的不可变性带来的性能损耗,是 Fastjson 高性能写入的关键。JavaBeanSerializer.java: 默认的 JavaBean 序列化器。在未启用 ASM 优化时,它通过反射获取对象的属性( getter 方法)并将其序列化。ASMSerializerFactory.java: 性能优化的核心 。它使用 ASM 字节码技术在运行时动态生成序列化器类,这些类直接调用 getter 方法并操作 SerializeWriter,避免了反射的性能开销。ObjectSerializer.java: 序列化器接口。用户可以通过实现此接口来为特定类型提供自定义的序列化逻辑。SerializeConfig.java: 序列化配置类。它维护了 Java 类型到 ObjectSerializer 的缓存。 SerializeConfig.getGlobalInstance() 提供了全局唯一的配置实例。SerializerFeature.java: 序列化特性枚举。定义了各种序列化行为的开关,例如 WriteMapNullValue (输出 null 值的字段)、 DisableCircularReferenceDetect (禁用循环引用检测) 等。


com.alibaba.fastjson.parser (反序列化模块)

此模块负责将 JSON 格式的字符串解析为 Java 对象。


  • 关键类 :DefaultJSONParser.java: 反序列化的核心调度器。它负责解析 JSON 字符串的整个过程,管理 JSONLexer 进行词法分析,并根据 Token (如 { , } , [ , ] , string , number 等)构建 Java 对象。JSONLexer.java / JSONLexerBase.java: JSON 词法分析器。它负责扫描输入的 JSON 字符串,将其切割成一个个有意义的 Token ,供 DefaultJSONParser 使用。JavaBeanDeserializer.java: 默认的 JavaBean 反序列化器。在未启用 ASM 优化时,它通过反射创建对象实例并设置其属性值。ASMDeserializerFactory.java: 与序列化类似,它动态生成反序列化器字节码,直接调用 setter 方法或直接对字段赋值,避免了反射。ObjectDeserializer.java: 反序列化器接口。用户可以实现此接口来自定义特定类型的反序列化逻辑。ParserConfig.java: 反序列化配置类。维护了 Java 类型到 ObjectDeserializer 缓存,并负责管理 ASM 生成的类的加载。Feature.java: 反序列化特性枚举,用于控制解析行为。


com.alibaba.fastjson.annotation (注解模块)

提供了一系列注解,允许用户通过声明式的方式精细地控制序列化和反序列化的行为。


  • 关键注解 :@JSONField: 最核心的注解,可用于字段或方法上,用于自定义字段名、格式化、序列化/反序列化顺序、是否包含等。@JSONType: 可用于类上,用于配置该类的序列化器、反序列化器、特性开关等。


3.2 项目结构小结

Fastjson 框架在架构设计体现了“关注点分离”的原则,将序列化、反序列化、API、工具类等清晰地划分到不同的模块中。整个框架具有高度的可扩展性,用户可以通过 ObjectSerializer / ObjectDeserializer 接口和丰富的注解来满足各种复杂的定制化需求。


四、核心源码分析

为了更直观说明框架实现原理,本文对部分展示的源代码进行了删减,有些使用了伪代码,如需了解更多实现细节请读者阅读项目源码(https://github.com/alibaba/fastjson)


整体上 Fastjson 通过统一的门面 API(JSON.toJSONString/parseObject)调用核心控制器(JSONSerializer/DefaultJSONParser),利用 ASM 字节码生成反射机制,配合 SerializeWriter/JSONLexer 进行高效的 Java 对象与 JSON 字符串间双向转换,同时提供配置缓存、循环引用检测AutoType 安全防护等优化机制。下图为框架处理数据流:

数据流


4.1 序列化原理介绍

序列化步骤主要包括:序列化器查找→JavaBean 字段解析→字段值转换和 JSON 字符串构建等过程。下图为序列化处理时序图:

序列化时序图


序列化入口与初始化

使用 JSON.toJSONString()入口,将 person 对象转换为 JSON 字符串。

Person person = new Person();String json = JSON.toJSONString(person);
复制代码

用户调用 toJSONString 方法进行对象序列化操作,JSON.java 包含了多个 toJSONString 重载方法,共同完成核心类初始化:SerializeConfig,SerializeWriter,JSONSerializer。

//用户不指定SerializeConfig,默认私有全局配置public static String toJSONString(Object object, SerializeFilter[] filters,                                   SerializerFeature... features) {   return toJSONString(object, SerializeConfig.globalInstance, filters, null, DEFAULT_GENERATE_FEATURE, features);}

public static String toJSONString(Object object,                                       SerializeConfig config,                                       SerializeFilter[] filters,                                       String dateFormat,                                       int defaultFeatures,                                       SerializerFeature... features) {    SerializeWriter out = new SerializeWriter((Writer) null, defaultFeatures, features);    try {        JSONSerializer serializer = new JSONSerializer(out);        //省略其他代码...        serializer.write(object);  // 核心序列化调用        return out.toString();    } finally {        out.close();    }}
复制代码

序列化控制流程

JSONSerializer.write()核心逻辑

write 方法的逻辑比较简单,首先处理 null 值,然后根据类型查找序列器(ObjectSerializer),最后将序列化逻辑委派给序列化器处理。

public final void write(Object object) {    //如何序列化对象为null,直接写入"null"字符串    if (object == null) {        out.writeNull();        return;    }

    Class<?> clazz = object.getClass();    ObjectSerializer writer = getObjectWriter(clazz);  // 类型识别与序列化器选择

    try {        writer.write(this, object, null, null, 0);  // 委托给具体序列化器    } catch (IOException e) {        throw new JSONException(e.getMessage(), e);    }}
复制代码

类型识别与序列化器策略

框架采用策略化模式将不同类型序列化逻辑封装成不同的序列化器:

  • 基础类型 : 使用专门的 Codec(如 StringCodec、IntegerCodec)

  • 集合类型 : 使用 ListSerializer、MapSerializer 等

  • JavaBean : 使用 JavaBeanSerializer 或 ASM 动态生成的序列化器

  • 枚举类型 : 使用 EnumSerializer


SerializeConfig.getObjectWriter 方法负责序列化器查找工作:



public ObjectSerializer getObjectWriter(Class<?> clazz, boolean create) {    // 第一步:缓存查找    ObjectSerializer writer = get(clazz);    if (writer != null) {        return writer;    }

    // 第二步:SPI扩展加载(当前线程类加载器)    try {        final ClassLoader classLoader = Thread.currentThread().getContextClassLoader();        for (Object o : ServiceLoader.load(AutowiredObjectSerializer.class, classLoader)) {            if (!(o instanceof AutowiredObjectSerializer)) {                continue;            }            AutowiredObjectSerializer autowired = (AutowiredObjectSerializer) o;            for (Type forType : autowired.getAutowiredFor()) {                put(forType, autowired);            }        }    } catch (ClassCastException ex) {        // skip    }

    writer = get(clazz);    if (writer == null) {        // 第三步:SPI扩展加载(JSON类加载器)        final ClassLoader classLoader = JSON.class.getClassLoader();        if (classLoader != Thread.currentThread().getContextClassLoader()) {            // 重复SPI加载逻辑...        }    }

    // 第四步:模块扩展    for (Module module : modules) {        writer = module.createSerializer(this, clazz);        if (writer != null) {            put(clazz, writer);            return writer;        }    }

    // 第五步:内置类型匹配    if (writer == null) {        String className = clazz.getName();        Class<?> superClass;

        if (Map.class.isAssignableFrom(clazz)) {            put(clazz, writer = MapSerializer.instance);        } else if (List.class.isAssignableFrom(clazz)) {            put(clazz, writer = ListSerializer.instance);        } else if (Collection.class.isAssignableFrom(clazz)) {            put(clazz, writer = CollectionCodec.instance);        } else if (Date.class.isAssignableFrom(clazz)) {            put(clazz, writer = DateCodec.instance);        } else if (clazz.isEnum()) {            // 枚举处理逻辑        } else if (clazz.isArray()) {            // 数组处理逻辑        } else {            // 第六步:JavaBean序列化器创建            if (create) {                writer = createJavaBeanSerializer(clazz);                put(clazz, writer);            }        }    }

    return writer;}
复制代码

JavaBean 序列化处理

JavaBeanSerializer 的 write 方法实现了 Java 对象序列化处理核心逻辑:


方法签名分析:

protected void write(JSONSerializer serializer, //JSON序列化器,提供序列化上下文和输出流                      Object object, //待序列化的Java对象                      Object fieldName, //字段名称,用于上下文追踪                      Type fieldType, //字段类型信息                      int features, //序列化特性标志位                      boolean unwrapped //是否展开包装,用于嵌套对象处理    ) throws IOException
复制代码

序列化流程概览:

// 1. 空值检查和循环引用处理if (object == null) {    out.writeNull();    return;}

if (writeReference(serializer, object, features)) {    return;}

// 2. 字段序列化器选择final FieldSerializer[] getters;if (out.sortField) {    getters = this.sortedGetters;} else {    getters = this.getters;}

// 3. 上下文设置和格式判断SerialContext parent = serializer.context;if (!this.beanInfo.beanType.isEnum()) {    serializer.setContext(parent, object, fieldName, this.beanInfo.features, features);}

// 4.遍历属性序列化器,完成属性序列化for (int i = 0; i < getters.length; ++i) {    FieldSerializer fieldSerializer = getters[i];    // 获取属性值    Object propertyValue = this.processValue(serializer, fieldSerializer.fieldContext, object, fieldInfoName,                                        propertyValue, features);    // 写入属性值                                        fieldSerializer.writeValue(serializer, propertyValue);}
复制代码

循环引用检测:

JavaBeanSerializerwriteReference 方法执行循环引用检测,Fastjson 使用 $ref 占位符处理循环引用问题,防止对象循环引用造成解析查询栈溢出。

public boolean writeReference(JSONSerializer serializer, Object object, int fieldFeatures) {    SerialContext context = serializer.context;    int mask = SerializerFeature.DisableCircularReferenceDetect.mask;

    // 检查是否禁用循环引用检测    if (context == null || (context.features & mask) != 0 || (fieldFeatures & mask) != 0) {        return false;    }

    // 检查对象是否已存在于引用表中    if (serializer.references != null && serializer.references.containsKey(object)) {        serializer.writeReference(object);  // 写入引用标记        return true;    }    return false;}
复制代码

上下文管理与引用追踪:

序列化采用 DFS(深度优先)算法遍历对象树,使用 IdentityHashMap<Object, SerialContext> references 来追踪对象引用:


  • setContext: 建立序列化上下文,记录对象层次关系

  • containsReference: 检查对象是否已被序列化

  • popContext: 序列化完成后清理上下文

protected IdentityHashMap<Object, SerialContext> references  = null;protected SerialContext                          context;//使用链表建立序列化上下文引用链,记录对象层次关系public void setContext(SerialContext parent, Object object, Object fieldName, int features, int fieldFeatures) {    if (out.disableCircularReferenceDetect) {        return;    }    //构建当前上下文到parent上下文引用链    this.context = new SerialContext(parent, object, fieldName, features, fieldFeatures);    if (references == null) {        references = new IdentityHashMap<Object, SerialContext>();    }    this.references.put(object, context);}//检查对象是否已被序列化,防止重复序列化public boolean containsReference(Object value) {    if (references == null) {        return false;    }    SerialContext refContext = references.get(value);    if (refContext == null) {        return false;    }    if (value == Collections.emptyMap()) {        return false;    }    Object fieldName = refContext.fieldName;    return fieldName == null || fieldName instanceof Integer || fieldName instanceof String;}//清理上下文,将当前序列化上下文指向父亲节点public void popContext() {    if (context != null) {        this.context = this.context.parent;    }}
复制代码

字段值转换与序列化

FieldSerializer.writeValue()核心逻辑

FieldSerializer 的 writeValue 方法实现了字段值的序列化操作:

public void writeValue(JSONSerializer serializer, Object propertyValue) throws Exception {    // 运行时类型识别    Class<?> runtimeFieldClass = propertyValue != null ?         propertyValue.getClass() : this.fieldInfo.fieldClass;

    // 查找属性类型对应的序列化器    ObjectSerializer fieldSerializer = serializer.getObjectWriter(runtimeFieldClass);

    // 处理特殊格式和注解    if (format != null && !(fieldSerializer instanceof DoubleSerializer)) {        serializer.writeWithFormat(propertyValue, format);        return;    }

    // 委托给具体序列化器处理    fieldSerializer.write(serializer, propertyValue, fieldInfo.name,                          fieldInfo.fieldType, fieldFeatures);}
复制代码


不同类型的序列化策略

基础类型序列化 :

  • 直接调用 SerializeWriter 的对应方法(writeInt、writeString 等)


复杂对象序列化 :

  • 递归调用 JSONSerializer.write()方法

  • 维护序列化上下文和引用关系

  • 应用过滤器和特性配置


ASM 定制化序列化器加速,下文会进行详细讲解。

  • 为序列化的类动态生成定制化的序列化器,避免反射调用开销


JSON 字符串构建

SerializeWriter.java 采用线程本地缓冲机制,提供高效的字符串构建:

//用于存储存JSON字符串private final static ThreadLocal<char[]> bufLocal         = new ThreadLocal<char[]>();//将字符串转换为UTF-8字节数组private final static ThreadLocal<byte[]> bytesBufLocal    = new ThreadLocal<byte[]>();
复制代码
  • 字符缓冲区 : 线程本地 char[]数组减少内存分配,避免频繁创建临时数组对象。

  • 动态扩容 : 根据内容长度自动调整缓冲区大小。


bufLocal 初始化创建 2048 字符的缓冲区,回收阶段当缓冲区大小不超过 BUFFER_THRESHOLD (128KB)时,将其放回 ThreadLocal 缓存,超过阈值的大缓冲区不缓存,避免内存占用过大。


bytesBufLocal 专门用于 UTF-8 编码转换过程,初始缓冲区大小:8KB(1024 * 8),根据字符数量估算所需字节数(字符数 × 3),只有不超过 BUFFER_THRESHOLD 的缓冲区才会被缓存。


4.2 序列化小结

Fastjson 通过 JSON.toJSONString()门面 API 调用 JSONSerializer 控制器,利用 ASM 字节码生成的高性能序列化器或反射机制遍历 Java 对象字段,配合 SerializeWriter 将字段名和值逐步写入缓冲区构建 JSON 字符串。


4.3 反序列化流程

虽然“序列化”与“反序列化”在概念上是对偶的(Serialize ↔ Deserialize),但在实现层面并不严格对偶,反序列化实现明显比序列化复杂。核心步骤包括:反序列化器查找→ 反序列流程控制→词法分析器(Tokenizer) → 安全检查→反射/ASM 字段填充等,下图为处理时序图:

反序列化入口与反序列化器选择

反序列化从 JSON.java 的 parseObject 方法开始:

// JSON.java - 反序列化入口public static <T> T parseObject(String text, Class<T> clazz, int features) {    if (text == null) {        return null;    }    DefaultJSONParser parser = new DefaultJSONParser(text, ParserConfig.getGlobalInstance(), features);    T value = (T) parser.parseObject(clazz);    parser.handleResovleTask(value);    parser.close();    return value;}
复制代码


查找反序列化器

在 DefaultJSONParser.java 中选择合适的反序列化器:

// DefaultJSONParser.java - 反序列化器选择public <T> T parseObject(Type type, Object fieldName) {    int token = lexer.token();    if (token == JSONToken.NULL) {        lexer.nextToken();        return (T) TypeUtils.optionalEmpty(type);    }    //从缓存中查找反序列化器    ObjectDeserializer deserializer = config.getDeserializer(type);

    try {        if (deserializer.getClass() == JavaBeanDeserializer.class) {            return (T) ((JavaBeanDeserializer) deserializer).deserialze(this, type, fieldName, 0);        } else {            return (T) deserializer.deserialze(this, type, fieldName);        }    } catch (JSONException e) {        throw e;    } catch (Throwable e) {        throw new JSONException(e.getMessage(), e);    }}
复制代码

ParserConfig.java 负责获取对应类型的反序列化器:

// ParserConfig.java - 反序列化器获取public ObjectDeserializer getDeserializer(Type type) {    ObjectDeserializer deserializer = this.deserializers.get(type);    if (deserializer != null) {        return deserializer;    }    //通过Class查找    if (type instanceof Class<?>) {        return getDeserializer((Class<?>) type, type);    }    //通过泛型参数查找    if (type instanceof ParameterizedType) {        Type rawType = ((ParameterizedType) type).getRawType();        if (rawType instanceof Class<?>) {            return getDeserializer((Class<?>) rawType, type);        } else {            return getDeserializer(rawType);        }    }

    return JavaObjectDeserializer.instance;}
复制代码

反序列化控制流程

JavaBeanDeserializer.java 的 deserialze 实现了反序列化主要处理流程。

// JavaBeanDeserializer.java - 类型识别与字段匹配public <T> T deserialze(DefaultJSONParser parser, Type type, Object fieldName, int features, int[] setFlags) {    // 1.特殊类型快速处理    if (type == JSON.class || type == JSONObject.class) {        return (T) parser.parse();    }    //2.初始化核心组件    final JSONLexer lexer = parser.lexer;    //3.反序列化上下文管理    ParseContext context = parser.getContext();    if (object != null && context != null) {       context = context.parent;    }    ParseContext childContext = null;    //保存解析后字段值    Map<String, Object> fieldValues = null;    // JSON关键字分支预处理    if (token == JSONToken.RBRACE) {        lexer.nextToken(JSONToken.COMMA);        if (object == null) {          object = createInstance(parser, type);        }        return (T) object;    }    //处理其他JSON关键字    ...

    //4.字段解析主循环    for (int fieldIndex = 0, notMatchCount = 0;; fieldIndex++) {        boolean customDeserializer = false;        //这是一个性能优化的设计,通过预排序和索引访问来提高字段匹配的效率,        //通常情况下JSON串按字段定义顺序排列,因此能快速命中        if (fieldIndex < sortedFieldDeserializers.length && notMatchCount < 16) {            fieldDeserializer = sortedFieldDeserializers[fieldIndex];            fieldInfo = fieldDeserializer.fieldInfo;            fieldClass = fieldInfo.fieldClass;            fieldAnnotation = fieldInfo.getAnnotation();            if (fieldAnnotation != null && fieldDeserializer instanceof DefaultFieldDeserializer) {              customDeserializer = ((DefaultFieldDeserializer) fieldDeserializer).customDeserilizer;            }         }         Object fieldValue = null;

         if (fieldDeserializer != null) {            char[] name_chars = fieldInfo.name_chars;            //指定了自定义发序列化器,后续使用自定义序列化器处理            if (customDeserializer && lexer.matchField(name_chars)) {                        matchField = true;             // 基本类型快速路径匹配             } else if (fieldClass == int.class || fieldClass == Integer.class) {                //词法分析,解析int值                int intVal = lexer.scanFieldInt(name_chars);                if (intVal == 0 && lexer.matchStat == JSONLexer.VALUE_NULL) {                    fieldValue = null;                } else {                    fieldValue = intVal;                }                if (lexer.matchStat > 0) {                    matchField = true;                    valueParsed = true;                } else if (lexer.matchStat == JSONLexer.NOT_MATCH_NAME) {                    //增加计算,记录未命中次数以调整匹配策略                    notMatchCount++;                    continue;                }

           } else if(...){           //省略其他基础类型处理             }         }         // 快速匹配失败,动态扫描字段名,通过符号表优化:返回的字符串可能是符号表中的缓存实例         if (!matchField) {            key = lexer.scanSymbol(parser.symbolTable);            // $ref 引用处理            if ("$ref" == key && context != null) {                handleReferenceResolution(lexer, parser, context)            }            // @type 类型处理            if ((typeKey != null && typeKey.equals(key))                            || JSON.DEFAULT_TYPE_KEY == key) {              //AutoType安全检查              config.checkAutoType(typeName, expectClass, lexer.getFeatures());              handleTypeNameResolution(lexer, parser, config, beanInfo, type, fieldName);            }

         }    }

    // 5.如果对象为空,则创建对象实例    if (object == null && fieldInfo == null) {        object = createInstance(parser, type);        if (object == null) {            return null;        }    }

    //6. 字段值设置    for (Map.Entry<String, Object> entry : fieldValues.entrySet()) {        FieldDeserializer fieldDeserializer = getFieldDeserializer(entry.getKey());        if (fieldDeserializer != null) {            fieldDeserializer.setValue(object, entry.getValue());        }     }

    return (T) object;}
复制代码

字符串解析阶段(词法分析)

JSONLexerBase 内部维护词法解析状态机,实现词法分析核心逻辑,下面展示了 Integer 值类型处理源码:

    public int scanFieldInt(char[] fieldName) {        matchStat = UNKNOWN;        // 1. 字段名匹配阶段        if (!charArrayCompare(fieldName)) {            matchStat = NOT_MATCH_NAME;            return 0;        }                int offset = fieldName.length;        char chLocal = charAt(bp + (offset++));        // 2. 负号处理        final boolean negative = chLocal == '-';        if (negative) {            chLocal = charAt(bp + (offset++));        }        // 3. 数字解析核心算法        int value;        if (chLocal >= '0' && chLocal <= '9') {            value = chLocal - '0';            for (;;) {                chLocal = charAt(bp + (offset++));                if (chLocal >= '0' && chLocal <= '9') {                    value = value * 10 + (chLocal - '0');// 十进制累加                } else if (chLocal == '.') {                    matchStat = NOT_MATCH; // 拒绝浮点数                    return 0;                } else {                    break;                }            }             // 4. 溢出检测            if (value < 0 //                    || offset > 11 + 3 + fieldName.length) {                if (value != Integer.MIN_VALUE //                        || offset != 17 //                        || !negative) {                    matchStat = NOT_MATCH;                    return 0;                }            }        } else {            matchStat = NOT_MATCH;            return 0;        }         // 5. JSON 结束符处理        if (chLocal == ',') {            bp += offset;            this.ch = this.charAt(bp);            matchStat = VALUE;            token = JSONToken.COMMA;            return negative ? -value : value;        }                if (chLocal == '}') {             // ... 处理对象结束和嵌套结构            chLocal = charAt(bp + (offset++));            if (chLocal == ',') {                token = JSONToken.COMMA;                bp += offset;                this.ch = this.charAt(bp);            } else if (chLocal == ']') {                token = JSONToken.RBRACKET;                bp += offset;                this.ch = this.charAt(bp);            } else if (chLocal == '}') {                token = JSONToken.RBRACE;                bp += offset;                this.ch = this.charAt(bp);            } else if (chLocal == EOI) {                token = JSONToken.EOF;                bp += (offset - 1);                ch = EOI;            } else {                matchStat = NOT_MATCH;                return 0;            }            matchStat = END;        } else {            matchStat = NOT_MATCH;            return 0;        }                return negative ? -value : value;    }
复制代码

类型安全检查(AutoType 检查)

ParserConfig.java 中的 checkAutoType 方法对反序列化类型做黑白名单检查。

// ParserConfig.java - AutoType安全检查public Class<?> checkAutoType(String typeName, Class<?> expectClass, int features) {    if (typeName == null) {        return null;    }        if (typeName.length() >= 192 || typeName.length() < 3) {        throw new JSONException("autoType is not support. " + typeName);    }        String className = typeName.replace('$', '.');    Class<?> clazz = null;        final long BASIC = 0xcbf29ce484222325L;    final long PRIME = 0x100000001b3L;        final long h1 = (BASIC ^ className.charAt(0)) * PRIME;    // hash code编码匹配性能优化    if (h1 == 0xaf64164c86024f1aL) {         throw new JSONException("autoType is not support. " + typeName);    }    if ((h1 ^ className.charAt(className.length() - 1)) * PRIME == 0x9198507b5af98f0L) {        throw new JSONException("autoType is not support. " + typeName);    }        final long h3 = (((((BASIC ^ className.charAt(0))                         * PRIME)                         ^ className.charAt(1))                         * PRIME)                         ^ className.charAt(2))                         * PRIME;        if (autoTypeSupport || expectClass != null) {        long hash = h3;        for (int i = 3; i < className.length(); ++i) {            hash ^= className.charAt(i);            hash *= PRIME;            if (Arrays.binarySearch(denyHashCodes, hash) >= 0 && TypeUtils.getClassFromMapping(typeName) == null) {                throw new JSONException("autoType is not support. " + typeName);            }            if (Arrays.binarySearch(acceptHashCodes, hash) >= 0) {                clazz = TypeUtils.loadClass(typeName, defaultClassLoader, false);                if (clazz != null) {                    return clazz;                }            }        }    }

    // ... 更多安全检查逻辑    return clazz;}
复制代码

对象实例化过程

JavaBeanDeserializer.java 中的 createInstance 方法创建对象实例:

// JavaBeanDeserializer.java - 对象实例化protected Object createInstance(DefaultJSONParser parser, Type type) {    if (type instanceof Class) {        if (clazz.isInterface()) {        // 接口类型使用Java反射创建实例            Class<?> clazz = (Class<?>) type;            ClassLoader loader = Thread.currentThread().getContextClassLoader();            final JSONObject obj = new JSONObject();            Object proxy = Proxy.newProxyInstance(loader, new Class<?>[] { clazz }, obj);            return proxy;        }    }        if (beanInfo.defaultConstructor == null && beanInfo.factoryMethod == null) {        return null;    }        Object object;    try {    //通过构造器创建实例        Constructor<?> constructor = beanInfo.defaultConstructor;        if (beanInfo.defaultConstructorParameterSize == 0) {            object = constructor.newInstance();        } else {            ParseContext context = parser.getContext();            if (context == null || context.object == null) {                throw new JSONException("can't create non-static inner class instance.");            }

            final Class<?> enclosingClass = constructor.getDeclaringClass().getEnclosingClass();            object = constructor.newInstance(context.object);        }    } catch (JSONException e) {        throw e;    } catch (Exception e) {        throw new JSONException("create instance error, class " + clazz.getName(), e);    }

    return object;}
复制代码

FieldDeserializer.java 中的 setValue 方法通过反射实现字段设置:

// FieldDeserializer.java - 属性赋值的核心实现public void setValue(Object object, Object value) {    if (value == null && fieldInfo.fieldClass.isPrimitive()) {        return;    } else if (fieldInfo.fieldClass == String.class            && fieldInfo.format != null            && fieldInfo.format.equals("trim")) {        value = ((String) value).trim();    }        try {        Method method = fieldInfo.method;        if (method != null) {            if (fieldInfo.getOnly) {                // 处理只读属性的特殊情况                if (fieldInfo.fieldClass == AtomicInteger.class) {                    AtomicInteger atomic = (AtomicInteger) method.invoke(object);                    if (atomic != null) {                        atomic.set(((AtomicInteger) value).get());                    }                } else if (Map.class.isAssignableFrom(method.getReturnType())) {                    Map map = (Map) method.invoke(object);                    if (map != null) {                        map.putAll((Map) value);                    }                } else {                    Collection collection = (Collection) method.invoke(object);                    if (collection != null && value != null) {                        collection.clear();                        collection.addAll((Collection) value);                    }                }            } else {                // 通过setter方法赋值                method.invoke(object, value);            }        } else {            // 通过字段直接赋值            final Field field = fieldInfo.field;            if (field != null) {                field.set(object, value);            }        }    } catch (Exception e) {        throw new JSONException("set property error, " + clazz.getName() + "#" + fieldInfo.name, e);    }}
复制代码

4.4 反序列化小结

Fastjson 通过 JSON.parseObject()门面 API 调用 DefaultJSONParser 控制器,利用 JSONLexer 进行词法分析解析 JSON 字符串,经过 AutoType 安全检查后使用 ASM 字节码生成动态反序列化器或反射机制创建 Java 对象实例并逐字段赋值。


五、特性讲解

5.1 ASM 性能优化

ASM 是 fastjson 类似于 JIT,在运行时把「反射调用」翻译成「直接字段访问 + 方法调用」的字节码,从而把序列化/反序列化性能提升 20% 以上,当然随着 JVM 对反射性能的优化性能差正在逐渐被缩小。下图是作者使用工具类读取的动态序列化/反序列化器源码片段。




5.2  AutoType 机制

AutoType 是 fastjson 的“动态多态还原”方案:

序列化时把具体子类名字写进 "@type",反序列化时先加载类 → 再调 setter → 完成还原。

 速度上“指针引用”即可定位序列化器,功能上靠 @type 字段把被擦除的泛型/接口/父类重新映射回具体实现。


在未开启 AutoType 机制情况下,在将 store 对象序列化成 JSON 串后,再反序列化为对象时由于字段的类型为接口无法转换成具体的 Dog 类型示例;开启 AutoType 机制后,序列化时将类型一并写入到 JSON 串内,后续进行反序列化时可以根据这个类型还原成具体的类型实例。

interface Animal {}

class Dog implements Animal {    private String name;    private double weight;

    //省略getter,setter}

class PetStore {    private Animal animal;}



public static void main(String[] args) {    Animal dog = new Dog("dodi", 12);    PetStore store = new PetStore(dog);    String jsonString = JSON.toJSONString(store);    PetStore petStore = JSON.parseObject(jsonString, PetStore.class);    Dog parsedDog = (Dog) petStore.getAnimal();}
复制代码




public static void main(String[] args) {    Animal dog = new Dog("dodi", 12);    PetStore store = new PetStore(dog);    String jsonString = JSON.toJSONString(store, SerializerFeature.WriteClassName);    PetStore petStore = JSON.parseObject(jsonString, PetStore.class);    Dog parsedDog = (Dog) petStore.getAnimal();}
复制代码


AutoType 让 fastjson 在反序列化时根据 @type 字段动态加载任意类,这一“便利”却成为攻击者远程代码执行的快捷通道:通过把 JdbcRowSetImpl 等 JNDI 敏感类写进 JSON,服务端在调用 setter 的瞬间就会向外部 LDAP/RMI 服务器拉取恶意字节码,完成 RCE;而官方长期依赖“黑名单”堵漏,导致 1.2.25→1.2.80 出现 L 描述符、Throwable 二次反序列化、内部类等连续绕过,形成“补丁-绕过-再补丁”的猫鼠游戏, 虽然在 1.2.68 引入 safeMode 但为了兼容性需要使用者手动开启 ,而且实现也不够健壮,开启 safeMode 仍有利用代码漏洞绕过检查风险,后续版本对 safeMode 加固并对已知安全漏洞清零,直到最新 1.2.83 版本安全问题也不能说彻底解决。


5.3 流式解析

Fastjson 提供一套 Streaming API,核心类 JSONReader /JSONWriter,行业内惯称「流式解析」或「增量解析」,主要用于处理 JSON 大文件解析。技术上流式解析采用“拉模式(pull parsing)”,底层维护 8 KB 滑动缓冲,词法分析器(Tokenizer)把字节流切成 token 流,语法状态机根据 token 类型驱动反序列化器(ObjectReader)即时产出 Java 对象,对象一旦交付给用户代码处理后,内部引用立即释放。这种方式内存中不会保存所有对象,对象处理完即被丢弃,因此可以处理数据量远大于内存的数据,而不会出现 OOM。下面是使用流式解析的示例代码:

// 依赖:com.alibaba:fastjson:1.2.83try (JSONReader reader = new JSONReader(        new InputStreamReader(                new FileInputStream("huge-array.json"), StandardCharsets.UTF_8))) {    reader.startArray();                 // 告诉解析器:根节点是 []    while (reader.hasNext()) {           // 拉取下一条        Order order = reader.readObject(Order.class); // 瞬时对象        processOrder(order);//业务处理        orderRepository.save(order);     // 立即落盘,内存即可回收    }    reader.endArray();}
复制代码


六、总结

Fastjson 核心特性在于高速序列化/反序列化,利用 ASM 在运行时生成字节码动态创建解析器,减少反射;AutoType 字段支持多态,却带来反序列化 RCE 风险,建议关闭 AutoType,开启 safeMode。选型建议:在选择 JSON 序列化框架时对于非极端性能要求推荐 Jackson,或者使用 Fastjson2,其改用 LambdaMetafactory 替换 ASM,性能再提升 30%,默认关闭 AutoType 安全性有保证。


参考资料:

  • FastJson 反序列化漏洞原理分析(https://www.cnblogs.com/Only-xiaoxiao/p/17213248.html)

  • 序列化与反序列化——FastJSON、Jackson、Gson 性能测试(https://zhuanlan.zhihu.com/p/529342385)

  • FASTJSON 2 Autotype 机制介绍(https://alibaba.github.io/fastjson2/autotype_cn.html)


往期回顾


1. 用好 TTL Agent 不踩雷:避开内存泄露与 CPU 100%两大核心坑|得物技术

2. 线程池 ThreadPoolExecutor 源码深度解析|得物技术

3. 基于浏览器扩展 API Mock 工具开发探索|得物技术

4. 破解 gh-ost 变更导致 MySQL 表膨胀之谜|得物技术

5. MySQL 单表为何别超 2000 万行?揭秘 B+树与 16KB 页的生死博弈|得物技术


文 /剑九


关注得物技术,每周更新技术干货

要是觉得文章对你有帮助的话,欢迎评论转发点赞~

未经得物技术许可严禁转载,否则依法追究法律责任。

发布于: 刚刚阅读数: 4
用户头像

得物技术

关注

得物APP技术部 2019-11-13 加入

关注微信公众号「得物技术」

评论

发布
暂无评论
从 JSON 字符串到 Java 对象:Fastjson 1.2.83 全程解析|得物技术_Java_得物技术_InfoQ写作社区