有哪些能一键生成 PPT 的 AI 软件?8 个 PPT 生成器大盘点!

一键生成 PPT 的 AI 软件有哪些?PPT 作为每位职场人必备的办公软件,但凡遇到方案评审或是年终汇报,都免不了会用到 PPT。但你是否厌倦了传统 PPT 制作的繁琐流程,每一步需要自己亲力亲为,而且环环相扣——上一环节的耽搁会影响整体的进度……
眼下 AI 如火如荼,PPT 作为 AI 其中一种重要的应用场景,也催生出数量众多能一键生成 PPT 的 AI 软件,在即将到来的 2026 年,我们深度使用近百款主流的 AI 生成 PPT 平台,综合 AI PPT 平台的生成速度、内容质量、设计美感、自定义自由度以及使用成本等多个维度,最终筛选出以下 8 款表现出色的 AI 生成 PPT 平台,借此机会分享出来,希望能帮到有需要的朋友。
1、博思 AIPPT
推荐指数:★★★★★
适用人群:国内各行业的职场人士、高校学生、以及任何需要快速制作符合本土化汇报习惯 PPT 的用户。
博思 AIPPT 是一款深度耕耘国内市场的 AI 演示文稿工具,它精准把握了中文语境下的表达习惯与审美偏好,致力于为用户提供从内容生成到在线协同的一站式解决方案,是为国人打造的 PPT 效率神器。
核心功能:
强大的中文理解能力:只需输入一个相对模糊的主题,就能迅速生成逻辑严谨、重点突出、符合国人汇报风格的 PPT 初稿。
海量专业模板库:内置覆盖各行各业的专业模板,满足不同场景的演示需求。
在线协作编辑:提供功能完备的在线编辑器,支持多人实时协作,让团队沟通与修改的效率倍增。
AI 生成填充表格 &图表数据:AI 生成 PPT 时,会将内容自动填充对应的表格和图表中,信息呈现效率成倍提升。
用户评价:“用博思 AIPPT 给老板做每周的工作汇报,AI 自动生成的提纲和核心内容比我自己想的还要周全,只需要在细节上稍微调整一下就能直接使用,节省了至少一半以上的时间,简直是职场救星!”——来自一位互联网公司市场部经理的真实分享。
为什么选它?
如果你的主要工作和学习场景主要是中文环境,那么选择博思 AIPPT 几乎不会出错。它对中文的深刻理解,确保了生成的内容“接地气”,有效避免了许多海外 AI 工具在处理中文时可能出现的“翻译腔”尴尬,是高效完成各类本土化演示任务的可靠工具。
值得一提的是,对于 B 端企业,博思 AIPPT 还提供私有化部署、SDK 集成和企业模板定制三种专属服务,可满足多场景下使用博思 AIPPT 一键生成 PPT 的需求,让办公协作事半功倍。
2、墨刀 AIPPT
推荐指数:★★★★★
适用人群:产品经理、UI/UX 设计师、项目经理以及广大墨刀设计工具原有的用户群体。
墨刀 AIPPT 是原型设计与协同平台“墨刀”最新推出的 AI 生成 PPT 工具,它将 AI 生成 PPT 的能力与产品设计工作流进行了深度整合,旨在彻底打通从创意构思、原型设计到最终演示汇报的全链路。
核心功能:
设计资产一键转化:轻松将墨刀画布中的设计稿、原型图、流程图等核心资产一键导入并智能转化为 PPT 页面。
智能设计推荐: AI 能够智能理解你的设计语境,为你推荐最合适的组件和图表样式。
设计与演示一致性:确保演示文稿与设计方案保持高度的视觉与逻辑一致性。
用户评价:“作为一名产品经理,以前每次做完原型,还得单独花大半天时间去整理和制作 PPT 给老板和团队汇报。现在有了墨刀 AIPPT,原型可以快速制作成 PPT,工作幸福感直线上升。”——一位资深产品经理的由衷感言。
为什么选它?
对于身处产品和设计领域的用户而言,墨刀 AIPPT 远不止一个普通的 PPT 生成器,它更像是一个强大的工作流优化引擎,能够将演示环节无缝地嵌入到你的日常工作中,真正实现“设计即演示”的高效办公方式。
3、Gamma
推荐指数:★★★★★
适用人群:追求创新演示形式的创意工作者、教育讲师、市场营销人员,以及所有希望用视觉和交互打动观众的现代演示者。
Gamma 是一款来自海外的 AI 内容创作工具,它彻底抛弃了传统幻灯片呆板、线性的束缚,以一种充满设计感和交互性的“网页”形态来呈现你的内容。每一次使用 Gamma 的演示,都仿佛在带领观众进行一场视觉化的探索之旅。
核心功能:
卡片式内容组织:采用独特的卡片式设计,可像编辑积木一样轻松调整内容顺序和布局。
沉浸式滚动体验:生成可滚动浏览的交互式网页,观看体验更流畅。
富媒体嵌入:支持嵌入在线视频、GIF 动图、可交互的第三方应用等多种内容形式。
智能设计美学:自动生成和谐而高级的版式与配色方案,视觉效果出众。
用户评价:“第一次尝试用 Gamma 给一个重要的客户提案,对方团队完全被这种新颖的形式惊艳到了,说这是他们近几年来见过最酷的 Presentation。演示过程中的互动非常顺畅,合作意向在演示结束时就基本敲定了。”——某知名广告公司创意总监的真实反馈。
为什么选它?
当你厌倦了千篇一律的 PPT 模板,希望让你的内容以一种更现代、更具吸引力的方式脱颖而出时,Gamma 是你的不二之选。它特别适合那些需要传递复杂信息或进行深度创意表达的场合,能够牢牢抓住观众的注意力,让信息传递变得高效而有趣。
4、GenSpark PPT 智能体
推荐指数:★★★★☆
适用人群:需要处理复杂需求、整合多种信息源、并追求高度个性化 PPT 内容的用户,尤其适合研究人员和策略分析师。
GenSpark 是一个综合性的 AI 智能体平台,其内置的 PPT 智能体(AI Slides Agent)展现了下一代 AI 应用的强大能力。它不再是一个被动执行命令的工具,更像一个能够与你进行多轮深度对话、精准理解你复杂需求的智能创作伙伴。
核心功能:
多轮对话交互:通过自然语言进行持续交互,不断细化和优化 PPT 内容和风格。
复杂指令理解:能够精准理解并执行复杂的修改指令,如“为第三页补充更多细节”或“更换视觉风格”。
文档智能读取:支持直接上传 Word 或 PDF 文档,自动阅读并提炼核心要点生成 PPT。
智能体模式:基于 Agent 的交互模式,像智能助手一样理解你的深度需求。
用户评价:“写完一篇行业分析报告后,我直接把 PDF 丢给了 GenSpark,几分钟后它就帮我生成了一份逻辑清晰、数据图表齐全的汇报 PPT,连关键结论都提炼得非常到位。这在以前是无法想象的。”——一位金融分析师的赞叹。
为什么选它?
如果你需要的不仅仅是简单的内容填充,而是希望 AI 能够像一个真正的助手一样,理解你的深度思考、处理复杂指令并整合现有文档,那么 GenSpark 的 PPT 智能体将为你提供超乎想象的强大支持。
5、Manus PPT 智能体
推荐指数:★★★★☆
适用人群:追求极致效率的商务人士、需要快速生成深度内容的研究者、以及希望将想法快速验证和呈现的创业者。
与 GenSpark 的定位相似,Manus 同样是一个强大的通用 AI 智能体平台,但它的核心理念是“超越答案,付诸行动”。Manus 的 PPT 智能体是这一理念的完美体现,它致力于将任何想法快速转化为结构清晰、内容详实、视觉出众的演示文稿,整个过程几乎是全自动化的。
核心功能:
自动研究模式:输入主题后自动启动研究,在知识库中搜寻关键信息和最新发现。
智能内容组织:像资深编辑一样将信息组织成逻辑严谨的故事线和完整的幻灯片。
多格式导出:支持无缝导出为 PowerPoint、Google Slides 等多种主流格式。
一键生成专业级 PPT:最终呈现的是可以直接使用的专业级演示文稿。
用户评价:“临时接到通知要准备一个关于公司新战略的宣讲 PPT,时间非常紧。我试着在 Manus 里输入了战略规划的核心要点,半小时不到,一份图文并茂、内容翔实的初稿就生成了,质量高到可以直接拿去给高管汇报。”——某大型企业战略部员工的经历。
为什么选它?
Manus PPT 智能体真正做到了让你专注于想法本身,而将繁杂的研究、整理、设计和排版过程完全交给 AI。当你需要在极短时间内,基于一个想法生成一份有深度、有内容的专业演示文稿时,Manus 的效率和质量会给你带来巨大惊喜。
6、BeautifulAI
推荐指数:★★★★☆
适用人群:对 PPT 设计美感有较高要求,但自身设计能力有限或不愿在排版上花费过多时间的用户。
BeautifulAI 自诞生之日起,就将“让设计变得简单而美观”作为其核心使命。它是一款极度专注于演示文稿美学和智能设计的 AI 工具,确保你的每一页幻灯片都无可挑剔。
核心功能:
智能模板技术:当你添加或删除内容时,幻灯片会自动调整布局,始终保持最佳视觉平衡。
自动设计优化:自动处理文本框大小、图片对齐等细节,无需手动调整。
AI 设计助手:实时提供设计建议,如将文字转化为信息图或时间线等更具视觉吸引力的形式。
庞大素材库:拥有大量免费图片和图标库,轻松增添视觉元素。
用户评价:“我是一个缺乏设计审美的人,以前做的 PPT 总是被吐槽‘辣眼睛’。用了 BeautifulAI 之后,随便输入点内容,它自动生成的版式就非常专业,连我们公司的设计师都夸好看!”——来自一位销售人员的自述。
为什么选它?
如果你坚信“颜值就是生产力”,希望你的演示文稿在视觉上就能征服观众,但又不想被繁琐的设计细节所困扰,BeautifulAI 提供了一个既优雅又高效的完美解决方案。
7、Tome
推荐指数:★★★★☆
适用人群:创业者、市场营销人员、品牌故事讲述者,以及任何需要通过故事来打动和说服观众的场合。
Tome 将自己清晰地定位为一个“AI 驱动的故事叙述工具”,它的目标是帮助用户创造和分享具有沉浸感的叙事体验。与 Gamma 类似,Tome 生成的也不是传统的幻灯片,而是一个交互式的、故事性的网页,但 Tome 在叙事性上走得更远,它强调内容的流动性和故事的完整性,如同电影的分镜脚本。
核心功能:
叙事框架生成:输入核心提示后从零开始生成完整的叙事框架和富有感染力的故事文本。
结构化内容组织:智能系统深刻理解内容结构,创建组织有序、视觉层次分明的幻灯片。
高级交互元素:支持嵌入可实时渲染的 3D 模型、Figma 交互式设计稿等令人惊叹的内容。
故事性演示:强调内容的流动性和故事完整性,如电影分镜般引人入胜。
用户评价:“我们用 Tome 制作了最新一轮的融资路演 PPT,它帮助我们将复杂的技术和商业模式,转化成了一个引人入胜的创业故事。投资人后来说,他们不仅看懂了我们的项目,更被我们的愿景所打动。”——一位 AI 初创公司 CEO 的经验之谈。
为什么选它?
当你的演示目的不仅仅是信息的陈列,更是为了引发情感共鸣、传递品牌价值或说服他人时,Tome 是你的最佳选择。它让演示回归到沟通的本质——讲一个好故事。
8、PresentationsAI
推荐指数:★★★★☆
适用人群:注重效率和品牌一致性的企业用户、市场团队、以及需要频繁制作商业演示文稿的专业人士。
PresentationsAI 号称是“为演示而生的 ChatGPT”,它致力于将强大的语言模型能力与商业演示文稿的创作需求进行深度结合,是一款专为企业场景打造的效率引擎。
核心功能:
极速生成:短时间内生成完整专业的幻灯片。
抗脆弱模板:无论内容如何增减变化,模板都能智能适应,不破坏设计美感。
品牌同步:一键将演示文稿与公司品牌视觉形象(Logo、颜色、字体)保持一致。
多格式导出与分析:支持无缝导出为 PowerPoint,并提供详细的观众互动分析与跟踪。
用户评价:“我们团队现在所有的对外 PPT 都用 PresentationsAI 来完成。‘品牌同步’功能太棒了,保证了我们输出的每一份材料都符合公司的 VI 规范,大大节省了市场部门的审核时间。”——某跨国公司市场总监的评价。
为什么选它?
对于企业用户来说,效率和规范性往往是首要考虑的因素。PresentationsAI 精准地抓住了这两个痛点,通过强大的 AI 生成能力和贴心的企业级功能,成为商业演示场景下的一个高度可靠和高效的选择。
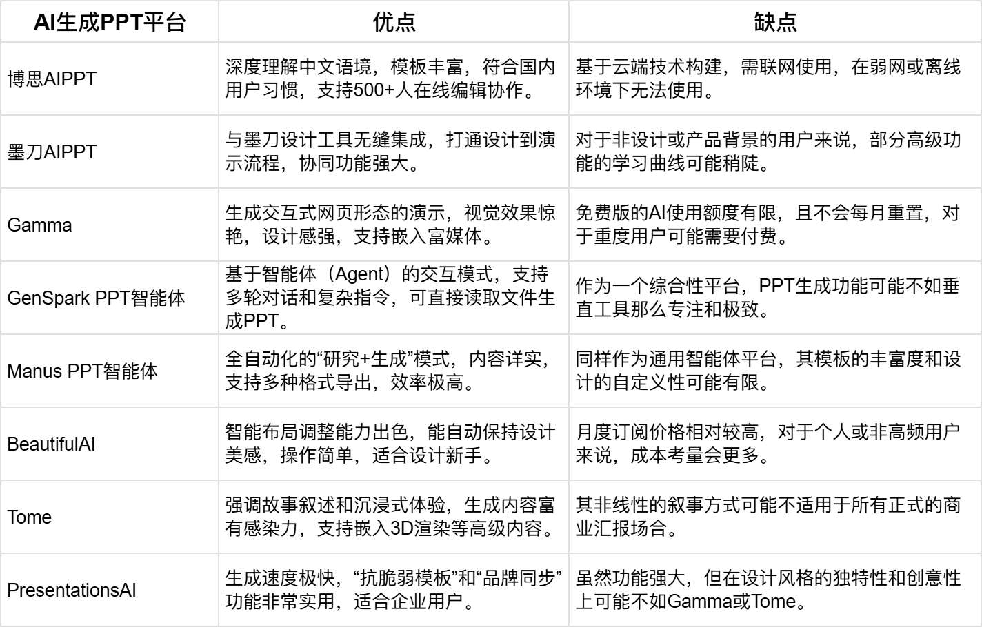
8 个一键生成 PPT 的 AI 软件的优缺点
前面介绍的每一款 AI 生成 PPT 工具都有其独特的魅力和适用场景,但也不可避免地存在一些局限。为了让你能更清晰地了解它们的差异,做出更适合自己的选择,下面为你整理了前述 8 款一键生成 PPT 的 AI 软件的优缺点——
写在最后
AI 生成 PPT 平台如今随处可见,从国内的博思 AIPPT、墨刀 AIPPT,到海外的 Gamma、BeautifulAI,再到 AI 智能体平台 GenSpark 和 Manus,这些一键生成 PPT 的 AI 工具正在重塑我们创作和分享信息的方式。AI 生成 PPT 平台将我们从繁琐的排版和设计工作中解放出来,让我们能够回归内容本身,专注于思想的表达和知识的传递。
具体到选择哪一款 AI 生成 PPT 的软件,没有一个“放之四海而皆准”的准则,你可以根据自己的具体需求、使用场景、预算以及对设计风格的偏好进行综合权衡。希望本文分享的 8 个 AI 生成 PPT 平台,能够为你提供有价值的参考,帮助你在这个 AI 赋能办公的时代里,找到那个能让你事半功倍的“PPT 神器”。
版权声明: 本文为 InfoQ 作者【职场工具箱】的原创文章。
原文链接:【http://xie.infoq.cn/article/e79c4724a91aaa4504621d6a6】。文章转载请联系作者。







评论