Java 与 AI 大模型在招聘网站岗位各占半壁江山!Java 程序员还有机会吗?该如何突击?
Java 程序员在 AI 大模型时代的机遇与突击学习指南
Java 和 AI 大模型在招聘市场上确实各占半壁江山,但 Java 程序员的机会依然广阔。
AI 的兴起不是取代 Java,而是创造新的结合点。
Java 在企业级应用、后端开发、安卓生态、金融系统等领域仍占据主导地位,而 AI 大模型(如大型语言模型)更多聚焦于数据分析、自然语言处理等前沿场景。
Java 程序员可以通过提升技能和转型策略,抓住机遇。以下我将逐步分析 Java 的机会,并提供实用的突击学习路径,帮助你在竞争中脱颖而出。
1. Java 的持续市场机会:为什么不必担忧?
企业级应用的根基:Java 在银行、电商、政府系统中广泛应用,例如 Spring 框架支撑了全球 80%以上的企业后端服务。稳定性、安全性和成熟的生态系统是 AI 无法替代的。
安卓开发的核心:Android 应用开发高度依赖 Java/Kotlin,移动端需求稳定增长。
大数据与云计算整合:Java 在 Hadoop、Spark 等大数据工具中扮演关键角色,与 AI 模型(如 TensorFlow)可以无缝集成。
招聘趋势:根据 LinkedIn 等平台数据,Java 岗位需求保持稳定,尤其在二线城市和中型企业,而 AI 岗位更集中于一线科技巨头。Java 程序员可通过“AI+Java”复合技能增加竞争力。
总之,Java 不是“过时”,而是“升级”。AI 大模型的热潮反而为 Java 程序员开辟了新的交叉领域,如 AI 模型部署和工程化实现。
2. 突击学习路径:如何快速提升竞争力?
突击学习需要聚焦核心技能和实践项目,建议在 1-3 个月内完成。优先顺序为:巩固 Java 基础 → 学习热门框架 → 结合 AI 技术 → 实战演练。目标是成为“全栈 Java+AI”人才。
步骤 1: 巩固核心 Java 技能(1-2 周)
重点内容:多线程并发、集合框架、JVM 优化。确保熟练掌握基础,例如使用 $ExecutorService$处理高并发。
学习资源:推荐《Java 核心技术卷 I》书籍,或免费在线课程如 B 站的“Java 高并发实战”。
实战练习:每天编码 2 小时,实现一个简单的多线程任务调度系统,例如模拟银行交易系统。
步骤 2: 掌握热门框架和工具(2-3 周)
Spring Boot 微服务:学习 Spring Cloud、Docker 容器化,这是企业招聘的热点。例如,用 Spring Boot 构建 RESTful API。
数据库集成:强化 MySQL、Redis 等,结合 JPA 或 MyBatis。
学习资源:官网文档或 Udemy 的“Spring Boot 实战”课程。建议每天完成一个小项目,如电商订单管理系统。
步骤 3: 融入 AI 技能,实现转型(3-4 周)
基础 AI 概念:先学习 Python 基础(1 周),因为 AI 模型常用 Python,但 Java 可调用。重点理解机器学习基础,例如线性回归和分类算法。
Java 与 AI 结合:学习 Java 的 AI 库,如 Deeplearning4j(用于深度学习)或 Weka(用于数据挖掘)。例如,用 Java 部署一个简单的 AI 模型:
// 示例:使用 Deeplearning4j 加载预训练模型
MultiLayerNetwork model = ModelSerializer.restoreMultiLayerNetwork("model.zip");
INDArray input = Nd4j.create(new float[]{1.0f, 2.0f}); // 输入数据
INDArray output = model.output(input); // 预测结果
System.out.println("预测输出: " + output);
学习资源:Coursera 的“AI For Everyone”免费课,或 GitHub 上的 Java AI 项目案例。每天花 1 小时研究 AI 论文摘要(如 arXiv),了解如何用 Java 实现模型推理。
步骤 4: 实战项目与求职准备(持续进行)
构建项目组合:创建一个“AI 增强型 Java 应用”,例如用 Spring Boot 开发一个智能推荐系统,整合机器学习模型。上传到 GitHub 作为作品集。
求职策略:在招聘网站(如 BOSS 直聘)筛选“Java+AI”岗位,如 AI 工程师或后端开发。准备面试时,强调你的 Java 工程能力和 AI 学习经历。
时间管理:每天投入 4-6 小时学习,周末做项目复盘。使用番茄工作法保持效率。
3. 关键建议与心态调整
机会总结:Java 程序员在 AI 时代反而有优势——工程经验是 AI 落地的关键。许多公司需要 Java 人才来部署和维护 AI 系统。
避免误区:不要盲目转行到纯 AI;优先“Java 为主,AI 为辅”。突击学习后,薪资可提升 20-30%(根据行业报告)。
长期发展:持续关注 AI 趋势,但深耕 Java 生态。加入社区如 GitHub 或知乎群组,交流经验。
Java 程序员的机会不是减少,而是转型的契机。通过结构化突击学习,你不仅能守住“半壁江山”,还能抢占 AI 红利。现在就开始行动吧——从巩固基础到项目实战,每一步都让你更接近高薪岗位!
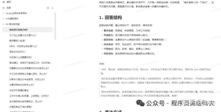
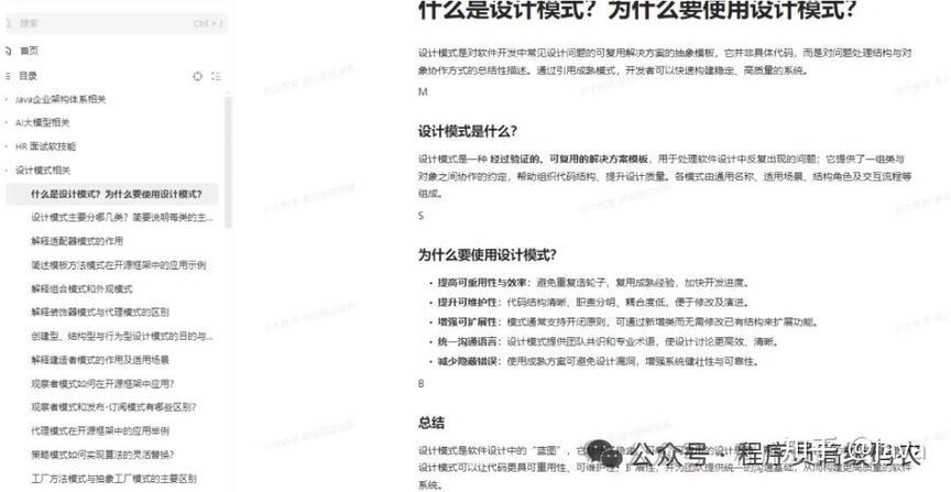
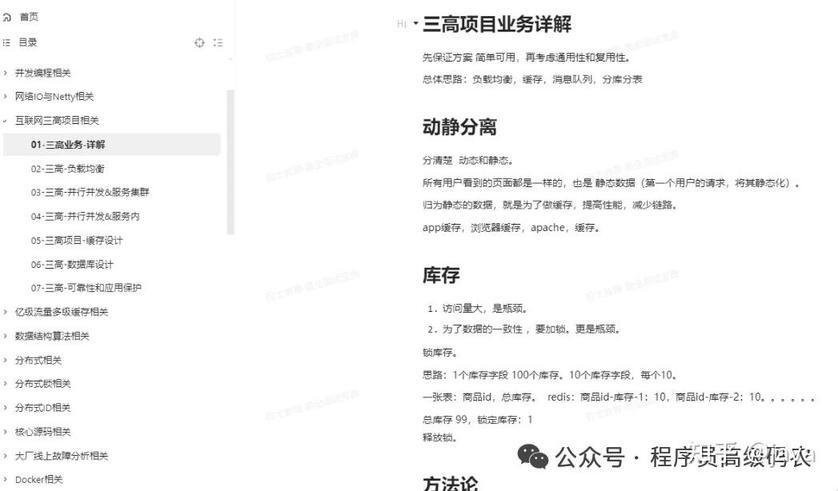
学习目录

学习内容(59 大专题)
Java 企业架构体系相关

Al 大模型相关

HR 面试软技能

设计模式相关

并发编程相关

网络 IO 与 Netty 相关

互联网三高项目相关

亿级流量多级缓存相关

数据结构算法相关

分布式相关

分布式锁相关

分布式 ID 相关

核心源码相关

大厂线上故障分析相关

Docker 相关

Dubbo 相关

ElasticSearch 相关

GoLang 相关

Java 基础核心

JVM 核心相关

JVM 调优底层相关

Kafka 相关

Kubernetes 相关

Linux 相关

MongoDB 相关

MQ 相关

MySQL 相关

MyBatis 相关

MyBatisPlus 相关

Neo4j 相关

Netty 相关

Nginx 相关

Oracle 相关

postgresql 相关

RabbitMQ 相关

RocketMQ 相关

Redis 相关

shardingSphere 相关

shiro 相关

skywalking 相关

Solr 相关

Spring 相关

SpringBoot 相关

SpringCloud 相关

SpringMVc 源码相关

springSecurity 相关

Spring WebFlux 相关

领域驱动设计(DDD)相关

任务调度 Airflow 相关

zookeeper 相关

HDFS 面试题

MapReduce 面试题

Yarn 面试题

大数据 SQL 面试题

Scala 面试题

Spark 面试题

Tomcat 源码

相关网络安全相关

运维/云原生相关

结束语

已经整理成册,需要的同学,拿走不谢!~
评论