阿尔特携手 Amazon AgentCore ,打造懂你的 AI,智能搜索成本降低 34%
关于 Monus AI
Monus AI 是由南京阿尔特科技推出的一款专注于消费决策的 AI 搜索应用,在搜索垂类工具中表现领先。该产品核心功能包括规格级比价、虚假软广识别、商品对比和智能对话,致力于在购物前为用户提供高效、可信的决策支持。通过 6 大智能体体系和返利体系,Monus AI 不仅帮助用户省钱,还能让用户在消费过程中“赚钱”。无论是搜索“程序员 AI 开发电脑”还是查询“Pampers 湿纸巾最低价”,它都始终围绕“信任+效率”重塑消费搜索体验。
什么是 Amazon Bedrock AgentCore?
Amazon Bedrock AgentCore 提供专为 Agent 工作负载构建的基础设施、可增强 Agent 功能的强大工具,以及适用于现实部署场景的基础组件。AgentCore 服务可以组合使用,也可以单独使用。该服务兼容多种 Agent 框架(包括 CrewAI、LangGraph、LlamaIndex 和 Strands Agents 等),并支持 Amazon Bedrock 提供的多种模型,为 Agent 带来极大的灵活性。AgentCore 消除了构建专用 Agent 基础设施时千篇一律的繁重工作,可以加快 Agent 从研发进入生产的过程。
场景挑战
在电商 AI 搜索领域,用户和系统面临多重核心挑战,特别是需求表达与匹配的断层。具体挑战包括:
(1)用户不同购买决策时期的识别
用户在购物过程中,处于不同的购买决策期,需求和关注点差异显著。多模态输入(文字、语音、图片)的准确理解及决策时期判别至关重要。需求萌芽期的用户更需要全面的指导和信息,帮助形成购买意向;而决策后期的用户则更加关注优惠促销和售后保障。对这些时期的精准识别能够实现针对性服务和优化用户体验。
(2)多平台商品规格同义不同名问题
跨平台商品信息孤立,用户需在不同电商平台间切换对比价格和评价,且常遭遇虚假软广和冗余信息扰乱,筛选有效信息耗时且低效。更复杂的是,不同平台采用各自独特的商品规格命名规则,导致“同义不同名”现象普遍存在,严重阻碍了规格级颗粒度的实时比价和精准匹配,给系统带来了极大挑战。
(3)用户画像与商品推理匹配度不足
传统推荐系统主要依赖用户的行为数据进行相似商品推荐,泛化能力和关联推理能力有限,难以有效捕获用户日常生活中的跨品类兴趣和潜在需求。这导致推荐结果同质化严重,无法做到用户需求的深度理解和精准满足,影响用户满意度和转化率。
针对上述挑战,电商 AI 搜索系统需具备精准的决策期识别能力,高效处理跨平台异构商品数据,并强化用户画像与商品间的智能推理匹配能力,才能提供真正个性化、连贯且高效的消费决策支持。
解决方案
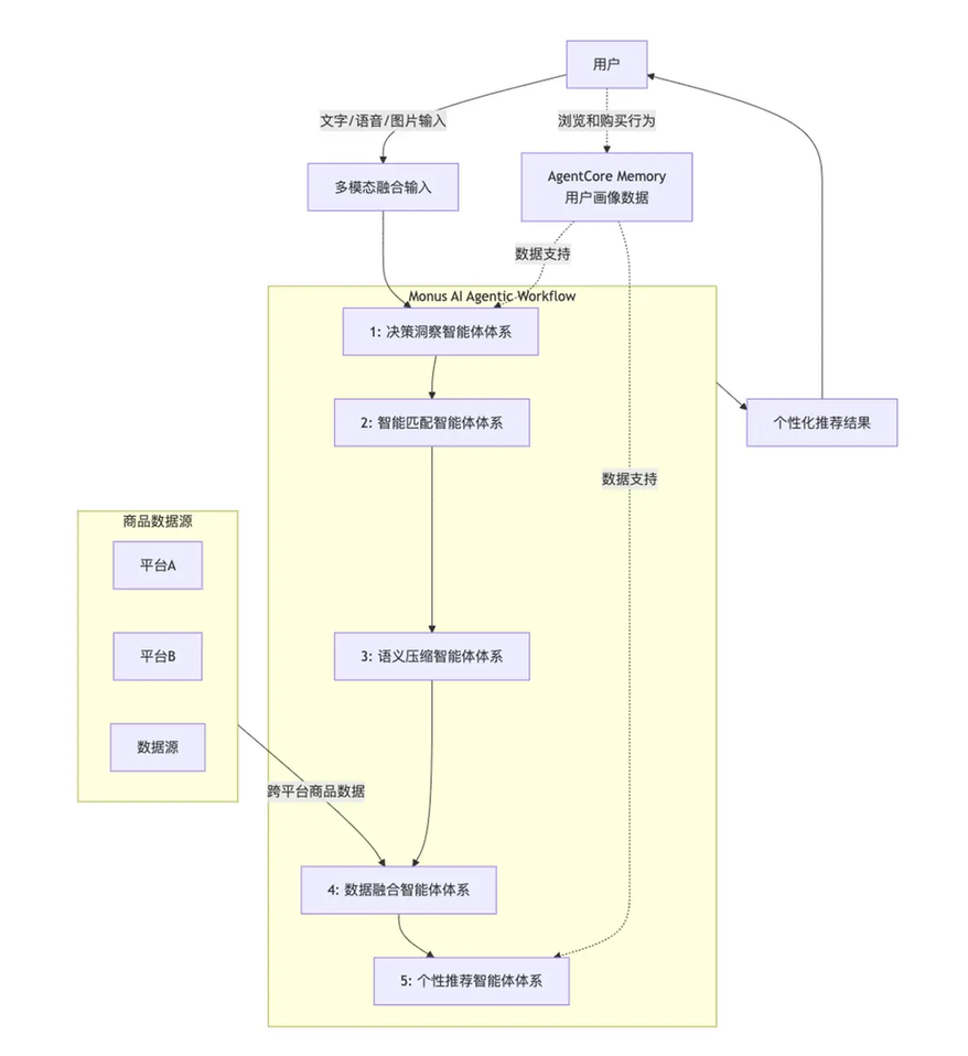
Monus AI 采用自研的多模态融合输入技术,可同时高效处理文字、语音、图片三种类型的用户输入,打破传统搜索的输入局限。更具创新性的是,系统引入 “消费决策时期判断” 机制,通过深度学习模型分析用户输入的语义特征与情感倾向,能准确识别用户当前处于需求萌芽、信息收集还是购买决策阶段,该判断的匹配度高达 94%,为后续精准服务奠定基础。
第一级:决策洞察智能体体系– 深度结合 AgentCore Memory 基于 UserPreferenceMemory 策略存储的用户偏好数据,实时分析用户搜索请求的复杂度,同时判断用户决策的紧迫性,为后续处理流程设定优先级。
第二级:智能匹配智能体体系– 基于用户历史购物偏好、浏览记录等数据,动态调整商品与搜索内容的匹配权重,确保优先呈现与用户需求高度契合的信息。
第三级:语义压缩智能体体系 – 采用先进的语义编码算法,在保留 98% 核心商品信息完整性的前提下,将数据处理速度提升 3 倍,同时使整体处理成本降低 80%,实现效率与成本的双重优化。
第四级:数据融合智能体体系 – 运用自研的多源数据清洗算法,对来自不同电商平台的商品数据进行处理,噪音过滤率达到 87%,有效解决了跨平台商品信息孤岛问题,为用户提供统一、准确的信息视图。
第五级:个性推荐智能体体系– 深度融合 AgentCore Memory 的用户数据,摒弃传统机械的推荐方式,采用拟人化导购的交互形式,进行情感化推荐排序,让推荐结果更贴合用户个性化需求与购物习惯。
多级智能体体系通过用户偏好分析、精准匹配、效率优化等维度构建了核心能力,在这一体系运行框架下,通过以下关键技术点,实现效率与质量的双重提升:
智能分解 – AI 自动将用户提出的复杂需求(如 “推荐一款适合大学生用、预算 5000 元以内、能运行设计软件的笔记本”)拆解为多个可并行处理的子任务,如 “大学生使用场景分析”“预算筛选”“软件运行需求匹配” 等。
并行路由 – 多个 Agent 同时针对不同维度的子任务进行处理,避免串行处理的等待时间,使系统响应时间缩短 60%,大幅提升用户体验。
记忆融合 – 基于 Strands Agents 调用 AgentCore Memory 中的用户历史数据,对各 Agent 处理后的结果进行个性化答案整合,确保最终呈现给用户的搜索结果完全符合其独特偏好与需求。
通过上述技术架构与流程设计,Monus AI 实现了从 “单一搜索工具” 到 “专属购物伙伴” 的根本性转变。如今,用户无需在重复搜索中反复描述需求,AI 能够精准理解需求的上下文演进过程,为用户提供具备连续性的个性化服务体验。这一技术架构不仅彻底解决了传统 AI 搜索存在的记忆缺失、推荐同质化等问题,更开创了电商 AI 领域的全新服务范式,为行业树立了技术与体验双重领先的标杆。
效果评估
基于 AgentCore Memory 和 Strands Agent 协同架构,Monus AI 实现了跨越式提升,AI 搜索优化 具体表现如下:
依托 AgentCore Memory 长期记忆的技术优势,不仅显著加快 Agent 开发进程,更在实际应用中实现多重价值:基于用户画像的智能搜索 Token 用量大幅减少,同时搜索结果准确率有效提升,为 Monus AI 在技术竞争力与成本效益层面提供了跨越式突破。
总结
阿尔特科技与亚马逊云科技的技术合作,不仅是 “任务编排框架 + 记忆服务” 与电商场景的深度融合,更给出了 “AI 如何真正懂用户、服务用户” 的清晰答案。其以 Strands Agents 能力为 “骨架”,以 AgentCore Memory 的记忆功能为 “大脑”,搭配大小模型协同、语义共识引擎等技术,找到了当前电商 AI 搜索的最优实现路径,体现对 AI 技术本质的深刻理解与实践智慧。正如阿尔特科技团队所言:“创业不是一份工作,是热爱、坚持与智慧成长的过程。” 此次通过技术创新,不仅验证了 AI 在电商领域的巨大商业潜力,更为行业提供了 “框架 + 记忆” 双核心驱动的可复制、可扩展实践范式,为电商 AI 搜索的发展注入新动能。
*前述特定亚马逊云科技生成式人工智能相关的服务目前在亚马逊云科技海外区域可用。亚马逊云科技中国区域相关云服务由西云数据和光环新网运营,具体信息以中国区域官网为准。
本篇作者
本期最新实验为《大模型选型实战 —— 基于Amazon Bedrock测评对比和挑选最合适业务的大模型》
✨ 立即解锁当下最火爆的 AI 大模型,带你零基础玩转 DeepSeek、Nova 等顶尖大预言模型。
📱 即刻在云上探索实验室,开启构建开发者探索之旅吧!
⏩[点击进入实验] 构建无限, 探索启程!🚀







评论