谙流 ASK 技术解析(四):负载均衡引擎

谙流 ASK 是谙流团队自主研发的国产新一代云原生流平台,与 Apache Kafka 100% 协议兼容,全栈自主可控,专注私有化部署与行业场景赋能。
ASK 采用计算与存储分离架构,能够在秒级完成节点扩容。然而,扩容并不意味着负载立即均衡:如果新增节点无法快速分担流量,热点问题依然存在,系统仍会面临延迟升高或资源浪费。
在分布式消息系统中,这种复杂性更加突出。一个集群往往需要同时服务多个租户(Tenant),每个租户下包含多个命名空间(Namespace),命名空间中又承载着大量主题(Topic),不同主题的流量和计算压力差异巨大,且随业务实时波动而动态变化。这意味着仅靠简单调度无法保障系统稳定性,高效的负载均衡机制至关重要。
负载均衡引擎的目标与挑战
核心目标
负载均衡引擎的设计目标可概括为两方面:
资源均衡:通过动态调整流量和主题分布,使节点的 CPU、内存、网络带宽等关键资源尽量接近集群全局均值,避免个别节点过载或闲置;
系统稳定性:在实现负载均衡的同时,控制迁移开销,保证系统平稳运行,降低业务中断风险。
挑战
实现上述目标存在多方面挑战:
动态流量特性:消息系统的负载变化往往极为频繁,尤其在实时场景(如金融、IoT);
资源利用矛盾:CPU、内存、网络和消息速率等指标可能出现冲突,单维度优化可能导致其他资源过载,整体资源利用率下降;
迁移成本:主题迁移涉及状态同步和连接重建,会带来短时流量中断和额外开销;
层级结构复杂性:租户(Tenant) → 命名空间(Namespace) → 主题(Topic)的多层级关系使迁移策略需要在粒度和成本之间取得平衡。
因此,引入具备实时感知负载、动态调整流量分布的负载均衡机制,是保障集群稳定性和扩缩容效果的关键。
设计理念与原则
在 ASK 中,负载均衡不仅要考虑节点间的资源利用均衡,还要兼顾迁移成本和系统稳定性。为了达到这一目标,策略设计通常遵循以下原则:
01
动态感知与自适应
传统负载均衡常依赖固定阈值(如 CPU 使用率 80%)判断节点负载状态,这种方式容易忽略集群的整体差异,导致决策片面。例如,当某节点 CPU 使用率达到 75%,但其他节点均在 30% 以下时,若仅依据单一节点阈值,可能无法及时识别失衡风险;反之,若所有节点 CPU 使用率均在 85% 左右,仅个别节点低于 80%,此时过度调整反而会增加系统负担。
动态感知与自适应理念要求策略从集群全局视角出发,实时采集各节点的 CPU、内存、网络 IO 等指标,通过对比节点间的相对差异来判断负载状态。例如,当节点间的负载差异超过预设阈值(如 40%)时,才触发均衡调整,确保决策更贴合集群实际运行情况,避免 “一刀切” 的静态判断弊端。
02
相对均衡,而非绝对一致
完全一致的负载分布是理想状态,但在实际场景中,实现这一目标需要频繁迁移数据和任务,不仅会消耗大量的计算、网络资源,还可能导致服务中断或瞬时延迟,增加系统抖动风险。例如,在分布式消息队列中,若为了让每个节点的消息堆积量完全一致,需不断将消息在节点间迁移,这会导致消息处理延迟增加,甚至出现消息丢失的情况。
相对均衡理念更注重 “避免极端热点”,允许节点间存在一定程度的负载差异(如 10%-20%)。这种设计的核心优势在于:一方面,减少了不必要的迁移操作,降低了系统资源消耗和抖动风险;另一方面,当出现局部热点时,只需针对性地调整热点节点的负载,而非全局大规模迁移,提升了调整的精准性和效率。例如,当某节点因突发业务请求导致负载过高时,仅需将该节点上部分非核心任务迁移至负载较低的节点,即可快速缓解热点问题,同时避免对其他节点的正常运行造成影响。
03
逻辑分片与成本权衡
在多租户分布式消息系统中,如果直接以租户(Tenant)或 命名空间(Namespace)作为迁移单元,会面临两个明显问题:
粒度过粗,导致迁移开销巨大
一个租户可能包含数百个命名空间,而每个命名空间下又可能拥有成百上千个主题。如果将整个租户或命名空间作为迁移单元,势必会引发大规模的数据和连接重分配,对网络、存储及计算资源造成瞬时冲击,可能引发明显的系统抖动。
粒度过细,导致迁移频繁
如果将迁移单元细化到单个主题,每次迁移的收益有限,但操作却非常频繁,增加了管理复杂度和元数据开销,甚至可能引发抖动。尤其当某些主题关联大量生产者、消费者时,迁移成本会进一步放大。
为了解决这两个极端问题,引入了逻辑分片(Bundle)的概念:将命名空间下的主题按照哈希范围划分为多个逻辑单元,以分片作为最小迁移单位。这种设计带来了三大优势:
降低系统开销:逻辑分片在粒度上介于命名空间和单主题之间,能有效减少迁移频率,同时避免大规模迁移带来的高成本。假设一个命名空间下包含 1000 个主题,若按逻辑分片策略将其划分为 10 个分片,每个分片便对应约 100 个主题。当集群需要执行均衡操作时,通常只需迁移 1~2 个分片,这意味着单次操作仅需处理 100~200 个主题(占总主题数的 10%~20%)。相较于直接迁移整个命名空间(1000 个主题),这种方式能大幅减少单次迁移的操作量,显著降低资源消耗与业务影响。
简化元数据管理:分片内的主题通常在哈希值上相邻,具有逻辑一致性。系统只需维护“分片 → 节点”的映射,而不必逐一记录每个主题的位置信息。这不仅降低了元数据存储压力,也使查询和管理更高效。
支持动态精细化调整:当某个分片出现热点(如包含高流量主题),可以将其进一步拆分,把高负载主题分散到不同节点,从而实现更细粒度的均衡。这种“可拆分、可扩展”的特性,使策略能够灵活应对流量波动,避免因分片过大而丧失调整空间。
指标体系与负载评估
多维度指标体系的构建
在 ASK 的运行架构中,节点负载呈现显著复杂性,无法通过单一维度实现完整、精准的描述。这是因为 ASK 节点的服务能力受多类指标协同影响,包括 CPU、内存、网络带宽、磁盘 I/O、消息速率,以及业务层的主题(Topic)数量、资源调度层的分片(Bundle)数量等,这些指标从不同维度作用于 ASK 的系统服务质量:
计算资源(CPU、内存):作为 ASK 节点处理能力的核心上限,直接决定 ASK 对消息解析、协议处理、队列管理(如消息堆积队列维护)等关键业务环节的处理效率,是 ASK 节点每秒可承载基础任务量的核心约束条件。
存储资源(磁盘 I/O、堆内内存、直接内存):与 ASK 的消息持久化(如磁盘落盘存储保障数据不丢失)、消费链路性能(如内存缓存加速消息读取)深度绑定,是控制 ASK 服务延迟波动范围的关键因素——例如磁盘 I/O 瓶颈会导致消息落盘变慢,直接拉高 ASK 消息写入延迟,最终决定 ASK 服务响应稳定性的下限。
网络资源(入/出带宽):作为 ASK 节点间消息传输、节点与客户端间数据交互的通道瓶颈,直接限制 ASK 消息的跨节点同步速率(如 GEO 数据复制)与客户端消息收发速率,进而决定整个 ASK 集群的实际吞吐能力。
业务与分片级指标(消息速率、吞吐量、Topic 数、Bundle 数):从 ASK 的业务运行与资源调度双视角,反映节点真实负载特征。其中,消息速率、吞吐量直接体现 ASK 节点承载的业务请求强度(如峰值时段的消息写入/消费压力);而 Topic 数、Bundle 数则关联 ASK 分片管理的复杂度——Topic 数越多意味着业务逻辑分支越复杂,Bundle 数越多则要求节点投入更多资源用于分片元数据维护,二者共同决定 ASK 节点资源消耗的实际分布,是评估节点负载均衡性的重要补充维度。
多维指标标准化与负载评估
在 ASK 节点负载管理中,不同类型的资源指标(如 CPU 使用率、网络带宽、内存占用等)存在天然量纲差异。若直接合并计算节点负载评分,容易导致关键资源压力被稀释或低估。为确保评分的准确性,需要对指标进行标准化并结合业务场景进行权重设计,最终通过加权综合评分生成可落地的节点负载评估。
2.1 指标标准化:统一尺度,精准捕捉瓶颈
所有资源指标需映射至 0~1 的区间,以消除量纲差异,使不同维度资源的负载程度可直接比较,并确保任一资源接近瓶颈时被准确捕捉。
示例:
CPU 使用率 70% → 标准化值 0.7
网络带宽利用率 50%(当前传输 100 Mbps,总可用 200 Mbps)→ 标准化值 0.5
内存占用率 60%(当前使用 9.6 GB,总内存 16 GB)→ 标准化值 0.6
核心价值:避免量纲差异导致的评分失真,例如 CPU 达 90% 负载(标准化值 0.9)不会因网络或内存单位不同而被低估,从而保证关键瓶颈资源负载被精准捕捉。
2.2 权重设计:贴合资源影响度,突出核心瓶颈
不同业务场景下,资源对节点性能贡献存在显著差异。合理分配指标权重,能让节点综合负载评分真实反映核心压力来源,同时为负载均衡策略提供明确指导。
设计原则
关键瓶颈优先:对业务连续性和处理能力影响最大的资源赋予更高权重。
动态适配:结合集群历史负载和均衡数据,适时调整权重,避免静态设置无法应对负载波动。
优化场景化权重示例
实践优势
通过权重区分资源重要性,可避免非核心资源轻微过载触发不必要均衡,同时确保核心资源接近瓶颈时快速被识别。
2.3 加权综合评分:聚焦瓶颈,支撑均衡决策
在多维资源负载评估中,将标准化后的指标与对应权重结合,通过适配负载均衡场景的计算逻辑,可生成节点综合负载评分(统一映射为 0~100 分,简化阈值判断)。其核心设计目标包括:
客观反映整体负载健康度:为集群全局均衡提供基础依据。
精准捕捉单点资源瓶颈:避免“多指标平均化”掩盖局部过载问题。例如 CPU 已达高负载,但因内存和带宽负载较低,整体评分可能被拉低,从而错失及时调整的机会。
核心计算策略:加权最大值法
计算逻辑:
节点负载评分 = max(指标₁ × 权重₁, 指标₂ × 权重₂, …, 指标ₙ × 权重ₙ) × 100
策略优势:
瓶颈优先暴露:当某核心资源(如计算密集场景的 CPU,高吞吐场景的网络带宽)加权后的值显著高于其他指标时,评分会直接反映该资源压力,确保单一资源过载即可触发关注,符合分布式系统“瓶颈决定整体性能”的特性。
贴合均衡需求:负载均衡的核心是缓解最过载资源压力,加权最大值策略可直接定位需优先处理的瓶颈资源,为后续负载迁移提供明确方向,避免无差别调整。
分片迁移与均衡落地
在集群负载均衡体系中,迁移策略是承上启下的关键环节。前面我们通过监控与评估识别出了负载差距,但要真正缩小差距,还需要科学的迁移机制。迁移本质上是一次涉及数据、连接和资源的再分配过程,若节奏和方式把控不当,不仅难以实现均衡,反而可能带来业务抖动和系统风险。
渐进式迁移流程
分片(Bundle)迁移并不是一次“一刀切”的操作,而是一个持续迭代、逐步收敛的过程:
01
优先筛选:根据评估体系,从高负载节点中挑选出对均衡改善作用最显著的分片,并为其匹配合适的迁入节点,同时校验目标节点资源是否充足。
02
动态观察:迁移完成后,实时监控迁出与迁入节点的负载变化,评估全局均衡度的提升幅度。
03
迭代收敛:若节点间差距依然明显,则进入下一轮分片选择与迁移,直至整体负载差距缩小到设定阈值。
这种“渐进式”的设计避免了大规模一次性迁移带来的冲击,使均衡过程对业务更加温和,用户几乎无感知。
热点应对
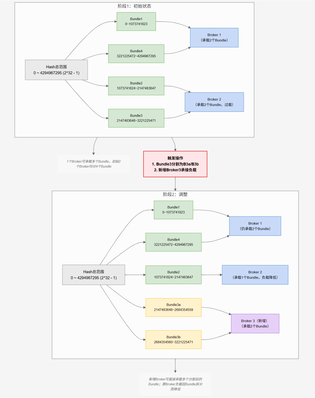
在实际运行中,可能会遇到一种特殊情况:单个分片本身成为超级热点。即便将这个完整分片迁移至其他节点,其过高的负载仍可能对新节点造成压力,甚至拖垮整个节点。针对这类问题,需要通过识别、拆分、再迁移的三步机制进行更精细化的处理,具体流程如下:
01
精准热点识别:不再仅对分片整体负载进行监控,而是深入分片内部,通过分析主题流量的分布情况,精准定位出分片内真正产生高负载的 “高流量区域”,为后续处理提供明确目标。
02
动态分片拆分:针对已定位出高流量区域的大分片,将其拆分为多个独立的小分片。拆分后的每个小分片都具备独立调度能力,可单独参与负载分配,避免因单个大分片导致的负载集中。
03
定向二次迁移:在完成分片拆分后,对拆分出的热点小分片(即原高流量区域对应的分片)进行定向调度,将它们分散迁移至不同的节点。通过这种细粒度的迁移,实现热点负载在多个节点间的均匀分布,彻底解决 “超级热点” 问题。
这套机制让负载均衡策略兼具大刀阔斧的整体调度能力与精耕细作的细节优化能力,可灵活应对从整体到局部的各类负载不均场景。可参考下方示意图:
节奏与收敛
迁移不能频繁无度,否则系统容易陷入持续调整和持续震荡的震荡循环。为避免这种过度调整,ASK 负载均衡在迁移上设置了多重限制:
批量限制:一次迁移的分片数量设上限,避免对网络或 CPU 造成冲击。
冷却周期:迁移完成后,让相关节点进入冷却期,在短时间内不再参与迁移。
收敛判定:定义负载均衡的合理区间,当节点差距缩小到区间内,就进入稳定模式,暂停进一步迁移。
这样,系统的调整既能有效收敛,又不会反复打扰业务。
总结与展望
谙流 ASK 作为谙流团队自主研发的国产新一代云原生流平台,通过引入精细化负载均衡策略、实时资源感知和自适应调度机制,突破传统架构在扩展性和稳定性上的瓶颈。在应对高并发、动态流量和多租户场景时,ASK 不仅实现了更高的资源利用率,还确保了业务的连续性和低延迟体验。
未来,谙流将持续探索智能调度与弹性架构,助力企业构建更敏捷、更可靠的消息基础设施。







评论