IT 服务器设备运维实施技术方案
1 项目服务需求理解
1.1 项目服务内容
1.1.1 项目服务内容范围
1.1.2 设备故障修复服务
1.1.3 电话技术支持服务
1.1.4 版本管理和软件补丁服务
1.1.5 3.4 设备巡检服务
1.1.6 技术资料服务
1.1.7 培训服务
1.1.8 重要通讯保障服务
1.1.9 应急方案设计与预演服务
1.1.10 辅助故障定位服务
1.2 维保设备清单
1.3 服务报告要求
1.4 项目服务期限
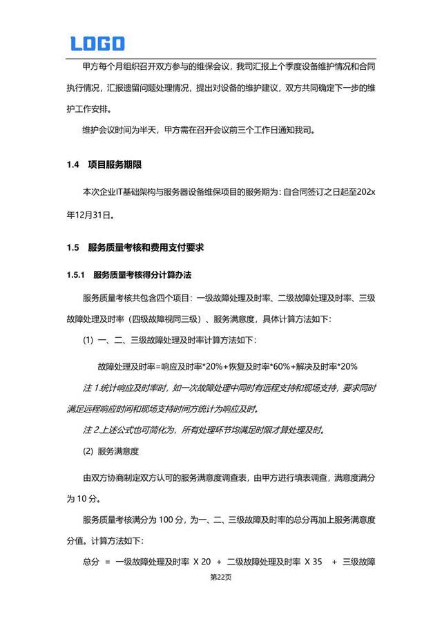
1.5 服务质量考核和费用支付要求
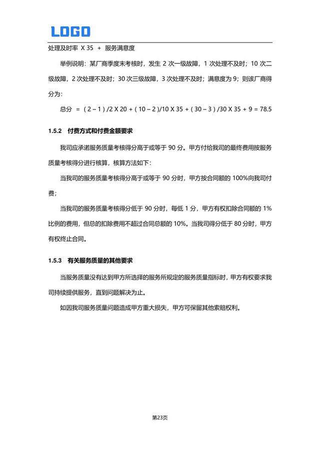
1.5.1 服务质量考核得分计算办法
1.5.2 付费方式和付费金额要求
1.5.3 有关服务质量的其他要求
2 总体项目服务方案
2.1 服务实施计划
2.1.1 服务进度安排
2.1.2 服务进度保障
2.2 项目服务团队
2.2.1 项目团队构成
2.3 故障升级制度
2.3.1 故障级别定义
2.3.2 服务标准定义
2.3.3 故障升级机制
2.4 服务报告方案
2.4.1 季度服务总结内容
2.4.2 季度服务清单内容
2.4.3 月度维保会议制度
2.5 服务考核方案
2.5.1 服务质量考核计算办法
2.5.2 付费方式和付费金额
2.5.3 服务质量其他承诺
3 项目服务实施方案
3.1 设备维保服务方案
3.1.1 设备故障修复服务方案
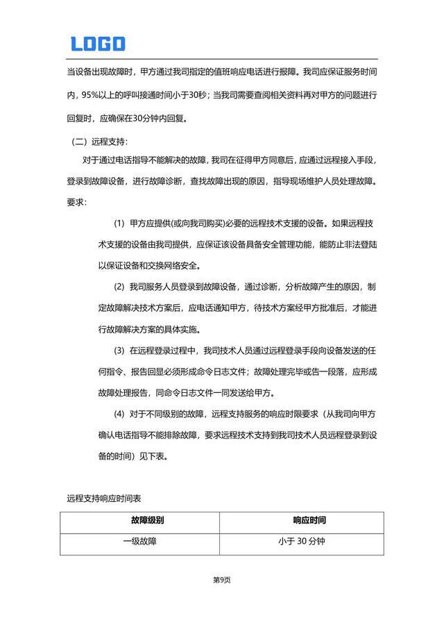
3.1.2 电话技术支持服务方案
3.1.3 版本管理和软件补丁服务方案
3.1.4 设备巡检服务
3.1.5 技术资料服务方案
3.1.6 培训服务方案
3.1.7 重要通讯保障服务方案
3.1.8 应急方案设计与预演服务方案
3.1.9 辅助故障定位服务方案
4 服务质量管理支撑体系
4.1 服务技术支撑体系
4.1.1 日常系统维护
4.1.2 硬件维保维修
4.1.3 设备监控服务
4.1.4 重大事件保障
4.1.5 设备巡检方案
4.1.6 业务咨询方案
4.2 服务质量保障体系
4.2.1 服务质量管理体系
4.2.2 服务质量保障措施
4.2.3 服务受理流程
4.2.4 服务满意度调查管理机制
4.3 项目实施管理体系
4.3.1 整体管理机制
4.3.2 项目范围管理
4.3.3 项目计划管理
4.3.4 项目质量管理
4.3.5 项目资源管理
4.3.6 项目沟通管理
4.3.7 项目风险管理
4.3.8 项目问题管理
4.3.9 项目文档管理
4.4 信息安全保障体系
4.4.1 信息安全保障承诺
4.4.2 安全保障原则
4.4.3 创建逻辑隔离的安全区域
4.4.4 应用服务器防护安全
4.4.5 数据安全
4.4.6 网络安全
4.4.7 基础系统安全
4.4.8 资料内容安全
4.4.9 应用系统安全策略
信息化建设全套资料包学习和获取:https://xie.infoq.cn/article/0916d16911a55c0be2ce686bb







评论