软件项目管理文档
1 项目全景概览 1.1 文档简介与核心说明 1.2 目标受众与读者定位 1.3 项目管理计划的动态更新及维护流程 1.4 参考依据与相关文档索引
2 项目背景深度剖析
3 项目目标与边界设定 3.1 精准设定项目目标 3.2 清晰界定项目范围与边界
4 项目组织架构与职责分配 4.1 项目组织结构图展示 4.2 核心角色及其职责详述 4.3 项目各小组职责明细划分
5 项目进度控制与管理策略 5.1 进度计划管理策略总览 5.2 项目整体主进度规划制定 5.3 子项目具体进度安排部署 5.4 各任务组周度计划编制 5.5 进度计划的灵活调整、更新与维护机制 5.6 进度跟踪与实时监控体系构建
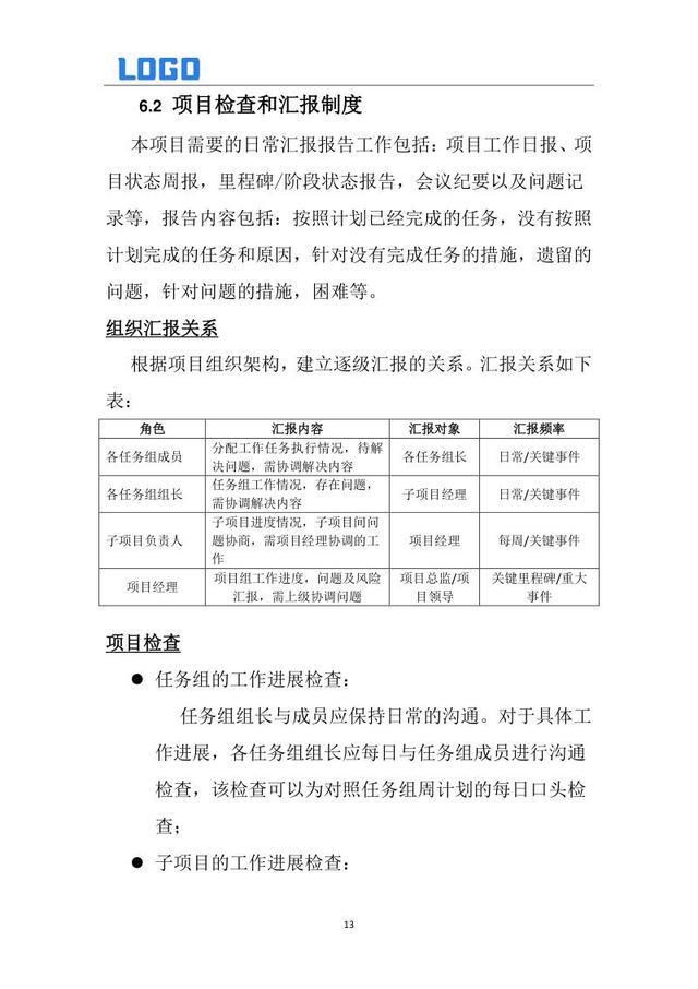
6 项目沟通与协调机制 6.1 会议管理规划与高效执行 6.2 项目检查与定期汇报流程规范
7 项目风险管理与防控体系 7.1 项目风险管理责任人明确指定 7.2 项目风险识别与应对策略规划制定 7.3 项目风险持续跟踪与严密监控 7.4 风险跟踪记录表标准化模板
8 项目质量保障与管理体系
信息化建设全套资料包学习和获取:https://xie.infoq.cn/article/0916d16911a55c0be2ce686bb







评论