软件项目管理办法(WORD)
第一章 总则
第二章 项目前期管理
第三章 项目实施过程管理
第四章 项目验收管理
第五章 考核办法
第六章 附则
附件
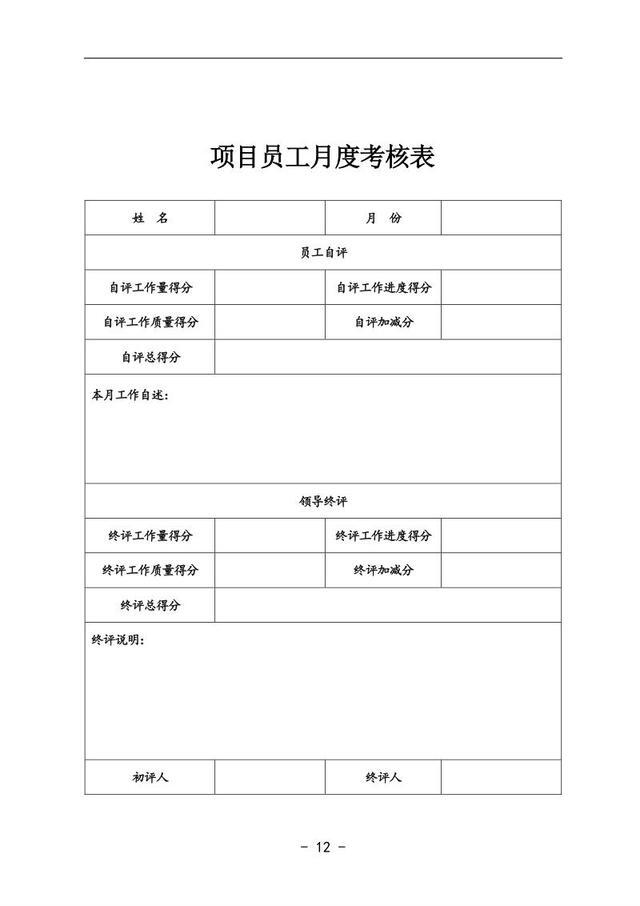
项目员工月度考核表
项目绩效考核表
项目成本月报
项目工作周报
项目进度报告
项目实施计划
1 项目概述
1.1 项目背景
1.2 客户需求分析
1.3 项目实施方案概揽
2 项目范围陈述
2.1 项目陈述
2.2 项目工作范围
2.2.1 项目目标
2.2.2 项目约定与限制
2.2.3 项目概要交付内容
2.2.4 项目交付物的依赖条件
2.3 项目成功关键要素
2.4 项目工作分解结构
3 项目时间进度表
3.1 进度表
3.2 项目阶段划分和项目里程碑
3.3 项目各阶段主要工作描述
3.4 交付物日期
4 项目资源计划
4.1 项目组织结构
4.2 项目组织成员及职责分配
4.3 项目任务分配矩阵
4.4 项目组织成员及职责演变
4.5 客户及第三方厂家的相关项目组织结构及接口人员
4.6 材料及其他资源需求与供应计划
5 风险管理计划
5.1 项目内部风险分析
6 质量计划
6.1 项目管理质量保证
6.2 项目产品质量与项目进度保证
6.3 项目成本控制
7 沟通计划
7.1 沟通模式
7.2 项目会议
7.3 项目报告
8 项目实施支持计划
9 项目实施跟踪与控制计划
10 项目结束与验收
信息化建设全套资料包学习和获取:https://xie.infoq.cn/article/0916d16911a55c0be2ce686bb







评论