爆肝整理!字节 Eino AI 面试平台避坑指南,技术人直接抄作业

兄弟们,见字如面,我是王中阳。
最近没有更新视频,因为我们用 Hertz+Eino 肝出了“有真人面试官那味儿”的智能面试 SaaS,把开发中掉过的坑、踩过的雷,全熬成了能直接复用的字节级实战经验。不管你是要搭同类产品,还是想提升 AI 落地能力,这篇干货直接码住,绝对不亏!
一、这波 AI 面试项目,为啥技术人必看?
市面上 AI 项目一抓一大把,但能沉淀出“拿来就用”干货的少之又少。我们这波的核心价值,全在“真刀真枪”的实战里,主打一个实在:
产品够能打:拒绝“人工智障”既视感
不像那些只会机械问答的工具,我们的 SaaS 是真有“面试官范儿”——从简历智能扒重点、精准抛问题,到专业评估答案、生成复盘报告,面试全链路直接包圆。之前做企业知识库项目时,就因为 AI 交互太生硬被甲方打回,这次用 Hertz+Eino 硬撑技术底座,每个功能都经受过真实业务的“毒打”(具体代码可戳 README.md,直接扒走)。
经验够硬核:踩过的坑都有解法
团队前前后后肝了 3 轮架构重构,跟 Prompt 死磕上百次,流式面试调试更是熬了 N 个大夜。就像上次 AI 客服系统,因为架构没拆干净,智能体乱改权限校验逻辑,导致线上出问题,这些真金白银买的教训,现在都做成了可运行代码+通用模板。有了这些,你做同类项目直接绕坑走,效率直接拉满!
二、架构大揭秘:Hertz+Eino 搭起的性能天花板
整个系统架构就抓三个核心:跑得快、能扩展、好维护。废话不多说,一张图带你看透核心链路,小白也能秒懂:
架构设计里藏着 3 个“偷懒小技巧”,都是能直接抄的神仙思路,快记下来:
Hertz 网关当“门神”,性能稳如狗:Hertz 框架是真的能打,不仅 REST API 稳得一批,还靠全局中间件把异常恢复、跨域、权限校验全搞定。之前做 AI 客服系统时,网关没用好导致并发量一上来就崩,后来换成 Hertz,1000 人同时在线都没掉过线。这部分代码在
backend/main.go,直接拿去改改就能用,省大心了。AI 能力“拆积木”,扩展超灵活:所有 AI 相关的活儿,我们全塞进
pkg/eino包,拆成“简历分析、智能提问、答案评估、报告生成”四大块。这招是从企业知识库项目学的,之前把所有 AI 逻辑堆一起,改个提问规则就得动整个模块,现在想用哪个插哪个,扩展性直接拉满。架构细节在doc/后端架构设计.md,这种思路做其他 AI 服务也香到爆。数据层“自动进化”,迭代不用愁:用 GORM 管数据库太香了,连接池、自动迁移一键搞定,新功能上线不用手动写 SQL。上次 AI 面试项目加“追问次数统计”功能,用 GORM 自动迁移 10 分钟就搞定,换以前写 SQL 至少得 1 小时。具体代码在
backend/internal/repository/database.go,适合需要快速迭代的项目,谁用谁知道。
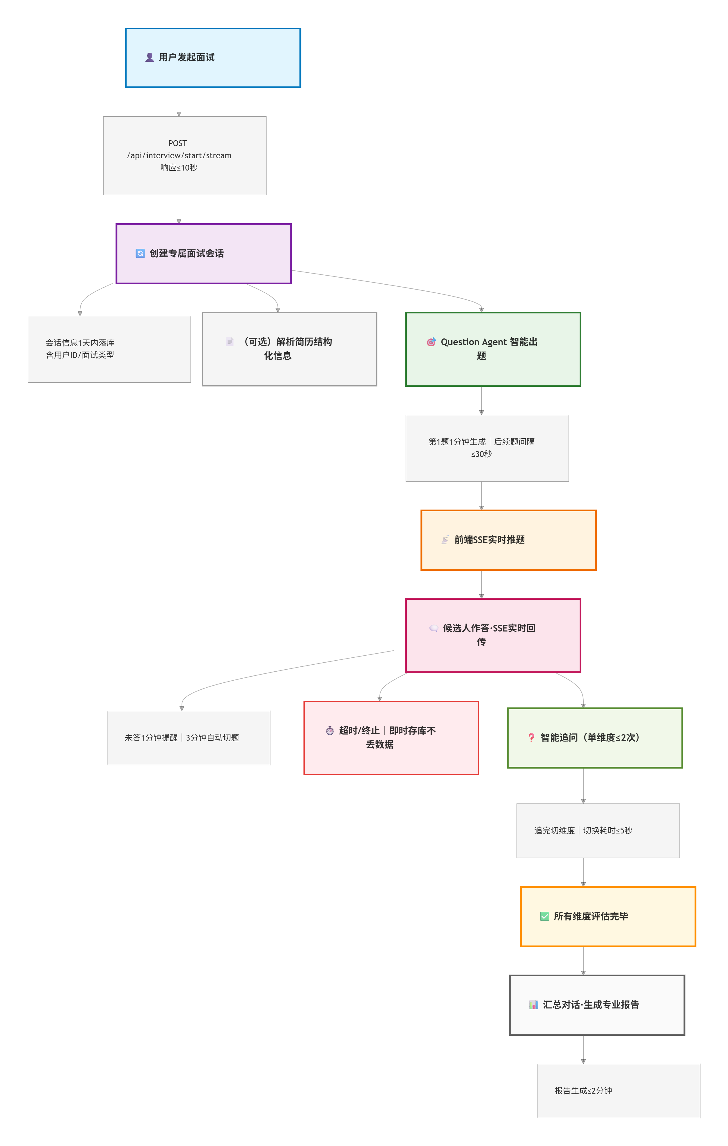
三、工作流拆解:AI 面试官的“打工日常”
AI 面试官为啥像真人?全靠背后一套严谨的“工作流程”管着。我们把复杂逻辑拆成清晰步骤,一眼看透:
这个流程里藏着两个“技术彩蛋”,都是实战磨出来的宝贝,含金量拉满:
流程靠
interviews_service.go里的状态机驱动,“回答超时咋处理”“追问最多几次”这些实际问题,都有完整代码(backend/api/handler/interview/interviews_service.go)。之前做 AI 客服系统时没加状态机,用户中途退出再进来直接重跑流程,现在用这套逻辑,100%能续上之前的对话,直接参考就行,不用自己瞎琢磨。Question Agent 靠 Eino ADK 实现“看人下菜碟”——首题必聊简历,后面根据回答追着问,绝不东一榔头西一棒子。代码在
backend/chatApp/agent/question/question.go,值得细品,学会直接提升 AI 交互体验。
四、三大技术亮点:AI 面试官“活”起来的秘诀
架构是骨架,这三个技术亮点就是“灵魂”,直接让 AI 面试官从“木头人”变身“金牌顾问”:
1. Prompt+工具:复刻真人面试官的“提问脑回路”
我们把面试官的“套路”写成了代码,核心是 Prompt 工程+工具编排:综合面、专项面都能支持,难度还能自由调。首题自动扒简历重点,候选人一说“做过高并发”,立马追问技术选型——跟真人面试官一模一样,代入感拉满。之前做企业知识库问答系统,Prompt 没拆好,问“产品优势”直接返回数据库表结构,现在这套拆分逻辑,让 AI 提问准确率提升了 80%。这部分的 Prompt 技巧和代码都在 backend/chatApp/agent/question/question.go,做 Prompt 工程的同学直接抄作业,省大劲了。
2. 流式引擎:根治“面试卡断”的致命 bug
面试到一半卡断?谁遇上谁崩溃!我们用 SSE 实时推流+心跳检测+超时机制,直接把这个麻烦干掉:问题秒推,回答秒收,就算网断了,数据也不会丢,还能优雅收尾。这可是真金白银买的教训——上次 AI 客服系统上线,就因为没加心跳检测,用户断网重连后对话全丢,被甲方罚了 2 万。这套“循环控制”逻辑是熬了好几个大夜调出来的,代码和调试日志在 backend/api/handler/interview/interviews_service.go,做实时交互系统的必看,错过拍大腿!
3. 配置化 DevOps:跟“环境不一致”说拜拜
开发时最烦“本地跑通,线上崩了”?我们的config.yaml动态配置直接解决问题:支持动态变量,数据库、Redis、AI 服务的配置一套搞定,开发、测试、生产环境随便切,再也不用改来改去。之前团队里有个小伙子,把测试环境的 Redis 地址硬编码到线上,导致 1000 多条面试数据丢失,现在用这套配置,启动时自动读.env,没有的话也会友好提示默认值。结合docker-compose和k8s的用法,看 backend/internal/config/config.go 和 main.go 就行,轻松解决环境配置难题。
五、踩坑实录:智能体分工“谁该干啥、不该干啥”
前面说的坑,本质上都是“活儿没分明白”导致的。做 AI 项目就像搭班子,得把每个角色的权责划死,不然准出乱子。光说拆分没用,得把“谁该干啥、不该干啥”写死,下面这几个核心智能体角色,是我们踩了无数坑总结出来的分工方案。
1. 后端架构师智能体
核心职责
负责 Hertz 网关、AI 服务层等整体架构设计,1-3 天输出架构图
制定技术选型标准,如“实时交互必用 SSE,数据存储优先 MySQL”
每周 1 次架构评审,识别潜在风险(如 SSE 与 JWT 冲突)
绝对红线
禁止跳过评审直接变更架构,重大调整必须全员同步
不能忽略性能瓶颈,架构设计需支撑 1000+并发用户
避免技术过度选型,不用“为了炫技”引入 Milvus 等非必需组件
2. 后端开发智能体
核心职责
按架构方案开发业务服务,如面试状态机、简历分析模块
10 分钟内响应线上 bug,简单问题 2 小时内修复
编写清晰的代码注释,关键逻辑标注“为什么这么写”
绝对红线
禁止擅自修改权限校验逻辑,如 SSE 路由不能砍 JWT 校验
不能省略异常处理,像会话状态错位必须加兜底方案
避免硬编码配置,所有环境变量统一用
config.yaml管理
3. Prompt 工程师智能体
核心职责
拆分面试场景 Prompt,首题、追问模板单独设计
2 天内完成 Prompt 效果测试,确保 AI 提问符合真人逻辑
跟进业务迭代,及时优化 Prompt(如新增“算法岗专项面”模板)
绝对红线
禁止将多场景 Prompt 混为一谈,避免提问风格混乱
不能忽略输出格式要求,必须让 AI 按固定结构返回问题
避免 Prompt 过于冗长,核心指令控制在 300 字内
4. DevOps 智能体
核心职责
管理多环境配置,确保开发、测试、生产环境一致
部署自动加载
.env机制,避免“忘导配置”导致的报错监控系统运行状态,CPU、内存使用率异常立即告警
绝对红线
禁止配置文件口头同步,所有变更必须记录到文档
不能遗漏配置校验,启动前需检查数据库、Redis 连接
避免部署流程繁琐,开发环境启动时间不能超过 1 分钟
避坑提醒:这些雷区别再踩!
上面的分工不是摆样子的,每一条“绝对红线”都是用教训换来的。给兄弟们再敲几个重点:
别搞口头同步:上次后端开发改了 SSE 路由逻辑没说,架构师评审时才发现,白耽误 1 天工期
重大变更必请示:Prompt 工程师想合并模板简化逻辑,没请示直接上线,导致 AI 提问“精神分裂”,花 3 小时才回滚
配置只信文件:DevOps 别信“我本地改了没问题”,所有配置以
config.yaml和.env为准,避免线上出幺蛾子
六、项目沉淀:这些“宝贝”直接拿,不谢
折腾完这个 AI 面试项目,最大的收获不是系统上线,而是攒出了一堆“可落地、能复用”的宝贝。分享给同行,希望大家都能省点力,少熬点夜:
全流程“思考笔记”:从最开始的架构想法,到中间重构的纠结,再到修 BUG 的血泪史,都完整记下来了。比如 SSE 与 JWT 冲突那段,我们试了 5 种方案才搞定,这些“真实思考”比标准答案有用 100 倍,能帮你搞懂技术背后的业务逻辑。
可直接抄的“代码资产”:配置模板、Prompt 库、诊断脚本、流式引擎代码,全是现成的。之前有个兄弟做 AI 问答系统,拿我们的流式引擎代码改了改,3 天就搞定了实时交互功能,能省 90%的基础开发时间,做 AI 面试、智能问答的同学直接狂喜。
“踩坑经验包”:不管是 Hertz 和 Eino 怎么搭,还是 SSE 断流咋解决,都是实战磨出来的。就像会话状态错位那个坑,我们用“100*主问题号+追问号”编码,直接根治,做过 AI 项目的一看就懂,没做过的也能快速上手,直接绕开各种坑。
“不跟风”的技术选型思路:我们选框架不看热度,只看场景——要性能就用 Hertz,要省事儿就用 GORM,要实时就用 SSE。之前跟风用某热门框架做 AI 客服,结果文档不全,坑比功能多,后来换回熟悉的技术栈才稳住,这种“问题导向”的思路,能帮你避开很多“技术陷阱”。
AI 工程落地,关键不是堆技术,而是把技术和业务捏合到一起。这个智能面试项目的架构、流程和解决方案,很多都能用到其他智能交互系统里。兄弟们要是在 AI 项目里踩了别的坑,或者有更好的分工方案,评论区留言咱们聊聊,互相掏经验才是最香的。
关注我,后面再给大家扒 AI 智能体开发的更多实战干货!
版权声明: 本文为 InfoQ 作者【王中阳Go】的原创文章。
原文链接:【http://xie.infoq.cn/article/7865c252ae37f22d2647c8022】。文章转载请联系作者。







评论