Apex AI 辅助编码助手的设计和实践|得物技术

一、背景
Apex 以 vscode 插件为主要载体,接入 SSO 认证、打通 CursorRules 知识库、Webview 远程 UI、实现无感安装 MCP、创建智能体、使用智能体等能力,帮助实现提示词撰写效率的提升,降低了使用过程的费力度。通过知识库、智能体等可实现在保障代码质量同时,进一步提升 AI 代码生成占比。
除了功能层面的能力,想必大家对 Apex 内部实现原理应该也很感兴趣,如何打通知识库、智能体使用时,MCP 为什么自动安装了,下面将从技术实现角度,剖析 Apex 如何将“AI 能力”工程化落地到 Cursor 开发流程中。了解 Apex 是如何激活装配、打通 SSO 认证,同步 Cursor Rules 知识库、通过远程 dist 包实现 webview UI 渲染,并提供智能体能力,实现无感更新,消息如何编排,如何识别大仓还是独立应用等。
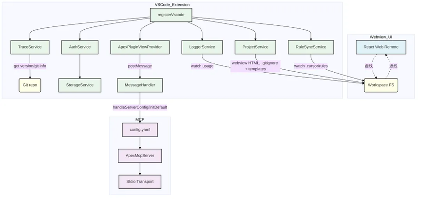
二、架构设计总览
Apex 以插件为主控,Webview 承载 UI 与业务交互,服务层聚合认证、工程上下文、CursorRules 知识库、埋点等能力,MCP 以“配置即工具”的方式进行边界的扩展。实现三端(插件-前端-服务端)通过版本编排解耦 vscode 插件的迭代周期,在安全(鉴权)、可观测(日志与活跃情况)、工程落地(规则知识库与智能体模板)之间取得平衡。
三、功能设计 &落地
3.1 激活与装配流程
为实现插件的稳定启动,在插件注册过程中,出现异常失败也不污染后续状态,通过事件注册按需加载,避免了冷启动插件带来的抖动问题。
要点流程介绍:
版本检查先行:防止低版本 Cursor 带来功能不兼容。
早期守卫 workspaceRoot,避免在无工作区时继续初始化产生隐式 NPE。
服务单例初始化顺序:ProjectService(工程上下文)→RuleSyncService(规则聚合/监听)→ StorageService(持久能力)→ AuthService.initialize()(异步认证获取 token 与 userInfo)。
鉴权失败直接中断,避免后续埋点与 webview 的脏状态。
命令注册分散在此处,MessageHandler 负责 Webview 指令编排。
3.2 认证与安全
(AuthService+Storage)
通过接入 SSO 实现可以单点登录闭环 + 本地仅存最少信息,降低泄漏面、失败可针对进行快速反馈。后期记录用户维度智能体的使用、记录用户的关键行为埋点,从而进一步实现及时私聊沟通解决告警出现的问题,另外,针对用户的使用习惯和使用情况可进行针对性的分析和需求收集。
令牌获取流程(嵌入端口监听 + 浏览器回调):
令牌回调服务器(端口探测 + CORS + 路由校验):
数据结构与算法设计:端口探测算法:线性递增(最多 10 次),失败上抛;简单可靠,代价可接受。CORS 与 OPTIONS 预检处理;路由严格校验 zzz/ddd,仅取请求头 accesstoken。超时控制(5 分钟)避免悬挂。
持久化:
在 secrets 中存敏感数据,安全性较高;clearAll() 同时清理多个状态缓存值,防止残留。
3.3 规则知识库工程化
(RuleSyncService)
通过 Gtlab 维护远程知识库文档,实现知识库聚合,模板/规则“一键对齐”,多包仓不会出现杂乱和上下文丢失等情况。大仓模式下实现批量并发拉取,非大仓模式下实现兜底向上拉取能力。
知识库规则拉取至各应用逻辑
模板拉取过程:GitLab 分批并发,chunk 化
数据结构:数组分块 + Promise.all 并发,有效权衡吞吐与限流风险(每批 5 个)。
模板写入(按类型路由到 .cursor/rules/basic.mdc、notepads 或工程根):
.gitignore 同步策略(追加不重复的规则):
子应用规则同步至逻辑
监听与同步策略:
规则改写:
算法说明:提取 mdc 头中的 globs,对不含路径分隔符的 glob 自动加 /**/,再拼接相对路径前缀,确保规则定位到子包内。默认兜底 **/*.*,覆盖子目录所有文件,提升易用性。
目标文件命名:
将子仓的规则扁平化同步到根目录 .cursor/rules/*.sync.mdc,避免分散规则导致的遗漏。
3.4 远程 webview 与版本编排
(Webview+VersionChecker+Trace)
由于 Apex 插件的更新需要手动通过 dx vs 更新,修复问题或有新功能无法实时进行更新,新版本有问题无法回滚及时止损。
Apex 通过 DNF 接口获取当前远程版本 webVersion、coreVersion,对比当前 local 加载版本,实现无感更新或回退。
重新加载方式:直接拉取最新版本。
Tab 重新点开,实时检测最新版本,点击更新按钮实现更新。
远程加载逻辑(支持本地调试、回退远端 CDN):
关键要点:从 DNF 后端接口获取 webVersion,优先 USE_LOCAL 且本地可访问则映射本地端口。动态 CSP(当前较宽松,含'unsafe-eval'),满足构建产物运行,未来会按资源域名白名单收紧。版本编排:Web UI 可独立灰度;插件端仅负责加载版本号对应的资源。
Cursor 版本下限拦截:
版本注入的位置(可用于埋点/展示):TraceService.setPluginVersion(v)+ getPluginVersion() 默认读取 core package.json。建议在宿主(packages/plugin)激活时注入真实发布版本,确保埋点准确。
3.5 项目服务(ProjectService):
Monorepo 识别、模板拉取与写入
通过识别应用是否是大仓应用,便于后期进行不同类型应用的业务逻辑处理,如知识库同步在大仓下和单仓下的不同分支逻辑是不同的。大仓下子仓的规则会被自动聚合到顶层.cursor/rules 下,实现规则命中率显著提升。
Monorepo 识别与项目列表收集方式:
3.6 埋点与活跃情况记录
(LoggerService+UsageRecorder)
通过组合心跳与焦点事件,确保用户离开窗口也能形成完整闭环记录,便于后期进行用户行为画像等分析。
事件监听与活跃态判定:
walkInterval=30s 的心跳,配合窗口焦点事件强制上报一次,确保离开窗口时记录“单次活跃时长”。
埋点上报示例:
性能与可靠性:
事件监听广泛但回调轻量(更新时间 + 定时器驱动),无重 IO。
远端上报失败未中断主流程,可再考虑指数退避与采样策略。
3.7 Webview 消息编排
(MessageHandler)
MessageHandler 作为 Webview 与服务层的协调者,不承载复杂业务逻辑,单一职责,实现路由 Webview 消息到服务层,支持失败统一回发,前后端协作清晰,便于后期扩展和灰度,有良好的可维护性。
获取插件/核心版本:handleGetPluginVersion(从 TraceService.getPluginVersion() + package.json.version)。
生成规则:handleGenerateRule→.gitignore 同步 + 模板拉取写入+ AI 角色写入 + README 打开。
MCP 相关:handleHandleServerConfig、checkMcpList、fetchInstalledMcpList、initRuleMcpConfig。
导入提示词:handleImportPrompt 写入 .cursor/notepads/note-*.private.md 并辅助插入到 Composer。
四、总结 &展望
Apex 通过 RuleSync 与 ProjectService 实现 CursorRules 规则模板一键同步,依托配置化 MCP 加速工具集成和能力提升,以安全令牌与白名单机制强化治理,并借助 UsageRecorder 与 TraceService 提供可观测性,全面支持高效、安全、可控的使用交付与版本去迭代化管理。
Apex 的核心在于“把 AI 真正落在工程实践之中”,以插件为载体打通认证、上下文、CursorRules 规则和 Cursor;以 MCP 为能力边界实现“配置即扩展”;以可观测为保障推动插件能力持续演进。通过“单例化、配置化、远程化、工程化”的设计原则,让团队在享受 AI 编码效率的同时,最大限度保持工程可控与可治理。
但是受限于智能体执行需要手动触发,开发者可能会存在遗忘执行的情况等,下一步计划智能体执行支持命令行触发,预期试行添加到 git hook 中 commit 提交代码后自动执行,避免遗忘,提升 Apex 更多可玩性。
#Agent #MCP #智能体
往期回顾
1. 从 JSON 字符串到 Java 对象:Fastjson 1.2.83 全程解析|得物技术
2. 用好 TTL Agent 不踩雷:避开内存泄露与 CPU 100%两大核心坑|得物技术
3. 线程池 ThreadPoolExecutor 源码深度解析|得物技术
4. 基于浏览器扩展 API Mock 工具开发探索|得物技术
5. 破解 gh-ost 变更导致 MySQL 表膨胀之谜|得物技术
文 /凯
关注得物技术,每周更新技术干货
要是觉得文章对你有帮助的话,欢迎评论转发点赞~
未经得物技术许可严禁转载,否则依法追究法律责任。
版权声明: 本文为 InfoQ 作者【得物技术】的原创文章。
原文链接:【http://xie.infoq.cn/article/782d70045a3f709415a0b0177】。未经作者许可,禁止转载。







评论