让 gemini3 做的网页拥有支付功能,访客变付费用户!附提示词

哈喽,大家好!
我是阿星👋🏻
前段时间开发了个小红书卡片生成器,上面我保留了 logo 水印👉🏻Gemini3 做小红书封面生成器,效率暴增 1000% ,实现爆款封面自由!
就有人问我水印怎么去掉水印🤔,所以阿星想实现大部分功能🆓,想去水印就来找我要卡密💰(类似你在 taobao 上收到的核销码)
比如用户看到水印后想解锁,就会看到我的弹窗,按照操作指引找到我,给了我💰之后,拿到卡密后再回来填上。
这是前端用户看到的,那么我在后台可以总览最近消耗了多少卡密,💰累计了多少。
针对每次发出去的卡密,可以分类查看是否已经激活。
点击小眼睛看每张卡密的创建时间、后台操作记录、想作废就直接删掉,点击铅笔,还可以手动对单张卡添加备注。点击垃圾桶,直接作废该卡密。
所有卡密用完之后,也可以重新批量生成给客户。
之所以走卡密系统是因为,小项目想做支付的话走各种 pay api 太麻烦了。阿星建议小白先从卡密做起,但是后续核销动作要注意合规性。
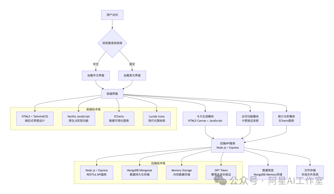
系统背后的整个结构长这个样子👇可以放大看一下
看上去很复杂,但其实这不是我一开始的想法,是我们做完整个项目后 AI 总结的,所以不用我们自己去做这么复杂的事情,只用写出足够清晰全面的提示词,AI 就可以帮我们完成这么复杂的工作。
卡密系统提示词
想要在自己作品的原基础上增加这么一个卡密系统,只用在本地 IDE 打开你的原有的代码,然后把下面这段提示词发给 AI 就好
这个提示词有 452 行,实在太长了•ᴗ•💧篇幅有限,我先放 100 行完整版评论区发给大家。
下面这个提示词是完整的卡密系统集成提示词,适用于任何需要增值服务验证的 Web 应用项目,通过提示词,工程师可以快速为项目添加卡密验证、设备绑定、有效期管理等功能。
最终整个用户和卡密系统的交互顺序大概如下:
用户在前端页面输入卡密,前端调用 aliyun 上的后端 API,
后端在 aliyun 服务器上验证卡密,结果返回给用户。
项目踩坑经验
其实整个过程非常顺利而且用的是国内的模型。只有 3 点需要提醒大家。
1、设备绑定
因为我们要防止用户之间相互 share 卡密,所以需要识别绑定用户到底是用了哪个设备使用这个卡密。
所以我们让浏览器首次访问时生成一个随机 ID 存到 localStorage(就是浏览器自带的一个小数据库,保存的东西浏览器关了还在)卡密激活时把这个 ID 和卡密绑定,以后每次使用都检查当前 ID 和绑定的 ID 是否一致。
说白了原理就是: 每个浏览器都会在本地存储一个唯一的设备指纹,卡密只认这个指纹。
这种方法防普通人足够了,防专业选手大家可以去搜一下更严格的方法。
2、用户输入的内容保存
如果你不在提示词里强调让 AI 在用户输入的卡密后做持久化存储(localStorage),页面刷新后用户还要重新输入,所以这是一个需要主动说明的点。
你可以这样跟 AI 描述——
-实现基于 localStorage 的用户输入数据自动保存功能:
- 实时监听输入框变化
- 页面加载时自动恢复上次输入
关键代码
注意,这和前面提到的绑定设备 ID 用到都是 localStorage。
用户输入卡密后,localStorage 会保存:
1. 卡密本身 (避免每次都要重新输入)
2. 设备 ID (绑定到这台电脑)
3. 有效期 (计算剩余时间)
3、ECharts 图表初始化问题
一个是有的 AI 会用通用图标来展示你的卡密使用情况,不是很好看,你可以要求用 echarts 来实现。
至于什么是 echarts 可以看我之前写的👉好用哭了📚三步让 DeepSeek 生成动态图表
但是用 echarts 可能一开始会加载不出来。
图表容器在 DOM 未完全加载时就被初始化,导致图表无法正确显示(不用太理解这是啥意思)。
反正你可以这么跟 AI 描述,或者进一步和 AI 探讨更好的办法也行——
确保图表初始化在 DOM 完全加载后进行:
- 使用 `DOMContentLoaded` 事件监听
- 在图表容器确认存在后再初始化
- 添加图表容器检查逻辑
关键代码
卡密系统用了谁的网络?
这里给纯小白解释一下,可能会问为啥我在本地开发的后台管理系统,为啥用户在前端输入卡密后我能「联网」收到?
其实全套都是在你的网上电脑——aliyun「网上」完成的。
前端 :在 aliyun 服务器上运行,
后端 :也在 aliyun 服务器上运行,
数据库 :同样在 aliyun 服务器上。
至于你的本地电脑角色,完全不需要联网,只是开发和测试环境,只是临时的。
正式上线的时候完全不用这套(不会上线的看我之前写的👉🏻3 个方法把 gemini3 做的应用部署成网站!)
所以你不用担心联网的问题。
最后
这趟下来阿星感觉在很多 coding 文科生完全可以胜任的,之后只会越来越简单。
当产品经理的其实也该有危机感了,多做 IP,即使是相对有些重要的产品经理,也只是现在的技术还需要点时间,很快 AI 会扮演更好的 PM 角色。
说一千道一万,多做 IP 让价值聚焦在人身上而不是一份工作上。一起加油。
ok,我是阿星!
我们下期再见👋
版权声明: 本文为 InfoQ 作者【阿星AI工作室】的原创文章。
原文链接:【http://xie.infoq.cn/article/6b994d9e9b2b842d0a17edf4e】。未经作者许可,禁止转载。







评论