Java 内存排查太难?阿里云操作系统控制台上线「内存诊断」新利器
背景
随着汽车行业加速智能化转型,从传统线下 IDC 集群向云端迁移并进行容器化改造,经常会遇到关于 Pod 内存异常、Pod 发生 OOMKilled 的问题, 这些问题主要的矛盾点在于:
1、Pod(容器)内存占用比 JVM 内存监控(堆内和堆外内存)占用大很多。
2、总是有一部分消失的内存无法找出具体是哪部分占用。
3、同一业务同一 JDK 版本,切换 OS 或容器化改造之后,才出现了 1、2 现象。
虽然 Java 工具千千万,但是选用什么工具排查起这类 Java 内存问题也是一个头疼的问题;甚至有时候翻遍了工具百宝箱,最后还是没有排查出问题的根因。经历过这些问题的洗礼之后,我们也从中总结了一些排查思路,并沉淀成一个阿里云操作系统控制台的 Java 内存诊断功能,帮助用户结合应用和操作系统的角度,快速揪出 Java 应用内存占用的元凶。
消失的 Java 内存
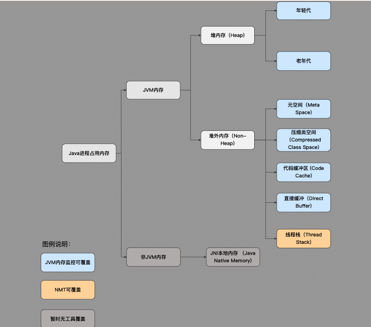
Java 内存组成
为了找出消失的内存,我们首先要了解 Java 进程的主要内存组成以及现有工具和监控主要覆盖的部分;如下图所示可分为:
JVM 内存
堆内存:可通过 -Xms/-Xmx 参数控制,内存大小可通过 memorymxbean 等获取。
堆外内存:包括元空间、压缩类空间、代码缓冲区、直接缓冲、线程栈等内存组成;它们分别可以通过-XX:MaxMetaspaceSize(元空间)、-XX:CompressedClassSpaceSize (压缩类空间)、 -XX:ReservedCodeCacheSize( 代码缓冲区)、-XX:MaxDirectMemorySize (直接缓冲)、-Xss(线程栈)参数限制。
非 JVM 内存
JNI 本地内存:即通过本地方法接口调用 C、C++ 代码(原生库),并在这部分代码中调用 C 库(malloc)或系统调用(brk、mmap)直接分配的内存。
常见 Java 内存黑洞
JNI 内存
通过对 Java 内存组成的了解,我们其实已经可以揭开第一个容易造成内存黑洞的隐藏 Boss-JNI 内存,因为这部分内存暂时没有工具可以获取其占用大小。
通常来说,编写相关业务代码的同学会认为代码中没有使用本地方法直接调用 C 库,所以不会存在这些问题,但是代码中引用的各种包却有可能会使用到 JNI 内存,比如说经典的使用 ZLIB 压缩库不当导致的 JNI 泄漏问题[2]。
LIBC 内存
熟悉 Java 的同学都知道,JVM 是由 C++ 编写的,JVM 调用 malloc、free 申请/释放内存的过程中其实还要经过一个二道贩子 libc 库;以 gibc 中默认的内存分配器 ptmalloc 为例:
chunk 是 glibc 堆内存分配的最小单位,表示一段连续的内存区域。ptmalloc 会为每一个线程维护一个 Arena,每一个 Arena 中会有一个大 chunk(Top chunk)和 chunk 的缓存集合(bins);当应用通过 malloc、free 申请/释放内存时、ptmalloc 会优先从 bins 中拿取和释放 chunk,如果没有符合要求的 bins,再从 top chunk 里面获取、再没有就通过 brk、mmap 系统调用从 OS 获取。
从上面的流程,我们可以发现,libc 作为二道贩子,很有可能多申请、扣留一些内存,从而导致 JVM 内存和进程实际内存的差异;我们也总结一下 libc 常见的一些问题:
多线程 64M Arena 内存占用,libc 会为每个线程创建一个 64M 大小的 Arena,默认配置下在线程数量较多时会导致一定的内存浪费 [3]。
Top chunk 由于内存空洞导致无法及时释放回 OS [4]。
bins 缓存,JVM 释放的内存被缓存在 bins 中,导致内存差异 [4]。
透明大页
到了 OS 层,Linux 中的透明大页(Transparent Huge Page)机制也是造成 JVM 内存和实际内存差异的一大元凶。简单来说,THP 机制就是 OS 会将 4kb 页变成 2M 的大页,从而减少 TLB miss 和缺页中断,提升应用性能,但是也带来了一些内存浪费。如应用申请了一段 2M 的虚拟内存,但实际只用了里面的 4kb,但是由于 THP 机制,OS 已经分配了一个 2M 的页了[5]。
通过阿里云操作系统控制台揪出 Java 内存占用元凶
操作系统控制台是阿里云推出的一站式运维管理平台,充分结合了阿里在百万服务器运维领域的丰富经验。集成了监控、系统诊断、持续追踪、AI 可观测、集群健康度和 OS Copilot 等核心功能,专门应对云端高负载、网络延迟抖动、内存泄漏、内存溢出(OOM)、宕机、I/O 流量分析及性能抖动等各种复杂问题。
下面将以汽车行业客户在从线下 idc 集群迁移至云上 ACK 集群时遇到的由于 JNI 内存泄漏导致 Pod 频繁 OOM 为例,介绍如何通过操作系统控制台的内存全景分析功能[5]来一步步找出 Java 内存占用的元凶。
背景:
客户云上多个集群多个服务中的一些 Java 业务 pod 在没有任何服务异常、请求异常、流量异常的迹象下会偶发 OOM,且从 jvm 监控上内存也没有很大的波动(客户设置 5G limit,正常水位在 3G 左右)。
排查过程:
尝试在内存高水位时对 Pod 发起内存全景分析,我们可以了解到当 Pod 中容器内存使用已经接近 limit,从诊断结论和容器内存占用分析中,我们可以看到容器内存主要是由于 Java 进程内存占用导致。
对 Java 进程发起内存分析,查看诊断报告。报告展示了 Java 进程所在 Pod 和容器的 rss 和 WorkingSet(工作集)内存信息、进程 Pid、JVM 内存使用量(即 JVM 视角的内存使用量)、Java 进程内存使用量(进程实际占用内存),进程匿名用量以及进程文件内存用量。
通过诊断结论和 Java 内存占用饼图我们可以发现,进程实际内存占用比 JVM 监控显示的内存占用大 570M,全都由 JNI 内存所贡献。
开启 JNI(Java Native Interface)内存分配 profiling,报告列出当前 Java 进程 JNI 内存分配调用火焰图,火焰图中为所有分配 JNI 内存的调用路径。(说明:由于是采样采集,火焰图中的内存大小不代表实际分配大小)。
从内存分配火焰图中,我们可以看到主要的内存申请为 C2 compiler 正在进行代码 JIT 预热;
但是由于诊断的过程中没有发现 pod 有内存突增;所以我们进一步借助可以常态化运行的 Java CPU 热点追踪功能[7]尝试抓取内存升高时的进程热点,并通过热点对比[8]尝试对内存正常时的热点进行对比。
通过热点栈和热点分析对比,发现内存突增时间点的 CPU 栈也是 c2 compiler 的 JIT 栈,且 c2 compiler 热点前有部分业务流量突增,且业务代码使用了大量反射操作(反射操作会导致 c2 compiler 进行新的预热)。
排查结论:
C2 compiler JIT 过程申请 JNI 内存,且由于 glibc 内存空洞等原因导致申请内存放大且延时释放。
缓解方法:
1.调整 C2 compiler 参数,让其编译策略更保守,可以尝试调整相关参数,观察内存消耗变化。
2.调整 glibc 环境变量 MALLOC_TRIM_THRESHOLD_,让 glibc 及时将内存释放回操作系统。
联系我们
您在使用操作系统控制台的过程中,有任何疑问和建议,可以搜索群号:94405014449 加入钉钉群反馈,欢迎大家扫码加入交流。
相关链接:
【1】阿里云操作系统控制台 PC 端链接:https://alinux.console.aliyun.com/
【2】java.util.zip 内存泄露:https://bugs.openjdk.org/browse/JDK-8257032
【3】glibc 64M arena 内存浪费:https://bugs.openjdk.org/browse/JDK-8193521
【4】glibc top chunk/fast bin 内存不回收:https://wenfh2020.com/2021/04/08/glibc-memory-leak/#332-fast-bins-%E7%BC%93%E5%AD%98
【5】go 应用由于 thp 导致内存膨胀:https://github.com/golang/go/issues/64332
【6】操作系统控制台内存全景分析:https://help.aliyun.com/zh/alinux/user-guide/memory-panorama-analysis-function-instructions?spm=a2c4g.11186623.0.i1#undefined
版权声明: 本文为 InfoQ 作者【阿里云基础软件】的原创文章。
原文链接:【http://xie.infoq.cn/article/5aa369a642a91951e25b3c051】。文章转载请联系作者。







评论