MCP 安全“体检” | AI 驱动的 MCP 安全扫描系统
资料来源:火山引擎-开发者社区
Model Context Protocol (MCP) 作为 AI 应用生态系统中的关键协议,为大语言模型与外部工具、数据源的集成提供了标准化接口。随着 MCP 在企业级应用中的快速普及,其安全风险也日益凸显。构建一套智能化的 MCP 安全扫描系统,不仅是技术发展的必然需求,更是保障 AI 生态安全的重要基础设施。
前文回顾👉火山引擎 MCP 安全架构与实践 来自火山引擎的 MCP 安全授权新范式
MCP 安全威胁分析
AI 生态安全挑战
在 MCP 普及前,AI 模型的运行环境相对封闭,安全防护核心聚焦于 “模型本身”;而在 MCP 生态体系下,大语言模型(LLM)需通过 MCP 协议与外部系统实现实时交互,安全边界从 “单一模型服务器” 拓展至 “全链路交互场景”,具体安全挑战体现在以下两方面:
攻击面指数级扩张:传统 Web 服务的攻击面集中于接口层,而 MCP 生态的攻击面贯穿 “LLM 语义理解层(提示词注入)→ MCP 协议交互层(请求伪造)→ Server 执行层(命令注入)→ 数据源访问层(数据泄露)” 全流程,任一环节的漏洞均可能引发连锁式安全事件。例如,某电商企业的 MCP Server 存在服务端请求伪造(SSRF)漏洞,攻击者通过 LLM 调用该 Server 时,可借助漏洞穿透传统防火墙,直接访问企业内网数据库,导致核心业务数据泄露。
防护对象从 “静态资产” 转向 “动态交互”:传统安全工具(如 Web 应用防火墙 WAF、入侵检测系统 IDS)对 “固定 IP、已知端口、预设规则” 类攻击的防护效果显著,但 MCP 交互具有 “目标动态化(不同 MCP Server 地址频繁变化)、请求语义化(JSON-RPC 2.0 协议封装工具调用指令)、逻辑上下文依赖(LLM 决策直接影响调用行为)” 的特性,传统规则难以识别 “合法 MCP 请求中隐藏的恶意意图”,如工具描述投毒、间接提示词注入等新型攻击。
MCP 特异性安全风险
创建阶段风险
| 风险名 | 危害 | 缓解建议 | | --- | --- | --- | | 名称冲突与仿冒风险 | 包含 “Server 名称仿冒” 和 “工具名称冲突”:1. 恶意实体注册与合法 MCP Server 相似 / 相同的名称,欺骗用户安装恶意 Server;2. 恶意工具使用与合法工具一致的名称,诱导用户调用,导致敏感信息泄露 |
1.建立严格的命名空间管理政策,MCP Hub 对 Server / 工具名称进行唯一性校验与备案;2. 引入名称相似度检测机制,对高相似度名称注册触发人工审核;3. 实施 Server / 工具身份加密验证,客户端仅信任已认证的合法实体 | | 安装程序欺骗风险 | 攻击者篡改非官方自动安装工具(如 mcp-get、mcp-installer),或在安装包中植入恶意代码 / 后门,用户依赖简化安装流程时,易安装篡改程序,导致系统被控制或数据被窃取 |
2.开发标准化安全安装框架,强制对安装包进行完整性校验(如 SHA-256 哈希比对);2. 建立官方安装工具库,对第三方自动安装工具进行信誉评级,禁止使用低信誉工具;3. 安装过程中展示安装包来源、版本信息,需用户确认后再执行安装 | | 代码注入与后门风险 | 攻击者在 MCP Server 源代码、配置文件或工具依赖包中植入恶意代码,可绕过传统安全检查;后门在创建部署后长期残留,即使后续更新仍可能维持控制权,导致数据篡改、隐私泄露 |
3.加强代码完整性验证,采用 Git 数字签名、可重复构建流程,确保源代码未被篡改;2. 严格管理第三方依赖(如使用依赖漏洞扫描工具),禁止引入含已知漏洞的依赖包;3. 部署前开展自动化安全审计与人工渗透测试,排查代码 / 配置中的恶意逻辑 | | 地毯式骗局风险 | 攻击者批量注册仿冒 MCP Server / 工具,利用用户对 “简化注册、相似名称” 的信任,诱导大范围安装,形成批量攻击,影响多用户 / 组织的初始安全状态 |
4.建立 MCP Server / 工具注册白名单机制,新实体需通过资质审核方可上线;2. 引入版本锁定功能,允许用户预设信任的初始版本,禁止自动切换至未认证版本;3. 搭建恶意实体黑名单,实时同步仿冒 Server / 工具信息,客户端自动拦截访问 |
运行阶段风险
| 风险名 | 危害 | 缓解建议 | | --- | --- | --- | | 工具冲突与命令歧义风险 | 包含 “工具名称冲突” 和 “斜杠命令重叠”:1. 运行中调用工具时,相同 / 相似名称的工具导致误选,执行错误操作(如泄露敏感数据);2. 多工具注册相同斜杠命令(如 /delete
),引发执行歧义(如误删关键系统日志) |
1.开发上下文感知的工具选择机制,结合工具来源、信誉评级、历史调用记录筛选合法工具;2. MCP Client 实现命令消歧算法,优先执行经过数字签名的工具指令,展示命令关联的工具元数据供用户确认;3. 禁止工具注册通用高频命令(如 /admin
),强制命令名称与工具功能强关联 | | 外部数据源间接提示词注入风险 | 运行中 MCP Server 调用外部数据源(如第三方 API、公共文档)时,攻击者在数据源中植入恶意内容,通过 Server 传递至 LLM,触发提示词注入,导致 LLM 执行未授权指令(如泄露企业数据) |
2.MCP Client 在组装 Server 返回结果时,添加 “非指令标识”,明确告知 LLM 仅解析内容语义、不执行任何隐含指令;2. 对外部数据源内容进行过滤(如移除特殊指令字符、限制文本长度),建立数据源信誉库,仅信任高信誉来源;3. 实时监控 LLM 输出内容,若包含敏感信息或异常指令,立即阻断传输 | | 沙箱逃逸风险 | MCP 工具依赖沙箱隔离执行环境,运行中攻击者利用沙箱漏洞(如内存溢出、权限配置缺陷)突破隔离限制,获取主机控制权,访问敏感系统资源(如主机文件、内网服务) |
3.定期更新沙箱组件,修复已知漏洞;采用 “最小权限原则” 配置沙箱,仅开放工具必需的资源访问权限(如禁止访问本地磁盘);2. 部署运行时监控系统,实时捕捉沙箱内异常行为(如非法网络连接、越权文件访问),触发告警并终止工具执行;3. 对高风险工具(如涉及文件操作、网络请求的工具),采用 “双层沙箱” 架构强化隔离 | | 企业数据安全风险 | 运行中 LLM 与 MCP Server 交互时,缺乏对企业内部敏感数据(如客户信息、业务报表)的访问管控,易因误调用、权限滥用导致数据泄露(如通过工具接口导出核心数据) |
4.处理敏感数据时,强制使用企业私有化部署的 LLM 与 MCP Server,禁止数据传输至公网环境;2. 实施数据访问分级管控,按 “数据敏感度” 限制工具调用权限(如非核心工具仅能读取脱敏数据);3. 留存所有数据交互日志,包含调用主体、工具名称、数据内容,定期开展日志审计 | | A2A 场景交互风险 | 应用间(A2A)通过 MCP 协议实时交互时,缺乏对 “提示词传输、资源调用” 的管控,导致提示词泄露、计算资源滥用(如高频调用耗尽算力)、敏感信息外泄 |
5.部署大模型防火墙,对 A2A 交互的 MCP 请求进行实时拦截与检测,识别恶意请求;2. 设置资源调用阈值(如 API 调用频率、单次计算时长),超出阈值时触发限流或审批流程;3. 对 A2A 传输的提示词进行加密,采用端到端加密机制防止传输过程中泄露 |
更新阶段风险
| 风险名 | 危害 | 缓解建议 | | --- | --- | --- | | 更新后权限持久化风险 | MCP Server 版本更新后,过时 / 已撤销的权限(如失效 API 密钥、过期会话令牌、废弃角色权限)未及时清除,攻击者利用这些残留权限持续非法访问系统(如调用高权限接口) |
1.建立权限同步机制,确保权限变更在所有 MCP Server 实例中一致生效,更新时自动失效旧权限;2. 实施 API 密钥、会话令牌自动过期策略,更新后强制生成新密钥并推送至所有客户端;3. 定期开展权限审计,清理冗余、过期权限,比对权限列表与安全基准的一致性 | | 易受攻击版本重新部署风险 | MCP 基于开源社区维护,更新时可能因社区延迟、非官方工具配置错误,回退或默认安装含已知漏洞的旧版本(如非官方 mcp-get 安装缓存的过时版本),导致系统暴露安全隐患 |
2.建立官方包管理系统,采用标准化打包格式,强制推送安全更新,禁止默认安装低于安全基线的版本;2. 在更新界面明确展示版本安全状态(,禁止用户主动选择易受攻击版本;3. 对非官方更新工具进行安全认证,仅允许通过认证的工具执行更新操作 | | 配置漂移风险 | 更新过程中,因手动调整配置、更新遗漏、工具间配置冲突等因素,系统配置逐渐偏离初始安全基准(如远程托管 Server 中,某实例更新后开放不必要的端口),导致敏感数据泄露、特权提升等问题 |
3.采用 “基础设施即代码(IaC)” 管理 MCP 配置,更新时通过代码化配置确保一致性,避免手动调整;2. 实施自动化配置验证机制,更新后实时比对系统配置与安全基准,发现偏差立即告警并提供修复方案;3. 配置变更前触发审批流程,留存变更日志(含变更原因、操作人、影响范围),便于追溯问题 | | 工具描述投毒风险 | 更新工具版本时,攻击者篡改工具描述字段,植入恶意逻辑(如隐藏执行指令),运行中工具描述被 LLM 解析时,触发未授权操作(如调用敏感接口) |
4.MCP Hub 对更新的工具描述进行统一托管与合规校验,禁止包含可执行代码、特殊指令字符;2. 工具描述更新时触发二次审核,比对新旧描述差异,重点核查新增内容的安全性;3. 客户端本地缓存工具描述的哈希值,更新后校验哈希一致性,防止本地描述被篡改 |
技术架构与设计理念
技术架构
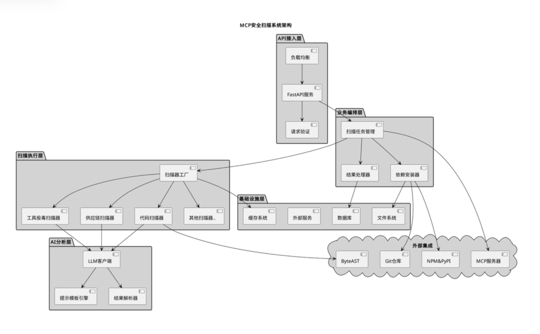
分层架构设计:API 层 (FastAPI) → 业务逻辑层 → 扫描执行层 → 基础设施层
插件化扫描器:8 种专用扫描器 (代码授权、敏感信息、工具投毒、供应链等)
多源集成支持:支持 MCP 配置、Git 仓库、PyPI/NPM 包仓库三种集成方式
智能依赖管理:自动识别 Python/Node.js/Java 等项目并处理依赖

设计理念
1.语义感知 - 深度理解代码意图和业务逻辑
2.上下文感知 - 结合项目架构和依赖关系分析
3.威胁学习 - 持续学习新攻击模式,自适应防护
4.可解释性 - 提供详细的漏洞分析和修复建议
扫描引擎设计
整体流程

扫描流程的设计主要考虑了 MCP 生态的复杂性。系统支持多种集成类型(MCP 协议、Git 仓库、包管理器),每种类型都有对应的处理策略。MCP 依赖安装器能够根据不同的集成方式自动选择合适的获取策略,无论是通过 npm、pip 等包管理器,还是直接从 Git 仓库克隆代码。
系统支持并行扫描,将不同维度的安全检测并行执行,显著提升了扫描效率。同时,通过统一的结果聚合机制,将来自不同扫描器的结果进行整合和关联分析,提供更加全面的安全评估。
核心设计

MCP 资源同步
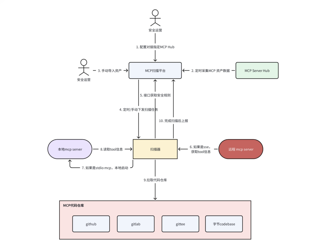
系统支持自动/手动导入 MCP 资产,自动导入可以通过 OpenAPI 对接 MCP HUB 平台,将 MCP 资产同步;手动导入方式考虑多种集成类型,包括 mcp config.json、git 仓库代码、依赖包等方式,从而确保对现有的 MCP 类型都能够有良好的集成途径。

通过提供定时自动同步和手动触发同步两种资产同步方式,搭配灵活的扫描策略 —— 其中增量扫描聚焦新增或变动的资产、全量扫描覆盖所有资产,将这些资产管理与安全检测能力,深度融入 MCP 的资产准入、上架等关键环节,提前排查风险,确保资产从进入到正式上线的全流程安全。

Sandbox 扫描环境准备
系统首先接收扫描请求,解析 MCP 配置文件和集成参数,这个阶段目的是确定后续扫描的目标范围和执行策略。
根据不同的集成类型采用相应的获取策略。多样化的获取方式确保了系统对各种项目类型的兼容性,主要如下:
MCP 协议集成直接与 MCP 服务器通信获取工具定义。依赖 ModelContextProtocol 官方开源 Python SDK(https://github.com/modelcontextprotocol/python-sdk)作为支撑,通过标准化交互解决兼容痛点。
Git 仓库集成通过版本控制系统克隆代码。
包管理器集成则通过 npm、pip 等工具下载依赖包。
在获取源码后,系统会自动安装必要的依赖包,检测项目使用的编程语言类型,并提取需要扫描的源码文件。这个预处理阶段为后续的安全扫描做好充分准备。
安全扫描引擎系统的并行安全扫描引擎采用多层次检测架构,融合传统规则引擎与大模型提示词工程技术,实现对各类安全风险的精准识别。引擎支持 8 种专业扫描能力并行运行,特别在智能风险研判方面引入大模型提示词工程技术,解决传统规则匹配难以处理的复杂场景。| 扫描引擎 | 检测目标 | 主要功能 | | --- | --- | --- | | 工具投毒检测 | MCP 工具定义 | 分析工具行为的安全性,识别潜在的恶意操作 | | 代码安全扫描 | 源码文件 | 检测敏感信息泄露、权限滥用等安全风险 | | 供应链扫描 | 依赖包 | 识别第三方依赖中的已知漏洞和安全问题 | | Web 安全扫描 | Web 应用 | 集成 ByteAST 等专业引擎进行 Web 漏洞检测 | | 正则匹配扫描 | 指定类型文件 | 快速识别指定后缀名类型的文件中是否存在硬编码 Token、API 密钥等敏感信息 | | 通用风险检测 | 代码逻辑 | 利用大模型代码理解能力,通过提示词引导其发现架构层面的安全缺陷 | | MCP 冲突检测 | MCP 信息 | 通过大模型语义向量计算,发现潜在的 MCP Server 功能冲突 | | 工具冲突检测 | 工具信息 | 通过大模型语义向量计算,发现潜在的工具功能冲突 | | 敏感数据检测 | 源码文件 | 利用提示词工程构建多维度敏感数据识别框架,覆盖结构化与非结构化敏感信息 |
以工具投毒检测为例,扫描引擎会对大模型返回的得分和结果进行处理,映射到不同风险等级,并存储对应的风险详情。提示词模版示意如下:

扫描报告生成
所有扫描引擎完成后,系统会聚合检测结果,进行综合的风险等级评估。最终生成包含详细发现、风险统计和修复建议的安全报告,并将结果上报到管理后台。

资源清理
扫描完成后自动清理临时文件和资源,确保系统环境的整洁和安全性。
技术亮点
基于 AI 增强检测能力

基于 AI 增强的检测能力体现在多个层面。语义级代码理解使系统能够超越传统的模式匹配,真正理解代码的业务逻辑和安全含义。自适应威胁学习让系统具备了持续进化的能力,能够通过学习新的攻击案例来提升检测准确性。
上下文感知分析是 AI 增强检测的另一个重要特性。系统在分析代码片段时,不仅考虑片段本身的内容,还会结合项目的整体架构、依赖关系、配置文件等上下文信息,从而做出更加准确的安全判断。
多集成类型适配
系统设计了统一的集成适配框架,能够无缝支持 MCP 协议原生集成、Git 仓库集成、以及各种包管理器集成等多种方式。这种设计的创新性在于抽象出了不同集成方式的共性,同时保留了各自的特殊处理逻辑。
动态依赖解析是另一个技术创新点。系统能够根据项目特征自动识别技术栈类型(Python、Node.js、Java 等),并选择相应的依赖管理策略。特别是对于 Poetry、uv 等新兴的包管理工具,系统实现了智能的初始化和配置逻辑。
技术栈生态兼容

多源集成方式兼容

实时规则管理
热更新规则系统实现了安全检测规则的动态更新,无需重启服务即可应用新的检测逻辑。这对于快速响应新发现的安全威胁具有重要意义。规则系统不仅支持传统的基于模式的检测规则,还支持基于 LLM 的语义检测规则。
分布式规则同步确保了在多实例部署环境中的规则一致性。系统通过定期轮询和事件驱动的方式,保证所有扫描节点都能及时获取最新的安全检测规则。
扩展性架构设计
插件化扫描器框架通过标准化的 Scanner 基类定义,使得新的安全检测能力可以快速集成到系统中。每个扫描器都是独立的模块,具有自己的配置、依赖和执行逻辑,这种设计极大提升了系统的可扩展性。
云原生部署支持考虑了现代应用部署的需求,系统设计了完善的容器化和微服务化支持。
总结与展望
价值总结
火山 MCP 安全架构作为业界首个全生命周期 MCP 安全防护体系,通过 "安全准入控制 + 原生安全设计 + 运行时防护" 的三层架构,实现了:
源头控制:确保只有安全的 MCP Server 能够上架
场景适配:为不同使用场景提供最适合的安全策略
持续防护:上架后的自动化安全扫描和实时监控
智能检测:AI 增强的安全威胁识别和处理
未来展望
未来火山引擎云安全将着力于 MCP 安全扫描核心技术的迭代升级,包括 MCP 工具加固、MCP 运行态安全、权限细粒度管控等。在产品的易用性和可靠性上持续投入。同时,团队计划将 MCP 扫描引擎工具化并且开源,贡献给社区,希望与全球的开发者一起,共同打造一个更加繁荣、也更加安全的 AI Agent 生态系统。
在 AI 应用快速发展的时代,MCP 作为连接 AI 与现实世界的重要桥梁,其安全性直接关系到整个 AI 生态的可信发展。火山 MCP 安全架构通过全生命周期的安全防护体系,不仅保障了 MCP 服务器的安全可靠,同时为推进 AI 技术在各行各业的安全应用奠定坚实基础。
让安全成为 MCP 生态发展的加速器,而非阻碍者 —— 这正是我们构建这套安全架构的初心和使命。
关于火山引擎云安全
火山引擎云安全依托字节跳动在安全技术上的实践沉淀,面向金融、汽车、互联网、零售消费等行业输出云上安全能力。同时,紧贴客户需求,重点布局大模型安全、数据隐私安全、AI 安全智能体等领域,致力于在 AI 时代,为企业大模型应用的数据隐私和企业安全智能化运营提供最佳实践方案。
评论