APP 弱网测试完整攻略【国庆出游特辑版】

距离 2025 年长达 8 天的“超级黄金周”只剩 3 周的时间,办公室里“去哪儿玩”的讨论早就热火朝天🏖️
从味蕾游、赛事游到展演游,从城市骑行、静修之旅到 Mountain Walk..今天咱们就来聊一聊,假期出游时不可避免的弱网环境对 APP 功能的影响,以及如何通过弱网测试,让你的 APP 时刻成为用户最可靠的旅行搭子!
你的应用,准备好了?✈️
01 弱网认知 — 可不是"网速慢"那么简单
弱网没有严格的指标进行定义,实际可以理解为用户在实际使用个人业务时因信号波动、网络拥堵等原因造成的业务使用体感差,从而进行的一种体感性描述。从弱网测试参数的层面上来看,不同业务场景对于弱网的定义并不相同。从技术实现的层面上来看,不同的业务场景以及实现技术对于弱网的抗性也各有不同。
弱网参数 &可能影响程序的功能点
1 带宽限制:相当于“骑共享单车送快递”
带宽指在规定时间内从一端流到另一端的信息量。带宽限制影响数据传输的速率,导致请求响应缓慢或超时,比如 2G 网络的带宽约相当于"骑共享单车送快递",常规时间内数据分片无法下载或上传到指定地址。
👉影响功能点举例:
界面渲染不全 :如页面图片部分加载失败,部分区域空白或显示加载图标时页面卡死无法滑动等。
文件传输中断 :如视频课程下载、设备 OTA 升级包传输中断,且无断点续传机制时,可能会重复循环下载流程等。
数据同步异常:如本地设备的操作日志无法及时同步至服务器,多设备间同步状态不一致等。
2 高延迟:相当于“一堆快递被积压”
数据往返传输的"等待时间",单位 ms(毫秒)。数据包传输时间延长,会引发请求堆积或逻辑冲突,相当于“一堆快递被积压”,不仅等待时间变长, 在传输过程中原本顺序也会被打乱,先到的反而排在了后面,后到的却排在了前面。
👉影响功能点举例:
部分操作重复提交:页面按钮用户点击后无即时反馈,多次重复操作,可能导致支付、订单提交异常。
页面跳转逻辑错乱:页面的跳转如依赖网络响应条件进行判断,在延迟较高的情况下,会跳转错误的页面。
会话超时失效:Token 刷新请求时因高延迟环境,未及时到达认证服务,触发登录态强制登出等,多次认证等。
3 丢包率高:相当于“10 个快递丢 2 个”
丢包率是指测试中所丢失数据包数量占所发送数据组的比率。丢包时由于网络的重传机制,APP 不得不反复传输数据,从而引发网络延迟高。丢包率飙升到 15-20%,大概率会伴随数据缺失等异常等问题,直接让应用瘫痪。
👉影响功能点举例:
数据包解析失败 :关键数据包丢失,可能导致 APP 无法解析响应内容,触发 Crash 或 ANR。
脏数据的写入:如重传机制未校验数据唯一性,校验过于简单,可能会在高丢包场景下,数据重复写入,造成脏数据。
音视频卡顿与失真 :包丢失状态时,实时音视频通话会产生花屏、卡顿,语音断断续续等。
引申概念
4 报文乱序
在网络传输中,报文到达接收端的顺序与发送端发送的顺序不一致的现象。简单的说,就是原本应该排好队的报文,在传输过程中被打乱了顺序,先到的反而排在了后面,后到的却排在了前面。
5 报文重复
在网络通信中,同一个报文被发送多次,导致接收端收到相同的报文。这通常是由于网络传输出现问题,例如重传、丢包等原因造成的。
02 弱网测试攻略 — 带你的 APP 提前去“实地考察”
弱网环境下 APP 要关注的几大通用事项
应用的数据一致性
离线操作保障 :用户断网过程中的操作行为,需记录操作序列,如文档等 APP,网络恢复后按序同步,不可丢失和错误。
冲突解决 :服务端采用乐观锁(如版本号校验),避免本地脏数据覆盖。
页面交互反馈
明显的提示信息:网络超时必须提示,以免出“静默失败”情况出现。
防止无效点击:弱网情况下,部分提交按钮或者功能需要置灰显示,防止重复提交。
部分性能控制
程序性能防护:弱网重试过多情况下,不出现异常的内存占用
心跳机制健全:长连接异常断开后,心跳机制需要保活处理
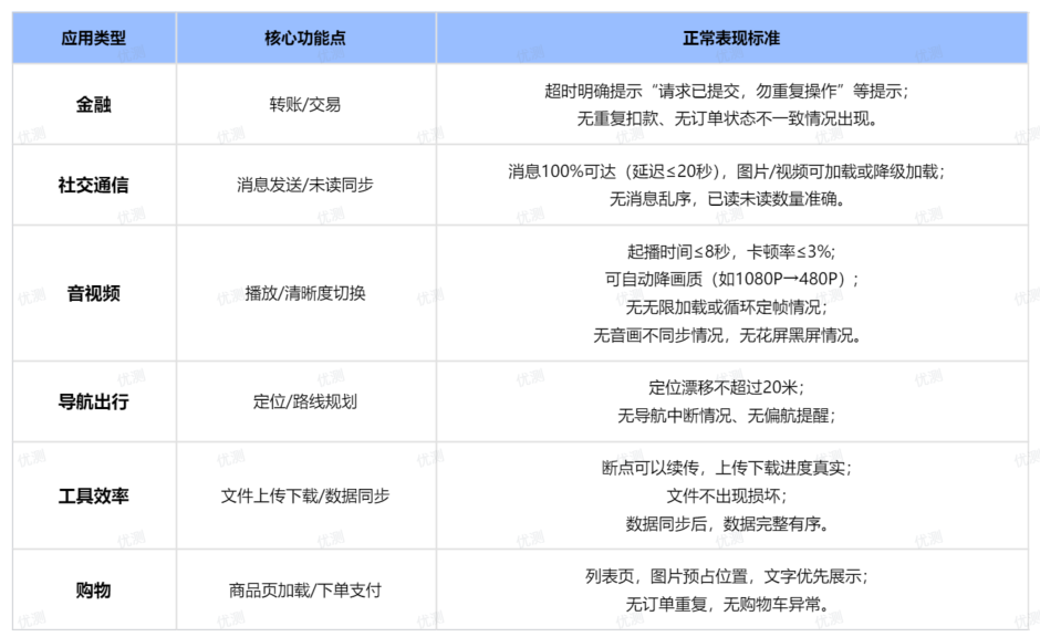
不同类型应用需要有不同的侧重点

旅行场景常见的弱网模型配置以及特征
🚄类型一:快速运动过程中,基站频繁切换,如:省际高铁运行 &城际高速道路等。

🏟️类型二:固定人口密集场所,射频信号干扰严重,信号基站接入点出现拥塞情况,如:人流密集的高铁站 &机场 &足球场等。

⛺️类型三:偏远地区,射频信号覆盖不足,如:野外,沟壑洼地等。

03 弱网测试的常见方案
通常弱网测试有两种方案设计:软件模拟;硬件接入。
软件模拟的弱网测试中常用的模拟软件有:Fiddler、Charles、QNET、ATC 等。
优势:
低成本 :零硬件投入,开源工具(如 Fiddler/NetEm)即可模拟带宽限制、丢包、时延抖动。
平台覆盖度高 :iOS/Android/Windows/macOS 很多平台都有对应的软件可供使用。
劣势:
场景少:模拟项少,参数固定,很少的模型支持或者无模型支持,并且模型更新慢。
维护成本高:软件自身性能或者搭载的系统无法承受长时间运行或者长时间链接,需要经常维护。
硬件模拟的弱网测试中有很多国内外设备可以采购,如 Holowan, Xcompass-S, ALBEDO 等
优势:
环境模拟度高 :数值可以随意设置,可以模拟更复杂的环境配置。
搭建简单稳定性高 :即插即用,web 平台可视化设计,HTTP 可控制,可长时间连续运行。
劣势:
成本高:目前市面上的相对功能较多的网络损伤仪在 5-30w 售价不等,投入较高
对于复杂的网络场景和用户体验要求高的应用,建议选择专业的测试服务团队(如腾讯优测),来为您提供真实网络环境模拟和系统性的场景测试服务验证,提升 APP 在复杂网络环境下的用户体验稳定性。优势在于:
免搭建,精准网络还原
精准模拟目标网络条件,并提供地铁、电梯、高铁等多种真实弱网场景模板,覆盖国内各地区的运营商网络数据和特殊场景。
省人力,资深测试专家闭环服务
依托腾讯多种领域的产品测试经验,优测专家为您设计单因素或多因素网络模型,遍历网络场景,从基础筛查到深度诊断,再到定制化方案的闭环服务验证。
用成功复制成功,解锁行业最佳实践
深度融合行业特性,为文旅、金融、政务、音视频等领域提供针对性解决方案,基于行业头部应用的成功经验,为不同业务场景量身定制测试策略。
本文未注明其它来源的内容,其版权归原作者所有。如需转载,请在显著位置注明出处(优测云服务平台,以及文章链接:https://utest.21kunpeng.com/home/topic/networktest)
版权声明: 本文为 InfoQ 作者【优测云服务平台】的原创文章。
原文链接:【http://xie.infoq.cn/article/4e67f2183fbe235c2c29a513c】。文章转载请联系作者。
评论