数据分级分类解读及方案
一、为何做数据分类分级
保障数据安全:数字经济下数据成关键生产要素,安全事件频发,分类分级是数据安全管理基础,能提升综合保障能力。
满足合规要求:国家《网络安全法》《数据安全法》等法规要求建立分类分级保护制度。
实现差异管理:直观呈现数据重要性,合理分配安全资源,重点保护重要数据,降低成本。
促进数据流通:明确可共享流通数据,推动数据有序共享,释放价值。
二、解决方案
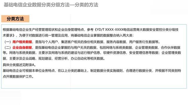
构建体系:依数据属性、重要性等因素制定分类分级标准,明确维度与方法。
全面梳理:对企业全部数据资源,明确内容、量、位置、期限、处理情况等。
实施分类分级:按标准分类分级,人工与技术结合标识。
建立清单:依分类分级结果,明确数据部门、系统、类型、安全等级等信息。
配套保护:在数据生命周期各环节,依结果采取差异化安全保护措施。
定期评估调整:定期评估效果,依数据变化动态调整分类分级结果。
信息化建设全套资料包学习和获取:https://xie.infoq.cn/article/0916d16911a55c0be2ce686bb







评论