(二)从分层架构到数据湖仓架构:数据仓库分层下的技术架构与举例
《新兴数据湖仓设计与实践手册·从分层架构到数据湖仓架构设计(2025 年)》 系列文章将聚焦从数据仓库分层到数据湖仓架构的设计与实践。手册将阐述数据仓库分层的核心价值、常见分层类型,详解分层下的 ETL 架构及数据转换环节,介绍数据仓库分层对应的技术架构,并以贴源层(ODS)、数据仓库层(DW)、数据服务层(DWS)为例,深入剖析数湖仓分层设计,最后探讨数据仓库技术趋势并进行小结。
本文为系列文章第二篇,详细剖析了数据仓库分层下的技术架构,并附以以示例,希望能够为相关从业者提供数据湖仓设计与实践的系统指引。
👉上文回顾:《(一)从分层架构到数据湖仓架构:数据仓库分层的概念与设计》
数据仓库分层下的技术架构
数据中台的构建涉及多个方面,涵盖了大数据处理和管理的核心要素,在实际工作中通常包括以下内容:
系统架构以 Hadoop 和 Spark 等大数据组件为核心,构建高效的分布式架构,以支持数据的存储、计算和处理能力。
数据架构通过顶层设计进行主题域划分,并采用分层体系(如 ODS-DW-ADS)来组织数据流向和结构层次,确保数据管理的灵活性和适应性。
数据建模采用维度建模方法,通过确定业务过程的粒度,构建合理的维度表和事实表,以便更高效地支持业务分析和查询需求。
数据管理包括对数据资产、元数据、数据质量、主数据和数据标准的全面管理,同时建立数据安全管理机制,确保数据的准确性、完整性和安全性。
辅助系统包含任务调度、ETL 处理以及监控等支撑系统,保障数据的高效处理和系统运行的稳定性。
数据服务提供数据门户、数据查询、分析报表、可视化、机器学习和数据挖掘等服务,支持数据的多场景应用,以及数据交换、共享和下载功能。
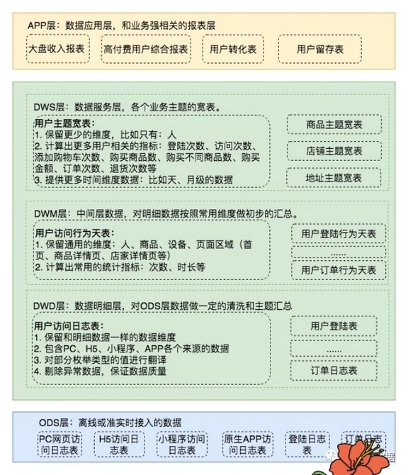
数湖仓分层举例
数据仓库通常可以分为四个层次,但这一划分并不是固定的,不同公司可能会根据自身需求进行调整或重新命名。然而,不论名称如何变化,这种分层模型的核心理念都是基于贴源层(ODS)、数据仓库层(DW)、数据服务层(DWS)的数据架构设计。
可以看到,上面各种不同的数湖仓分层中,看似最复杂的图 5 将数据湖仓分为了五层数据架构,但也是基于贴源层(ODS)、数据仓库层(DW)、数据服务层(DWS)三层数据架构的核心理念,各层分工明确、层层递进,支撑从原始数据到业务应用的全链路数据价值释放。
在下篇文章中,我们将详细分析贴源层和数据仓库层的架构理念和设计细节,敬请期待。
下篇预告:《(三)数据仓库分层之贴源层和数据仓库层设计》
版权声明: 本文为 InfoQ 作者【白鲸开源】的原创文章。
原文链接:【http://xie.infoq.cn/article/48ec4077e5fae2f6855deea2b】。
本文遵守【CC-BY 4.0】协议,转载请保留原文出处及本版权声明。







评论