写点什么

基于 Raft 协议 + gRPC 长连接实现集群间的服务发现、服务注册、元数据共享、元数据持久化

作者:路 飞
  • 2025-04-09
    浙江
  • 本文字数:12510 字

    阅读完需:约 41 分钟

基于Raft协议 + gRPC长连接实现集群间的服务发现、服务注册、元数据共享、元数据持久化


一、引言

Why Do This?

学习 Apache Shenyu Gateway https://github.com/apache/shenyu(API 网关中间件)源码了解到,Shenyu 官方默认推荐使用 WebSocket 或 HTTP 长轮询方式去实现网关元数据的全量拉取和增量同步。

以 HTTP 长轮询方式为例(如下图所示),网关内核在运行时会向管理态(shenyu-admin)不断发起轮询请求,为了保证数据一致性,每当增加一个 admin 节点都会在网关内核额外开辟一个新的线程去发起轮询,轮询期间该线程是需要一直被阻塞,直到某个 admin 端响应结果或连接断开。


流程图解如下所示:


核心代码如下所示:


【当前设计方案潜在性能瓶颈】

  1. 资源线性增长:网关线程数与 admin 节点数呈 1:1 正比关系,admin 集群扩所容时,会影响网关内核线程数波动。

  2. 线程利用率低:长轮询期间线程持续阻塞,造成系统资源空转。

  3. 稳定性风险:大规模部署时可能触发线程数过载,导致 OOM 风险。


举个🌰,假设我们的 admin 节点有 20 台容器实例,那么就需要每个 Shenyu 网关内核阻塞 20 个线程向 admin 发起轮询,另外网关本身也会有一些定时任务线程和守护线程的占用(例如 Shenyu 的 Plugin 定时加载机制)。这样会导致本该尽量分配给处理用户请求的线程资源浪费在系统内部处理上。


Q:相比现在的服务器硬件配置和后端系统性能,占用 20 个线程有什么大不了的?

A:我们知道 Tomcat 每接收一个用户端 HTTP 请求都会单独分配一个线程处理,它的默认线程池最大上限也才 200 个线程。


API 网关系统中用户流量和 API 就是核心资产。尽量多的把有限线程资源分配给处理用户请求上,不仅可以提高单机吞吐量也可以一定程度上减少一些服务器容器数量。


此外,API 网关通常是通过大集群进行部署的,而管理后台(admin)作为非核心系统可能只有少量实例,admin 模块依赖了包含数据库在内的众多第三方组件,在二者集群性能不对等的情况下,应该尽量减少耦合,避免因非核心系统故障导致网关内核被连带影响。


例如,当有一批 admin 节点由于开发者变更发布异常导致服务不可用。这时候所有网关内核都会跟着阻塞一批本该用于轮询的线程,sleep 5 分钟。


同样地,Shenyu 网关基于 WebSocket 全双工通信方式实现的配置拉取和同步,也是会为每个 admin 节点开辟一个独立线程:

/** * Websocket数据同步服务 */@Slf4jpublic class WebsocketSyncDataService implements SyncDataService, AutoCloseable {
private final List<WebSocketClient> clients = new ArrayList<>(); private final ScheduledThreadPoolExecutor executor;
/** * 创建Websocket数据同步服务 */ public WebsocketSyncDataService(final WebsocketConfig websocketConfig, final PluginDataSubscriber pluginDataSubscriber, final List<MetaDataSubscriber> metaDataSubscribers, final List<AuthDataSubscriber> authDataSubscribers) { // admin端的同步地址,有多个的话,使用","分割 String[] urls = StringUtils.split(websocketConfig.getUrls(), ","); // 创建调度线程池,一个admin分配一个 executor = new ScheduledThreadPoolExecutor(urls.length, ShenyuThreadFactory.create("websocket-connect", true)); for (String url : urls) { try { // 创建WebsocketClient,一个admin分配一个 clients.add(new ShenyuWebsocketClient(new URI(url), Objects.requireNonNull(pluginDataSubscriber), metaDataSubscribers, authDataSubscribers)); } catch (URISyntaxException e) { log.error("websocket url({}) is error", url, e); } } try { for (WebSocketClient client : clients) { // 和websocket server建立连接 boolean success = client.connectBlocking(3000, TimeUnit.MILLISECONDS); if (success) { log.info("websocket connection is successful....."); } else { log.error("websocket connection is error....."); }
// 执行定时任务,每隔10秒执行一次 // 主要作用是判断websocket连接是否已经断开,如果已经断开,则尝试重连。 // 如果没有断开,就进行 ping-pong 检测 executor.scheduleAtFixedRate(() -> { // 具体逻辑代码,省略 }, 10, 10, TimeUnit.SECONDS); } /* client.setProxy(new Proxy(Proxy.Type.HTTP, new InetSocketAddress("proxyaddress", 80)));*/ } catch (InterruptedException e) { log.info("websocket connection...exception....", e); } } // 其他代码略
}
复制代码


Q:那么如何实现一个少量线程占用,就能动态从远端配置中心拉取元数据呢?

A:行业现成解决方案,例如 ZooKeeper、Nacos、Apollo 等配置中心组件。比如当网关 admin 后台发布新的元数据配置后,马上由配置中心推送给网关内核,并不会过多占用网关核心线程。Shenyu 官方提供的 HTTP 长轮训方案借鉴自 Nacos1.x 版本。而在 Nacos2.x 版本时,已不再使用 HTTP 长轮询方式去拉取配置。而是采用性能更好的 gRPC 长连接方式实现。


PS:不了解 gRPC 的小伙伴自行补课 -> gRPC官方文档中文版


API 网关所依赖的元数据配置数据量并不多,数据不会频繁更新(典型的读多写少场景),也没有非常复杂的结构体定义。单独去集成一整套配置中心和服务注册集群(例如 Nacos)先不说购买云上 Nacos 成本费用,中间件项目本身过多依赖其他第三方中间件服务,也不是一个好的选择。Shenyu 网关源码中,是需要对配置推送做一些很多定制逻辑处理的,直接集成 Nacos 和 ZK 也需要一些代码改动。这可能也是 Shenyu 官方不直接推荐使用 Nacos 或者 ZK 用来作为自己的元数据中心吧?


Q:那么问题来了,如何既不需要单独部署一套 Nacos 服务,又可以简单轻量实现自己需要的配置中心能力呢?

A:参考 Nacos 底层的 JRaft 协议,自己实现一个简单的集群数据强一致性(线性一致)的配置中心。

What Is Raft? What Is CAP?

我们以一个 Java 面试八股文知识点为切入点 “Nacos 是如何实现集群之间数据一致性的?”,翻阅 Nacos 源码了解到,Nacos 基于 JRaft 和 Distro 两种协议实现分布式集群数据一致性,其中Distro协议是 Nacos 自研的基于 AP 模式(Availability And Partition tolerance)实现的数据最终一致性算法;而JRaft协议则是基于 CP 模式(Consistency And Partition tolerance)实现的数据强一致性(线性一致)算法,由蚂蚁 SOFA JRaft 开源。

  • 对于临时实例,Nacos 优先保证数据可用性,采用的是 Distro 算法。

#*************** Distro模式,用于临时实例 ***************#### Distro数据同步延迟时间,当同步任务延迟时,任务将合并为相同的数据密钥。默认为1秒。nacos.core.protocol.distro.data.sync.delayMs=1000### 一个同步数据的发行版数据同步超时,默认为3秒。nacos.core.protocol.distro.data.sync.timeoutMs=3000### 同步数据失败或超时时的发行版数据同步重试延迟时间,与delayMs相同的行为,默认3秒。nacos.core.protocol.distro.data.sync.retryDelayMs=3000### 验证同步数据是否在某个时间间隔内过期。默认5秒nacos.core.protocol.distro.data.verify.intervalMs=5000### 一次验证的发行版数据验证超时,默认为3秒。nacos.core.protocol.distro.data.verify.timeoutMs=3000### 加载快照数据失败时的发行版数据加载重试延迟,默认为30秒。nacos.core.protocol.distro.data.load.retryDelayMs=30000
复制代码
  • 对于永久实例,Nacos 优先保证数据一致性,采用的是 JRaft 算法。

#*************** JRaft模式,用于永久实例 ***************#### 设置Raft集群选举超时时间,默认为5秒nacos.core.protocol.raft.data.election_timeout_ms=5000### 设置Raft快照将定期执行的时间,默认为30分钟nacos.core.protocol.raft.data.snapshot_interval_secs=30### raft内部工作线程数量nacos.core.protocol.raft.data.core_thread_num=8### raft业务请求处理所需线程数nacos.core.protocol.raft.data.cli_service_thread_num=4### raft线性读取策略:### 默认情况下使用安全线性读取ReadOnlySafe,即读和写都必须由Leader执行### 另外一种是ReadOnlyLeaseBased 由Leader执行写,允许Follower执行读nacos.core.protocol.raft.data.read_index_type=ReadOnlySafe### Raft节点之间rpc请求超时,默认5秒nacos.core.protocol.raft.data.rpc_request_timeout_ms=5000
复制代码
  • Nacos 源码(2.5.0 版本)中区分使用 JRaft 还是 Distro 协议由如下代码控制:

临时实例注册入口:

com.alibaba.nacos.naming.core.v2.service.impl.EphemeralClientOperationServiceImpl

com.alibaba.nacos.core.distributed.distro.DistroProtocol

@Component("ephemeralClientOperationService")public class EphemeralClientOperationServiceImpl implements ClientOperationService {
@Override public void registerInstance(Service service, Instance instance, String clientId) throws NacosException { NamingUtils.checkInstanceIsLegal(instance); Service singleton = ServiceManager.getInstance().getSingleton(service); // 检查服务是否为临时实例,如果不是则抛出异常 if (!singleton.isEphemeral()) { throw new NacosRuntimeException(NacosException.INVALID_PARAM, String.format("Current service %s is persistent service, can't register ephemeral instance.", singleton.getGroupedServiceName())); } // 调用Distro协议进行数据同步 DistroProtocol distroProtocol = ApplicationUtils.getBean(DistroProtocol.class); distroProtocol.sync(new DistroKey(service.getGroupedServiceName(), DataOperation.CHANGE), DistroConfig.getInstance().getSyncDelayMillis()); // ... 其他代码 }}
复制代码

永久实例注册入口:

com.alibaba.nacos.naming.core.v2.service.impl.PersistentClientOperationServiceImpl

com.alibaba.nacos.core.distributed.raft.JRaftProtocol

@Component("persistentClientOperationServiceImpl")public class PersistentClientOperationServiceImpl extends RequestProcessor4CP implements ClientOperationService {    @Override    public void registerInstance(Service service, Instance instance, String clientId) throws NacosException {        NamingUtils.checkInstanceIsLegal(instance);        Service singleton = ServiceManager.getInstance().getSingleton(service);        if (singleton.isEphemeral()) {            throw new NacosRuntimeException(NacosException.INVALID_PARAM,                    String.format("Current service %s is ephemeral service, can't register persistent instance.",                            singleton.getGroupedServiceName()));        }        // 调用JRaft协议进行数据写入        JRaftProtocol jRaftProtocol = ApplicationUtils.getBean(JRaftProtocol.class);        WriteRequest request = new WriteRequest();        // 设置请求数据        request.setData(/* 实例数据 */);        jRaftProtocol.write(request);        // ... 其他代码    }       }
复制代码

下面,我们就参考 Nacos 永久实例使用的 JRaft 算法 + gRPC 实现一个轻量级的元,轻量级的、线性一致(CP)的元数据配置中心 &服务注册中心。


PS:不清楚集群数据一致性 CAP 原则理论知识的小伙伴,自行补课 -> CAP原则(CAP定理)、BASE理论、https://raft.github.io/

Project Introduction

  • Demo 案例介绍:基于 Raft 集群数据一致协议实现一个轻量级的元数据配置中心 &服务注册中心,使我们的后端程序可以在不依赖 Nacos、ZooKeeper、ConfigServer、Etcd、Consul、Apollo、Redis 的情况下,实现集群实例间的元数据一致性与数据推送、监听、增量同步。

  • Demo 案例代码库:https://github.com/SpringCat1024/ohara-mcs

  • Project 基础依赖:JDK17、JRaft1.3.14、gRPC1.64.2、Protobuf3.25.5

  • Project 模块划分:

 ohara-mcs # OHara MCS(Metadata Config Service) ├── logs  # 日志输出 ├── ohara-mcs-api     # API定义、gRPC结构体定义、Protobuf编译时生成gRPC类对象 ├── ohara-mcs-client  # 客户端SDK ├── ohara-mcs-common  # 通用组件、工具类 ├── ohara-mcs-core    # gRPC服务、Raft服务核心模块 ├── ohara-mcs-demo │   ├── ohara-mcc-demo-cluster1  # 模拟服务端集群 -> 元数据(监听、推送)、集群Leader选举、服务注册、服务发现... │   └── ohara-mcc-demo-cluster2│   └── ...│   └── ohara-mcs-demo-client1   # 模拟客户端集群 -> 配置监听、推送、读取...│   └── ohara-mcs-demo-client2│   └── ...├── ohara-mcs-spi # 自定义SPI扩展机制           ├── ohara-mcs-spring-boot-starter │   ├── ohara-mcs-client-spring-boot-starter # 客户端 -> spring-boot-stater│   └── ohara-mcs-server-spring-boot-starter # 服务端 -> spring-boot-stater└── raft                    # Raft协议核心日志存放文件夹    ├── config_center_group # 配置中心Raft分组(eg: 服务配置分组、服务实例分组)    └── ip_port             # 通过IP+端口区分集群实例        └── logs            # Raft日志(LogEntry),用于集群Leader选举、动作复制        └── meta            # Raft过程元数据存储        └── snapshot        # Raft快照文件,用于断电恢复、启动时配置加载、定期快照备份
复制代码

Quick Start

服务端

Step1:引入 POM 依赖:

<dependency>    <groupId>org.ohara.mcs</groupId>    <artifactId>ohara-mcs-server-spring-boot-starter</artifactId>    <version>${project.version}</version></dependency>
复制代码

Step2:主启动类开启 MCS 服务

@SpringBootApplication@EnableOHaraMcsServer(enable = true) // 开启MCS服务public class Demo1Application {    public static void main(String[] args) {        SpringApplication.run(Demo1Application.class, args);    }}
复制代码

Step3:application.properties 配置

ohara-mcs:  local-mode: true # 开启本机测试模式,用于本地开发调试使用  namespace: default # 命名空间,ohara-mcs通过命名空间实现配置租户隔离  rpc-type: grpc # 客户端与服务端通信协议类型,当前仅实现了grpc,后续可以扩展http、websocket、nacos等  grpc-config:    keep-alive-time: 3000    keep-alive-timeout: 3000    permit-keep-alive-time: 3000    max-inbound-message-size: 10240  raft-config:     election-timeout: 1000 # Leader选举超时时间,默认1000     read-only-option: read_only_lease_based # 读写模式,默认read_only_safe     port-offset: 1001 # Raft服务端口偏移,默认1001     single-node: false # 是否为单节点模式,用于单机测试使用  cluster-address:    - 127.0.0.1:9001 # Raft集群实例地址,为了单机测试方便这里通过端口作区分    - 127.0.0.1:9101    - 127.0.0.1:9201    - 127.0.0.1:9301  port: 8000 # gRPC服务默认端口8000,用于客户端与服务端节点通信
# HTTP 端口server: port: 7100
复制代码

Step4:启动服务端

客户端

Step1:引入 POM 依赖:

<dependency>    <groupId>org.ohara.mcs</groupId>    <artifactId>ohara-mcs-client-spring-boot-starter</artifactId>    <version>${project.version}</version></dependency>
复制代码

Step2:主启动类开启 MCS 服务

@SpringBootApplication@EnableOHaraMcsClient(enable = true) // 开启MCS客户端public class Client1Application {    public static void main(String[] args) {        SpringApplication.run(Client1Application.class, args);    }}
复制代码

Step3:application.properties 配置

ohara-mcs:  rpc-type: grpc     # 客户端与服务端通信协议  cluster-address:    - 127.0.0.1:8000 # 服务端集群地址    - 127.0.0.1:8100    - 127.0.0.1:8200    - 127.0.0.1:8300  namespace: default # 命名空间
# HTTP 端口server: port: 9527
复制代码

Step4:构建 OHaraMcsClient

@Configurationpublic class OHaraMcsConfiguration {
@Bean @Scope("singleton") // 显式声明单例 public OHaraMcsService oHaraMcsClient(OHaraMcsConfig config) { GrpcOption option = new GrpcOption(); // 初始化服务端集群地址 option.initServers(config.getClusterAddress()); // 构建OHaraMcsClient OHaraMcsClient mcsClient = OHaraMcsClient.builder(config.getNamespace(), option).build(); return new OHaraMcsService(mcsClient); }}
复制代码

Step5:监听服务端端推送过来的数据变更

这里演示案例中,我定义了一个 User 对象,监听服务端的推送过来的 User 信息。

@Data // lombok 注解public class User implements ConfigData { // 实现ConfigData接口,用于不通的监听器消息分发    private String name;    private Integer age;}
@Join // ohara-mcs SPI扩展机制注解,用于识别客户端用户自定义的监听器 public class UserConfigListener extends AbstractConfigListener<User> { @Override public void receive(String dataStr, User data, EventType eventType) { // TODO: Implement the logic to handle the received data Log.print("客户端收到配置变更推送: eventType=%s, dataStr=%s", eventType, dataStr); }}
复制代码

src/main/resources 文件夹下创建/META-INF/ohara 目录,并创建 org.ohara.msc.listener.ConfigListener 文件:

# 声明客户端自定义的监听器,客户端启动时,MCS的SPI加载机制会加载到内存中。user=org.ohara.mcs.listener.UserConfigListenertest=org.ohara.mcs.listener.TestConfigListenerdemo=org.ohara.mcs.listener.DemoConfigListener
复制代码

Step6:启动客户端,测试任意一个客户端向 MCS 服务端集群推送配置,并由服务端广播给各个客户端。

测试一个元数据配置推送、查询、监听的 demo:

@RestController@RequestMapping("/user/config")public class UserController {
@Resource private OHaraMcsService oHaraMcsService;
@GetMapping("/get") public String get() { Payload payload = Payload.builder().build(); payload.setNamespace("default"); payload.setGroup("default_group"); payload.setGroup("default_tag"); payload.setDataId("default#default_group#org.ohara.mcs.dto.User"); Response response = oHaraMcsService.request(payload, EventType.GET); Any data = response.getData(); try { Metadata metadata = data.unpack(Metadata.class); return GsonUtils.getInstance().toJson(metadata); } catch (Exception e) { return null; } }
@GetMapping("/put") public String put(@RequestParam("name") String name, @RequestParam("age") String age) { Payload payload = Payload.builder().build(); payload.setConfigData(new User(name, Integer.parseInt(age))); payload.setNamespace("default"); payload.setGroup("default_group"); payload.setGroup("default_tag"); // data_id 数据唯一表示 payload.setDataId("default#default_group#org.ohara.mcs.dto.User"); Response response = oHaraMcsService.request(payload, EventType.PUT); Any data = response.getData(); try { Metadata metadata = data.unpack(Metadata.class); return GsonUtils.getInstance().toJson(metadata); } catch (Exception e) { return null; } }
@RequestMapping("/delete") public String delete() { Payload payload = Payload.builder().build(); payload.setNamespace("default"); payload.setGroup("default_group"); payload.setGroup("default_tag"); payload.setDataId("default#default_group#org.ohara.mcs.dto.User"); Response response = oHaraMcsService.request(payload, EventType.DELETE); Any data = response.getData(); try { Metadata metadata = data.unpack(Metadata.class); return GsonUtils.getInstance().toJson(metadata); } catch (Exception e) { return null; } }
}
复制代码
  • 测试向配置中心 put 数据,客户端收到监听推送:http://localhost:9527/user/config/put?name=张三&age=22

  • 测试向配置中心 get 数据 http://localhost:9527/user/config/get

  • 测试向配置中心 delete 数据:http://localhost:9527/user/config/get

二、RAFT 核心原理

分布式共识算法动态演示图:http://www.kailing.pub/raft/index.html#intro

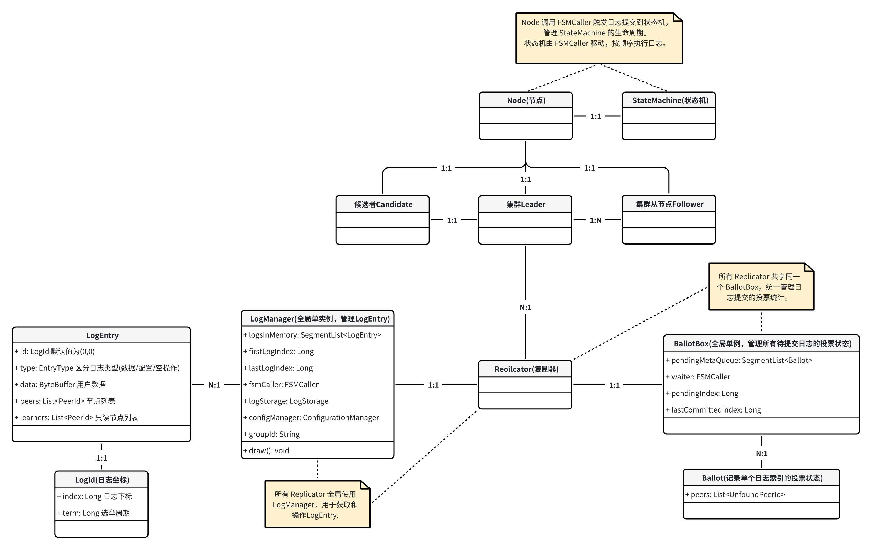
2.1 核心组件关系梳理


组件关系模型图如下所示:


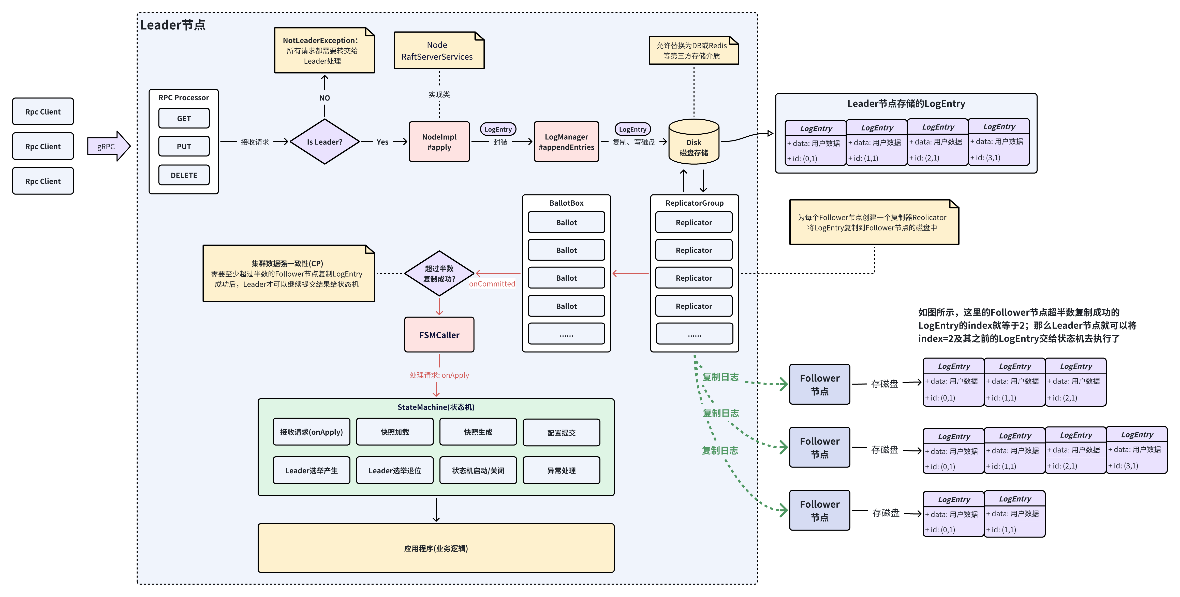
2.2 RAFT 请求处理图解

Raft 收到用户(客户端)请求时,会先交给 Raft 协议处理,只有 Leader 节点可以执行读写请求。Leader 会先将用户请求打包成 LogEntry 写入磁盘,通过一个个 Replicator(复制器)将所有打包好的 LogEntry 复制到 Follower 节点,每复制成功一个 LogEntry,都会向计票器(BallotBox)增加一次计票,直到某一时间点超过半数的 Follower 成功复制 LogEntry(index,term),这时候 BallotBox 会通知 Leader 将这些 LogEntry 打包成 Task 任务交给自己的状态机(StateMachine)处理。


当 Raft 协议内部处理完用户请求,这时候才会交给应用程序处理。应用程序需要通过状态机器 onApply 方法才能拿到数据,官方提供 StateMachineAdapter 基类。


PS:Replicator(复制器)与 Follower 节点之间的日志复制、快照下载等动作,都是通过 Raft 协议内部的 RPC 通信。JRaft 中支持 gRPC 和 BoltRPC 两种方式,官方默认推荐使用性能更好的 BoltRPC。



2.3 Leader 选举原理图解

2.3.1 选举周期与选举时机

  • 选举周期:所有 Raft 节点参与选举投票,每个节点只有 1 次投票机会,若所有节点投票完,没有形成多数派胜选者(Leader),则会自动进入下一轮选举,直到选举出 Leader 为止。每新增一个选举周期,LogEntry 的 term 属性会自增 1。

  • 选举时机:

    Raft 集群首次启动时,如果发现集群中没有 Leader,自动会触发选举(第一个发起选举投票的 Follower 接会投票给自己,自己成为候选者 Candidate)。

    当 Leader 宕机或无法正常向所有 Follower 节点发送存活心跳(默认间隔 100ms),自动触发新的选举(第一个发起选举投票的 Follower 接会投票给自己,自己成为候选者 Candidate)。

    网络分区,Leader 与 Follower 节点之间无法正常通信。


2.3.2 预选举与正式选举(JRaft 优化)

  • Raft 协议中并没有定义预选举机制,这是 JRaft 自己在 Raft 协议基础上做的优化;目的是减少 Raft 集群选举期间带来的抖动,加快正式选举的 Leader 诞生,降低选举周期 Term 次数。

  • 预选举请求投票条件:

    候选人 LogEntry 日志 Term 需要大于等于请求接收方 Term

    候选人 LogEntry 日志索引 Index 需要大于等于请求接收方 Index

    请求接收方在最近没有收到 Leader 心跳

2.3.3 退位、宕机、断电恢复


2.4 快照生成与加载

Raft 快照(Snapshot)的作用:避免日志无限增长,减少磁盘占用和恢复时间。

随着 Raft 节点生成或复制的 LogEntry 越多,日志文件占用磁盘空间也越大,加载读取的 IO 耗时也更长。

Raft 不会像 Redis 那样去定期重写 AOF 文件,因为 Raft LogEntry 中承载的 data 数据格式是由业务系统决定的,Raft 自身无法确定所有 LogEntry 的 data 数据格式。


为了避免日志文件越来越大,Raft 引入了“快照”机制,将 Raft 节点将某一时刻内存中的业务数据写入磁盘持久化。


快照写入磁盘完成后,就可以将之前日志文件中的 LogEntry 数据内容删除了。

节点重启时,如果发现本地日志不完整(如被截断),会优先加载最近的快照恢复状态。


Raft 快照相关的配置属性位于 com.alipay.sofa.jraft.option.NodeOptions 中,三者是逻辑与的关系(“&”,需要同时满足)

  • snapshotIntervalSecs: 默认 3600s(1h),快照保存间隔。

  • snapshotLogIndexMargin: 默认为 0,表示 LogEntry 的 index 下标延展到目标值后,触发快照保存。

  • snapshotUri: 快照文件存储 path,可以由业务系统自定义。

JRaft 快照操作具体实现是由 com.alipay.sofa.jraft.StateMachine 接口定义的:

JRaft 默认使用 RocksDB 作为日志存储引擎(也可通过配置替换为其他存储引擎),日志条目会按顺序写入 RocksDB 的键值对中。日志条目(LogEntry)的持久化存储是集中写入单个日志文件,而不是为每个 LogEntry 单独创建文件。

RocksDB 内部通过 WAL(Write-Ahead Logging) 和 SST(Sorted String Table)文件 管理数据持久化,但用户无需直接操作这些文件。

假设配置的日志存储路径为 raft/logs,RocksDB 会生成以下文件结构:

raft/logs/    ├── CURRENT                // 当前活跃的 Manifest 文件指针    ├── IDENTITY               // 数据库标识    ├── LOCK                   // 文件锁    ├── LOG                    // RocksDB 预写操作日志(WAL),用于崩溃恢复    ├── MANIFEST-000001        // 元数据清单(文件版本、SST 文件列表等)    ├── OPTIONS-000005         // 数据库配置    └── *.sst                  // SST 文件(实际存储日志条目(LogEntry)的键值对数据)raft/snapshot/snapshot_xxx/      // 快照目录(last_included_index=100, term=5)    ├── __raft_snapshot_meta   // JRaft 自动生成的快照元数据    └── 用户业务数据文件          // 用户生成的业务数据(数据格式由业务系统定义,序列化后写入)  __raft_snapshot_meta文件内容:        last_included_index:快照包含的最后一个日志条目的索引。        last_included_term:快照对应的任期。        peers:当前集群的节点列表(格式为 host:port)。        learners:只读节点列表(无投票权的节点)。        old_peers:旧集群配置(用于 Joint Consensus 过渡阶段)。    示例:            last_included_index: 100            last_included_term: 5            peers: "127.0.0.1:8080"            peers: "127.0.0.1:8081"            files: "用户业务数据文件"
*.sst文件内容:日志条目(LogEntry) LogId:日志的索引(index)和任期(term)。 data:用户提交的业务数据(如序列化的操作命令)。 type:日志类型(数据日志 ENTRY_TYPE_DATA 或配置变更 ENTRY_TYPE_CONFIGURATION)。 未压缩的日志:在快照生成前,所有日志条目按顺序存储在 .sst 文件中。 示例:Key: 0x0000000000000064 (100) → Value: LogEntry{index=100, term=5, data=...} Key: 0x0000000000000065 (101) → Value: LogEntry{index=101, term=5, data=...}
复制代码

如何单机查看 RocksDB 数据内容?

需要先安装 RocksDB 源码编译插件:

git clone https://github.com/facebook/rocksdb.gitcd rocksdbmake sst_dump
复制代码

使用 sst_dump 解析查看 .sst 文件:

./sst_dump \  --file=/Users/xxx/IdeaProjects/ohara-mcs/raft/config_center_group/127.0.0.1_9001/logs/000037.sst \  --command=scan \  --show_properties
复制代码


在 JRaft 中,快照保存由以下 4 个条件触发:

  • 1、LogEntry 日志条目数累计达到阈值(snapshotLogIndexMargin):1.3.14 版本后默认为 0。

  • 2、定时触发(snapshotIntervalSecs):默认 1 小时自动触发一次。1 和 2 是逻辑与“&”的关系,二者需同时满足。

  • 3、主动调用接口:业务系统可以通过状态机或 Raft Client 主动调用 NodeImpl#snapshot 方法触发快照保存。

  • 4、Follower 日志落后较多:避免因 Follower 和 Leader 日志差距过大导致同步效率低下。


快照生成与加载图解:


三、方案设计

3.1 模块树


3.2 服务端

3.2.1 服务端核心链路图解

  • Rpc 服务和 Raft 服务初始化流程:


  • 客户端读取配置流程:



  • 客户端向服务端配置写入流程


  • 服务端配置变更,通过 gRPC 长连接方式,广播给所有建立连接的客户端


  • 完整的链路大图:

3.2.2 Raft 监听器实现

RaftMonitor 监听器主要是为了监听各个 Raft 节点状态,通过心跳机制,及时清理已宕机或通信连接失败的 Raft 节点。避免客户端 RPC 请求和长连接指向无效的 Raft 节点。主链路代码图解如下所示:


3.2.3 服务端初始化

代码详情见:ohara-mcs-server-spring-boot-starter 模块。

代码主要时许链路图如下:

3.3 客户端

3.3.1 多级缓存

TODO 源码中尚未实现。

多级缓存方案常用于 API 网关、配置中心等场景中,有大量的开源项目参考,这里不做赘述。

可以通过 EventBus 事件机制,做不同类型的元数据缓存请求分发。


基于布隆过滤器 + Caffine + Redis 实现一个简单的三级缓存机制。当 OHaraMcsClient 读数据时,先读多级缓存。缓存中没有,再向 OHaraMcs 服务端请求获取数据。


当 OHaraMcs 服务端用户元数据发生变更时(PUT/DELETE),通过事件广播(gRPC 长连接)告知所有的客户端增量配置更新。

3.3.2 客户端请求责任链

略,比较简单的责任链设计,一个完整的客户端请求需要依次先经过参数校验(ValidationFilter)、签名校验(SignFilter)、参数转换(ConvertFilter)、请求执行(InvokerFilter)四个阶段。

三、资料推荐

  • 分布式 CAP 定理理论解释:https://cloud.tencent.com/developer/article/1873157

  • 分布式事务基础:https://juejin.cn/post/6844904077646626823

  • RAFT 官方文档:https://raft.github.io/

  • SOFA RAFT 官方文档:https://www.sofastack.tech/projects/sofa-jraft/overview/

  • 28 张图解 Raft 协议:https://cloud.tencent.com/developer/article/2383160

  • 20 张图解 Nacos 注册中心原理:https://cloud.tencent.com/developer/article/2376383


发布于: 刚刚阅读数: 4
用户头像

路 飞

关注

还未添加个人签名 2022-07-12 加入

还未添加个人简介

评论

发布
暂无评论
基于Raft协议 + gRPC长连接实现集群间的服务发现、服务注册、元数据共享、元数据持久化_路 飞_InfoQ写作社区