写点什么

信息化项目管理制度,软件项目管理方案

作者:金陵老街
  • 2025-12-06
    浙江
  • 本文字数:143 字

    阅读完需:约 1 分钟

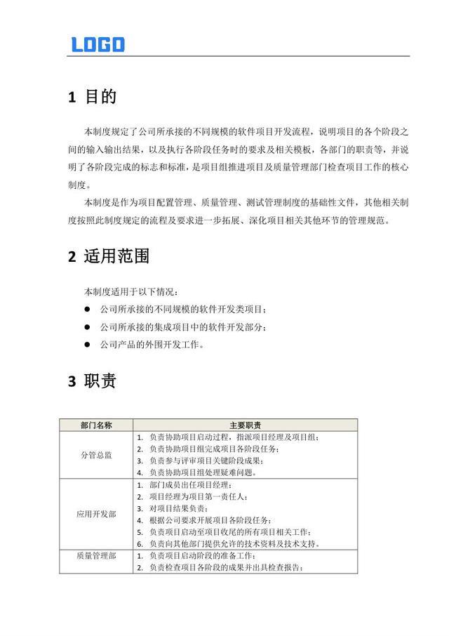
1 目的

2 适用范围

3 职责

4 软件项目管理

4.1 项目整体管理

4.2 项目启动阶段

4.3 初步需求调研阶段

4.4 软件需求规格阶段

4.5 设计阶段

4.6 实现阶段

4.7 测试阶段

4.8 实施及试运行阶段

4.9 验收阶段

4.10 收尾阶段

5 相关文件



信息化建设全套资料包学习和获取:https://xie.infoq.cn/article/0916d16911a55c0be2ce686bb
















用户头像

金陵老街

关注

去尝试了就成功了90%了。 2021-05-26 加入

专注activiti工作流,快速开发平台的开发。

评论

发布
暂无评论
信息化项目管理制度,软件项目管理方案_项目管理_金陵老街_InfoQ写作社区