Dify 企业版 vs. n8n 企业版:企业数智化战略的核心抉择

当业务场景从部门级试点走向企业级部署时,选择 Dify 企业版还是 n8n 企业版,意味着选择了两种不同的演进路径:是优先构建“高度自动化的业务流程”,还是优先打造“全员可用的 AI 能力中枢”?
尽管两者都提供企业版所需的安全、管控和规模化能力,但它们的核心价值主张和解决的关键问题截然不同
一、核心定位:根本性的差异
在深入对比前,我们首先需要理解每个平台的“出身”和核心目标。
• n8n 企业版:企业级集成自动化平台
--使命:成为企业所有系统之间无缝连接的“数字脊柱”。它专注于将已有的软件(如 ERP、CRM、MES、数据库)通过 API 连接起来,构建复杂、可靠且可监控的业务工作流。
--核心价值:提升运营效率,减少人工干预,确保跨系统业务流程的准确性和一致性。
• Dify 企业版:企业级 LLM 应用开发与运营平台
--使命:成为企业创建、管理和运营所有 AI 智能应用的“AI 中枢”。它专注于将企业的知识、数据与大型语言模型相结合,赋予业务理解和决策的能力。
--核心价值:提升知识工作效率,赋能员工智能决策,创造新的业务场景和竞争力。
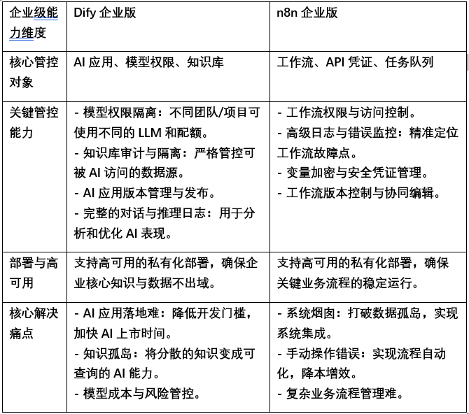
二、企业级能力对比:侧重点完全不同
三、突出 Dify 企业版的战略优势
对于希望将 AI 深度融入业务肌理的企业,Dify 企业版提供了不可替代的战略优势:
1. 面向未来的“AI 原生”架构
n8n 企业版是“集成平台”,其核心是连接已知的、结构化的系统。而 Dify 企业版是“AI 应用平台”,其核心是处理非结构化的知识和数据(文档、对话、邮件),并生成智能。在知识工作占比越来越高的今天,Dify 解决的是 n8n 无法触及的核心痛点——如何让机器理解和运用知识。
2. 集中化、可控的 AI 能力治理
没有 Dify 企业版,各个部门可能会自行购买不同的 AI 服务(如 ChatGPT、文心一言等),导致 API 密钥分散、成本不可控、数据泄露风险高。Dify 企业版作为一个统一的 AI 能力平台,实现了:
模型统一管控:集中采购和管理所有 LLM API,优化成本。
数据安全闭环:所有通过 AI 模型的数据都经过平台审计,且支持私有化部署,确保敏感知识(如研发文档、客户数据)不被泄露。
能力标准化:将优秀的 AI 应用(如智能客服、合同审查 Agent)沉淀为可复用的企业资产。
3. 赋能业务创新,而不仅仅是效率提升
n8n 企业版优化的是已有的、确定的流程(如“订单审批后自动发货”)。而 Dify 企业版能创造全新的业务场景:
• 为销售团队打造一个能实时查询全产品线和竞品信息的“超级销售助手”。
• 为研发团队构建一个能分析故障日志、推荐解决方案的“专家系统”。
• 为管理层提供一个能用自然语言提问、生成经营分析报告的“决策支持平台”。
这种创新能力的差距,是两者最本质的区别。
四、协同方案:最佳实践
最强大的模式并非二选一,而是让两者协同工作:
用 Dify 企业版作为“智能大脑”,负责理解需求、分析数据、做出决策。
用 n8n 企业版作为“强健的神经系统”,负责接收 Dify 的指令,精准地在各个业务系统(ERP、CRM)中执行操作。
例如:Dify 分析客户投诉内容并判断需要“补发商品并赠送优惠券”,然后自动触发 n8n 工作流,n8n 依次在订单系统创建补发单、在 CRM 中记录信息并发放券码。
结论:如何选择?
首选 n8n 企业版,如果:您的首要任务是整合孤立的业务系统,将大量重复、规则明确的人工流程自动化,以提升运营效率为主要目标。
首选 Dify 企业版,如果: 您的企业已经具备一定的数字化基础,并希望系统性地利用 AI 赋能员工、挖掘知识价值、驱动业务创新,将 AI 作为核心竞争力的战略组成部分。
对于立志于成为“智慧企业”的组织而言,Dify 企业版是构建企业整体 AI 能力的基石,其战略价值定位不同于传统自动化工具,更侧重于构建企业的整体 AI 能力。







评论