大数据 -124 - Flink State:Keyed State、Operator State KeyGroups 工作原理 案例解析
点一下关注吧!!!非常感谢!!持续更新!!!
🚀 AI 篇持续更新中!(长期更新)
AI 炼丹日志-31- 千呼万唤始出来 GPT-5 发布!“快的模型 + 深度思考模型 + 实时路由”,持续打造实用 AI 工具指南!📐🤖
💻 Java 篇正式开启!(300 篇)
目前 2025 年 10 月 13 日更新到:Java-147 深入浅出 MongoDB 分页查询详解:skip() + limit() + sort() 实现高效分页、性能优化与 WriteConcern 写入机制全解析 MyBatis 已完结,Spring 已完结,Nginx 已完结,Tomcat 已完结,分布式服务正在更新!深入浅出助你打牢基础!
📊 大数据板块已完成多项干货更新(300 篇):
包括 Hadoop、Hive、Kafka、Flink、ClickHouse、Elasticsearch 等二十余项核心组件,覆盖离线+实时数仓全栈!大数据-278 Spark MLib - 基础介绍 机器学习算法 梯度提升树 GBDT 案例 详解

章节内容
上节我们完成了如下的内容:
Flink 并行度
Flink 并行度详解
Flink 并行度 案例
状态类型
Flink 根据是否需要保存中间结果,将计算分为有状态计算和无状态计算两种类型:
有状态计算(Stateful Computation)
特点:需要保存中间结果或状态,依赖之前或之后的事件进行数据处理
状态类型:
键控状态(Keyed State):与特定键相关联的状态
算子状态(Operator State):与算子实例绑定的状态
典型应用场景:
窗口聚合(如计算 5 分钟内的平均温度)
模式检测(如检测异常登录序列)
数据去重(如电商订单去重处理)
状态后端支持:
MemoryStateBackend(内存)
FsStateBackend(文件系统)
RocksDBStateBackend(嵌入式数据库)
无状态计算(Stateless Computation)
特点:每个数据记录的处理都是独立的,不需要保存中间状态
典型算子:
Map(一对一转换)
Filter(数据过滤)
FlatMap(一对多转换)
应用场景:
简单的数据格式转换
数据过滤(如过滤掉日志中的调试信息)
数据拆分(如将 CSV 行拆分为多个字段)
优势:执行效率高,资源消耗低,可线性扩展
在实际应用中,Flink 作业通常会混合使用这两种计算方式。例如,在实时推荐系统中,可能先用无状态的 Map 算子进行数据清洗,然后通过有状态的窗口聚合计算用户偏好。
根据数据结构不同,Flink 定义了多种 State,应用于不同的场景。
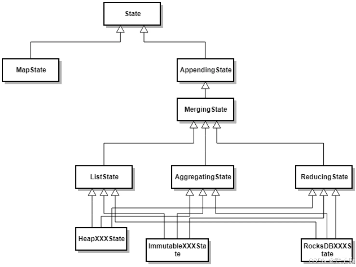
ValueState:即类型为 T 的单值状态,这个状态与对应的 Key 绑定,是最简单的状态了。它可以通过 update 方法更新状态值,通过 value() 方法获取状态值
ListState:即 Key 上的状态值为一个列表,可以通过 add 方法往列表中附加值,也可以通过 get()方法返回一个 Iterable<T>来遍历状态值
ReducingState:这种状态通过用户传入的 ReduceFunction,每次调用 add 方法添加值的时候,会调用 ReduceFunction,最后合并到一个单一的状态值。
FoldingState:跟 ReducingState 有点类似,不过它的状态值类型可以与 add 方法中传入的元素类型不同(这种状态会在未来的 Flink 版本当中删除)
MapState:即状态值为一个 Map,用户通过 put 和 putAll 方法添加元素
State 按照是否有 Key 划分为:
KeyedState
OperatorState
案例 1 利用 State 求平均值
实现思路
读数据源
将数据源根据 Key 分组
按照 Key 分组策略,对流式数据调用状态化处理:实例化出一个状态实例,随着流式数据的到来更新状态,最后输出结果
编写代码
运行结果

执行分析


Keyed State
Keyed State 是 Flink 中一种与 Key 相关联的状态类型,它只能应用于 KeyedStream 类型的数据集所对应的 Function 和 Operator 上。KeyedState 实际上是 OperatorState 的一个特例,其关键区别在于 KeyedState 会事先按照 Key 对数据集进行区分,使得每个 KeyedState 仅对应一个特定的 Operator 和 Key 的组合。
核心特性
Key 关联性:每个状态都严格绑定到特定的 Key,相同 Key 的数据会访问相同的状态实例
自动分区:状态会根据 Key 自动分区,保证相同 Key 的数据总是被路由到相同的并行任务实例
高效访问:通过 Key 可以直接定位到对应的状态,避免了全量扫描
管理机制
KeyedState 通过 KeyGroups 机制进行管理,这个机制主要服务于以下场景:
动态扩缩容:当算子的并行度发生变化时,系统会自动重新分布 KeyedState 数据
故障恢复:在故障恢复时确保状态正确分配到新的任务实例
KeyGroups 工作原理
分组策略:系统会将所有可能的 Key 通过哈希等方式分配到固定数量的 KeyGroups 中
动态分配:在运行时,一个 Keyed 算子实例可能负责处理一个或多个 KeyGroups 的 Keys
再平衡:当并行度变化时,系统会重新计算 KeyGroups 到任务实例的映射关系
典型应用场景
实时聚合计算:如计算每个用户的点击量统计
模式检测:如检测用户异常登录行为
会话窗口处理:跟踪用户会话活动
状态类型
Flink 提供了多种 KeyedState 实现:
ValueState:存储单个值
ListState:存储值的列表
MapState:存储键值对映射
ReducingState:存储聚合结果
AggregatingState:支持更复杂的聚合
性能考量
状态后端选择:可选择 MemoryStateBackend、FsStateBackend 或 RocksDBStateBackend
状态序列化:优化状态序列化方式可以显著提升性能
状态清理:合理设置状态 TTL 避免状态无限增长
KeyedState 的这种设计使得 Flink 能够高效处理有键数据流的状态管理,同时保证了系统的弹性和可扩展性。
Operator State
Operator State(算子状态)是 Flink 中一种重要的状态类型,它与 Keyed State 有着本质区别。Operator State 直接与特定的算子实例(operator instance)绑定,而非依赖于数据中的 key。这种设计意味着:
状态分配机制:
每个算子实例维护自己处理的数据所对应的状态
状态数据在算子实例间是分区存储的
当并行度调整时,Flink 会自动重新分配状态数据
并行度适应性:
支持动态扩容/缩容场景
提供三种内置的重新分配策略:
均匀分配(Even-split redistribution):将状态均匀划分到所有新算子实例
全量广播(Union redistribution):将完整状态复制到每个新实例
自定义分配:通过实现
ListCheckpointed
接口实现典型应用场景:
源算子(如 Kafka Consumer)记录消费偏移量
窗口算子维护窗口触发状态
自定义聚合算子保存中间结果
状态管理形式
在 Flink 中,无论是 KeyedState 还是 OperatorState 都支持两种管理形式:
托管状态(Managed State)
这是 Flink 推荐的使用方式,具有以下特点:
运行时管理:由 Flink 运行时环境统一管理状态
存储优化:
自动转换为高效的内存数据结构(如 HashTables)
可选 RocksDB 作为状态后端实现大状态存储
持久化机制:
通过 Checkpoint 机制定期持久化状态
提供精确一次(exactly-once)的状态保证
使用高效的序列化框架(如 Kryo)进行状态序列化
恢复流程:
任务失败时自动从最近一次成功的 Checkpoint 恢复
支持增量 Checkpoint 减少恢复时间
原生状态(Raw State)
这种形式提供更大的灵活性但需要开发者承担更多责任:
自主管理:算子需要自行维护状态数据结构
序列化要求:
开发者需要自己实现状态序列化逻辑
需要处理版本兼容性问题
检查点处理:
Checkpoint 触发时需要显式进行状态快照
恢复时需要自行反序列化状态数据
典型用例:
需要特殊数据结构优化的场景
集成第三方库时需要保持特定格式的状态
状态后端比较
对于托管状态,Flink 提供多种状态后端实现:
DataStreamAPI 支持使用 ManagedState 和 RawState 两种状态形式,在 Flink 中推荐用户使用 ManagedState 管理状态数据,主要原因是 ManagedState 能够更好地支持状态数据的重平衡以及更加完善的内存管理。
状态描述

State 既然是暴露给用户的,那么就需要有一些属性需要指定:
State 名称
Value Serializer
State Type Info
在对应的 StateBackend 中,会去调用对应的 create 方法获取到 stateDescriptor 中的值。Flink 通过 StateDescriptor 来定义一个状态,这是一个抽象类,内部定义了状态名称、类型、序列化器等基础信息,与上面的状态对应,从 StateDescriptor 派生 ValueStateDescriptor、ListStateDescriptor 等等
ValueState getState(ValueStateDescriptor)
ReducingState getReducingState(ReducingStateDescriptor)
ListState getListState(ListStateDescriptor)
FoldingState getFoldingState(FoldingStateDescriptor)
MapState getMapState(MapStateDescriptot)
版权声明: 本文为 InfoQ 作者【武子康】的原创文章。
原文链接:【http://xie.infoq.cn/article/35cf498f706f31ae269bb032b】。文章转载请联系作者。
评论