写点什么

如何向 AI 借脑使用高级表达?

  • 2025-09-21
    北京
  • 本文字数:2695 字

    阅读完需:约 9 分钟

如何向AI借脑使用高级表达?

哈喽大家好

我是阿星👋

有时候阿星想让 AI 帮忙策划一下营销活动

懒得打很多字,就这么直接发过去了——

众所周知提示词越简单。大概率效果越差。

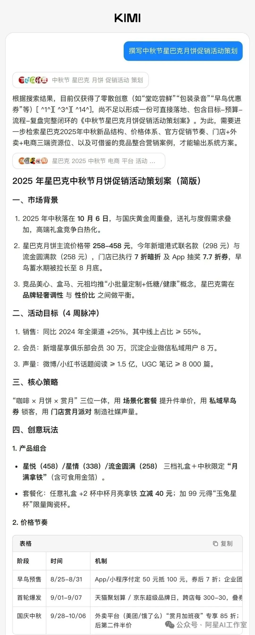
撰写中秋节星巴克月饼促销活动策划
复制代码

结果就挺泛泛而谈的。

要是有几个模型能给我增强分析一下肯定是更好的啊……比如波士顿分析、AARR、SMART 模型、SWOT 模型

后来阿星发现,理论框架咱们也不用穷举啊,直接套路 AI 不就完事了

图 1 是增强前的👇,图 2👇是加了理论模型增强后的提示词,详细程度不在一个世界——




具体方法

第一步:每次跟 AI 提需求的时候带上这句话:

针对月饼xx 这个需求,系统性列出相关理论模型
复制代码

如图:



第二步:

请帮我'撰写中秋节月饼促销活动策划',相关信息如下:下面是第一步AI给你回话,填在这里……
复制代码


最后,你就会收获一个有理论模型的提示词了。

同样都是做策划,比文章开头的一句话提问要详细的多,AI 收到这么详细的规定后可以为你增补很多理论模型作为回答参考——

请帮我'撰写中秋节月饼促销活动策划',相关信息如下:1.宏观环境与行业分析框架此类框架用于评估外部不可控因素,判断市场大势是否可为,并识别出潜在的机会与风险。
1.1PESTEL分析模型核心理论原理:从六个宏观环境维度(Political-政治,Economic-经济,Social-社会,Technological-技术,Environmental-环境,Legal-法律)系统地审视外部环境,评估这些因素对活动可能产生的影响。
具体应用方法:
政治(P):分析食品行业政策、广告法、礼品赠送相关规定(尤其针对企业大客户采购)、税收政策等。
经济(E):评估当前经济形势、消费者可支配收入水平、礼品消费预算的变化趋势。
……
1.2波特五力模型(Porter'sFiveForces)核心理论原理:通过分析行业内的五种竞争力量(同业竞争者、潜在进入者、替代品威胁、供应商议价能力、购买者议价能力),来判断月饼市场的吸引力和盈利能力。
具体应用方法:
同业竞争者:分析现有月饼品牌(如美心、广州酒家、半岛酒店等)的竞争激烈程度、市场份额、产品差异化。
潜在进入者:评估新品牌(如喜茶、奈雪等新消费品牌跨界)进入市场的难易程度和可能性。
替代品威胁:思考除了月饼,中秋节人们是否会选择其他礼品(如大闸蟹、水果礼盒、高端零食等)。
……
2.内部资源与能力分析框架此类框架用于审视自身企业的优势与劣势,明确“我们能做什么”。
2.1SWOT分析核心理论原理:将企业的内部优势(Strengths)、劣势(Weaknesses)与外部的机会(Opportunities)、威胁(Threats)相结合,进行系统性的矩阵匹配,从而生成SO、ST、WO、WT四种战略。
具体应用方法:
优势(S):品牌知名度、独特配方/口味、强大的线下渠道、成本控制能力、老字号信誉。
劣势(W):品牌老化、线上渠道薄弱、营销预算有限、产品线单一。
机会(O):来自PESTEL分析(如:健康饮食趋势、线上直播带货风口、国潮文化)。
威胁(T):来自五力分析(如:竞争对手降价、新品牌跨界、原材料成本上涨)。
战略生成:
SO战略(增长型):利用品牌优势抓住线上国潮机会,推出网红产品。
ST战略(多种经营型):利用成本优势应对价格战,同时推出高性价比产品。
WO战略(扭转型):与知名IP联名(弥补品牌老化),借助KOL带货(弥补线上薄弱)。
WT战略(防御型):收缩产品线,聚焦核心区域市场,控制成本。
最佳适用条件与场景:这是初诊断阶段的集大成者。它完美地将内外部分析结合起来,为策略制定提供了直观且全面的方向性指导,几乎适用于所有商业策划的初期。
3.用户与市场分析框架此类框架用于深度理解目标用户,确保增长方案以用户为中心。
3.1用户画像(UserPersona)核心理论原理:通过创建虚构的、但基于真实数据的用户原型,来代表不同的细分用户群体,使团队能够精准地理解用户的需求、行为和动机。
具体应用方法:
通过用户访谈、市场调研、数据分析等方式,收集信息。
为中秋节月饼消费创建多个典型画像,例如:
“传统孝心家”:注重传统口味、品牌信誉、包装喜庆,为家人购买。
……
3.2用户旅程图(UserJourneyMap)核心理论原理:可视化用户从产生需求到完成购买乃至分享反馈的全过程,在每个触点上分析其想法、情绪和痛点,从而找到体验优化和干预的关键机会点。
具体应用方法:

复制代码


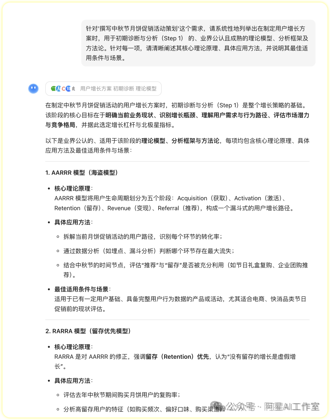
这是它给我的答复,比起文章开头一句话提示词 AI 的回复也详细了很多

你可以选择关闭联网搜索,在提示词里补充更多自己公司的已有数据即可。


中秋月饼促销全景策划书(基于 PESTEL→五力→SWOT→用户画像→旅程图→SMART 的完整闭环)
一、PESTEL 宏观扫描(2025 年最新关键信号)P:①《限制商品过度包装要求 食品和化妆品》第 2 号修改单 2025-08-15 生效——包装层数≤3 层、空隙率≤40%、成本≤销售价 15%,违者最高罚 50 万;②“清廉国企”新规禁止公款购月饼≥500 元/盒。E:①央行二次降准后 M2 增速 9.8%,但中秋礼品预算调研显示人均同比下降 8%;② 25-35 岁客群更愿意为“健康+颜值”付溢价(+12%)。S:①“国潮 3.0”进入“非遗 IP”阶段,小红书“非遗月饼”搜索量同比 +220%;②“低糖轻食”笔记互动量 +180%;③“宠物中秋”话题兴起(猫狗月饼笔记 +350%)。……
二、五力模型——月饼赛道 2025 竞争热力图现有竞争者:美心、广州酒家、半岛三强市占率 28%,但 2024 年起下滑 3pct,被“新消费+酒店高端+白牌”蚕食。潜在进入者:①茶咖赛道(喜茶、星巴克)、②烘焙连锁(虎头局)、③文创景区(故宫、敦煌)——2025 年预计新增 110+ 联名款。……
三、内部资源 SWOT(以“XX 烘焙”为例,可替换)S:①1988 年老字号,非遗“潮式酥皮”工艺;②华南 120 家直营门店+10 万企微会员;③自建中央工厂,单枚月饼人工成本低 8%。W:①品牌老化(核心客群 40+);②线上销量占比仅 14%;③包装 2024 仍用不可降解塑料托。O:①政策鼓励“非遗+国潮”;②低糖、宠物月饼空白;③抖音本地生活直播增速 300%。T:①美心降价 15% 清库存;②原材料暴涨;③包装新规倒计时。四象限战略:SO:非遗国潮+低糖+宠物三线网红款,抖音直播首发;ST:用成本优势做“平价 6 枚装”狙击美心,同步升级可降解包装化解政策风险;WO:联名故宫 IP 做“非遗瑞兽”礼盒,KOL 直播带品牌焕新;WT:砍掉 3 条长尾 SKU,聚焦 8 款核心,包装提前 45 天完成环保切换。四、用户画像 & 旅程图(重点描述 3 大新增客群)
国潮非遗粉(25-34 岁,女 68%)需求:拍照出片+文化认同;痛点:怕“山寨非遗”。关键触点:小红书→抖音直播间→天猫旗舰店;情绪峰值:看到“国家级传承人签名”时;干预设计:AR 扫码看传承人故事+一键生成“非遗守护人”证书,分享返现 20 元。健康轻食族(28-40 岁,一线白领)……
复制代码

我是阿星,我们下期再见👋

发布于: 16 分钟前阅读数: 5
用户头像

全平台同名 2025-05-15 加入

zuojialongxi

评论

发布
暂无评论
如何向AI借脑使用高级表达?_编程_阿星AI工作室_InfoQ写作社区