UModel 数据治理:运维世界模型构建实践
作者:元乙
从可观测再出发
回顾数十年可观测的演进历程,本质上反映了我们对复杂系统认知方式的变化。
最初,我们面向单一数据类型构建监控体系——CPU、内存、磁盘,一个个孤立的指标告诉我们“什么地方出了问题”。随着系统复杂度提升,我们开始收集多类数据——日志、指标、链路并行发展,试图从不同维度观察同一个系统。
进一步,我们意识到这些数据间存在“关联性”,开始尝试将 Logs、Metrics、Traces 关联分析,这就是所谓的“三大支柱”。但这种关联往往停留在时间维度、资源维度、调用链维度上的简单拼接,缺乏深层的语义联系。
然而,这些演进路径都基于一个隐含假设:先收集数据,再从数据中推理出系统的真实状态。这种“由数据到世界”的认知路径,在面对日益复杂的分布式系统时,逐渐暴露出根本性局限。
这里核心困境在于:从海量、异构、动态变化的数据中准确推理出真实世界的状态,本质上是一个极其困难的逆向工程问题。数据只是现象,而现象与本质之间往往存在巨大的认知鸿沟。
如果从第一性原则重新审视这个问题,一个更有效的路径是:先建模真实/IT 世界,再针对性地获取数据。这意味着我们需要从“数据驱动”转向“模型驱动”,从面向现象的观测转向面向本质的建模。
AI 时代的建模必要性
大模型的出现给了我们强大的工具,但实践中我们发现,当把这些“大脑”直接接入到“原始”的可观测数据流中时,却发现效果有限,往往还出现反作用。AI 缺乏对特定领域的结构化理解,面对没有上下文、没有关系的原始数据,几乎不可能做出精准判断。而这一现象在可观测领域更为明显。
基于在可观测领域尤其是 AIOps 的多年经验,阿里云可观测团队在 19 年开始了可观测数据建模的过程,并逐渐迭代和优化。这里我们经历了几个提升过程:
数据标准化: 解决数据格式混乱问题,借助 OpenTelemetry 开放标准,定义各类可观测数据的互操作。
实体与关联: 引入 EntitySet 概念描述 IT 世界的核心对象,通过 Link 建立实体间的调用、依赖、归属等关系,构建起 IT 系统的拓扑图谱。
知识表达: 沉淀领域专家经验,通过 Semantic 的 Set 表达“知识”,让系统不仅有数据,还有相关背景和分析数据的方法。
行动能力: 支持操作能力建模,将“如何响应”的行动知识也纳入体系,实现从观测到分析到行动的闭环。
这些阶段本身也是我们在做 AIOps 逐渐试错和优化的过程,面对 AI 逐渐从理论、落地到改变世界的迅速推进,我们推出的 UModel 这一结构化的运维世界模型,将数据、逻辑和行动串联起来,为 AI 提供了可推理、可交互的知识图谱。
UModel:可泛化的运维数字化本体
UModel 是从可观测领域出发,基于本体论思想构建的 IT 世界统一建模框架。它不仅仅是数据的抽象,更是一个融合数据、知识、行动三位一体的完整体系。
这一建模过程和业界领先的 Palantir 类似,Palantir 从国防安全领域出发逐渐做到通用 AI 应用领域的领先,其股价也坐火箭式上升。仔细分析 Palantir 的成功,其核心价值不在于 AI 算法本身,而在于底层的“本体”(Ontology)的落地。
上图和 Palantir 的介绍类似,旨在描述运维数字化领域,以 UModel 为核心的可观测运维数字化平台的能力。
借鉴 Palantir 的设计理念,UModel 通过图模型将 IT 世界的三大要素统一:
数据层: 涵盖全域实体和观测数据,尤其包括各类关联关系。
知识层: 沉淀领域专业知识,运维知识、分析模板、领域模型等。
行动层: 支撑自动化决策执行的各类操作定义。
为什么 UModel 是可落地的、可持续的
建模这个概念并不新鲜,任何企业都可以提出“统一数据模型”的愿景。但真正在企业落地且持续发挥作用,很容易走到技术至上论、项目化思维、数据湖即数据能力、重分析轻行动等认知误区,最终导致“数据孤岛与认知隔阂”、“洞察与行动脱节”、“智能化技术与业务割裂”等问题。
UModel 之所以能够真正落地,在于我们系统性地解决了从理念到实践的完整链路问题:
面向业务价值的系统设计: 阿里云可观测团队服务数十万家客户,且可观测领域碎片化极其严重,UModel 从一开始就面向可观测业务场景的核心痛点设计。不是为了建模而建模,而是为了解决实际的运维效率、故障定位、系统优化等具体业务问题。
构建持续进化的生态系统: 本身 UModel 不是一个“一次性交付”的项目,我们的目标是构建一个具备进化能力的生态系统,上述的几个发展阶段本身也是进化的结果。通过元模型架构,新的实体类型、数据类型、关系类型都可以在不影响现有系统的前提下平滑扩展。
客户价值与平台能力的双飞轮效应: 我们一直致力于构建一个不仅能够让客户实现数据获取、价值提取、决策、执行到验证的客户价值闭环。同时在打造背后可观测平台能力提升的闭环,包括 UModel、Agent、领域模型等,最终形成双飞轮效应。
UModel 概述:用 Set 和 Link 构建 IT 世界
UModel 的设计与信息学“本体论”一致:用图来描述对象与关系,用 Field 约束语义与质量。
核心 Set 类型
核心 Link 类型
典型例子:应用调用数据库
定义
Service与DB两类 EntitySet,并建立Service -> DB的Calls关系。定义
ServiceLogs、ServiceMetrics、Traces等 TelemetryDataSet,描述自身数据与调用产生的数据。建立 TelemetryDataSet 与 EntitySet 的 DataLink。
定义具体实例及其 Storage 与 StorageLink。
定义
Service与DB的 Runbook,描述操作手册、分析模板、领域知识等。
通过上述建模,我们能直接获知系统中有哪些 Service/DB 实例、产生了哪些数据、存储位置与字段含义,以及操作手册、分析模板、领域知识等,从而支持人/程序/大模型的统一分析。
UModel 的工程体系:从理念到系统工程
UModel 不是一个“静态定义”,而是一套工程体系:
元模型架构: UModel 并不直接定义 Field、DataSet、EntityLink 等概念,而是提供了一套“元模型”。基于元模型定义基础属性字段,通过组合、引用、继承等关系,最终生成 UModel 定义,保证其可扩展性。整体迭代路径符合“道生一、一生二、二生三、三生万物”的思想。
标准化与自动化: 提供标准化的可观测 UModel 定义,大幅降低使用门槛;内部建立 CommonSchema 维护机制,保证 UModel 定义的高质量发展;提供自动化的实体关系生成、数据同步、元数据更新等管理能力,提升可操作性。
技术基础设施: 专为可观测场景构建的实体、关系的存储计算引擎,能够快速回溯到任意时刻的系统状态,支持高性能的图查询、关系计算、多维分析等能力。提供管道式、高性能 SPL 统一计算框架,支持关联 UModel、实体、关系、观测数据等各类数据。
面向对象的分析: 从传统面向数据的分析语法,进化到面向对象的“编程式”分析方式,支持运行时多态、动态方法调用等高级特性,让分析过程更加贴近真实世界的对象交互模式。
面向 AGI 的能力: 集成语义化搜索、GraphRAG 等面向 AI 的核心能力,上层接口提供 MCP、PaaS API 等,各方面均考虑 LLM 友好特性。
在工程化落地上,我们进一步强化了易用性与生产化能力:
CommonSchema: 沉淀阿里云产品、K8s、APM 等常见数据结构,兼容 OpenTelemetry 等标准
实体关系自动生成: 基于先验知识与计算框架,自动从“应用 &业务视角信息”关联到“资源 &云产品视角信息”,生成跨域关系
分析最佳实践: 为 TelemetryDataSet 附加分析最佳实践,包括开箱即用的大盘和告警等
基于 UModel 的可观测应用与实践
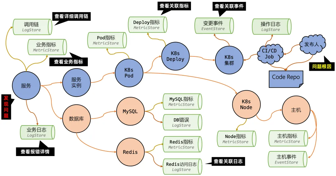
上图是一个典型的 UModel 配置,在系统中定义了一系列的实体,包括应用层的服务/服务实例、K8s 相关实体、底层数据库/主机、CICD 相关的 Job/Repo/操作人等。同时这一系列实体对应的可观测数据也分别进行建模(受限于篇幅,实际这里还会定义相关的 Explorer,便于快速查看数据,例如标准的 K8s、MySQL、服务大盘等;同时还有相关的告警配置)。上述所有的实例均以图的方式进行连接。
基于上述的 UModel 配置,我们能够构造出下图所示的具体实体拓扑(受限于篇幅,只显示一些示例实体)。接收到告警事件时,我们能够进行多种排查方式:
根据实体的连接关系一步步排查,每类实体都有对应的可观测数据,按图索骥。
基于先验知识进行定向排查,例如 Service 出现异常后,优先排查依赖的 Service、DB、中间件等调用是否出现问题。
由于故障多数由变更引起,可以优先查看近期相关的服务变更,优先排查变更服务。
通常故障时多个实体均会有告警事件产生,可以将所有告警事件关联实体找出,画出最小连接子图辅助排查。
而上述这些排查方式,无论是人、程序还是大模型都可以基于 UModel 这一标准化定义而顺畅工作,发挥出可观测数据真正的价值。
基于 UModel 的可观测应用
类似于 MVC 模型,UModel 在可观测团队中承载着 Model 的工作,在此之上我们彻底融合了原云监控、ARMS、SLS 团队的各类观测应用,构成全新的“可观测 2.0”:
覆盖所有类型的数据,从前端到网关、后端,从应用到中间件、基础设施,从运维类数据到安全、业务。
抽象并建模各类实体和关系,并生成各类跨域的实体关系,完成所有观测实体的打通。
基于 UModel 的统一 UI 能力,在任意界面、任意场景均可以接入可观测“互联网”。
算法、模型不再是针对某个数据而设计,只要是 UModel 描述的数据都能够被支持。
关于可观测 2.0 相关的产品和设计理念,可参考:《云栖实录:重构可观测 - 打造大模型驱动的云监控 2.0 与 AIOps 新范式》。
More Than UModel:走向 AGI 的运维数字化
UModel 的核心是一种范式迁移:从“被动收集数据”到“主动建模世界”。当 AGI 成熟时,运维将从“人管机器”转向“AI 理解并优化世界”的新范式:
完整上下文感知:瞬间理解任意系统状态的全域背景。
主动系统优化:从被动响应告警到持续主动优化。
预测性架构演进:基于业务趋势提前规划并自动完成复杂技术迁移。
我们相信,这一愿景一定会实现!
"The best way to predict the future is to create it."
—— Peter Ducker
版权声明: 本文为 InfoQ 作者【阿里巴巴云原生】的原创文章。
原文链接:【http://xie.infoq.cn/article/18a937e13e62ed7e06973acd3】。文章转载请联系作者。







评论