iPaaS 与传统 ESB 的区别,企业该如何选择?

我们最近在接触某大型零售企业的数字化转型项目中,他们企业面临着一个棘手问题:线上商城、SAP ERP、金蝶财务系统、企业微信与第三方物流平台之间的订单数据无法实时同步。每次促销活动后,财务对账周期长达 3 天,客服因物流信息滞后被投诉不断。技术团队曾尝试用传统的 ESB(企业服务总线)打通系统,但改造周期长、接口维护复杂,且难以对接外部 SaaS 应用。最终,企业转向 iPaaS 平台,在两周内完成了核心业务链路的集成。
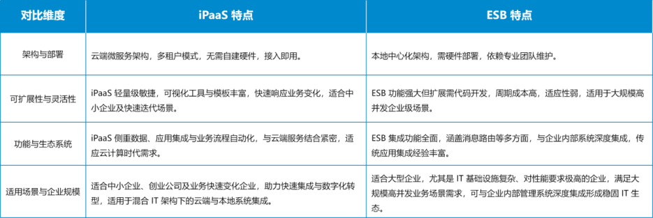
这个案例并非特例。随着企业数字化进程加速,数据分散在本地 ERP、云端 CRM、数据库及各类 SaaS 应用中,集成需求从“系统互通”演变为“敏捷响应业务变化”。传统 ESB 虽在 SOA 架构中扮演过关键角色,但在云原生、多云混合、快速迭代的背景下,其局限性日益显现。那么,企业是该坚持 ESB,还是转向 iPaaS?
一、架构层面:集中式 vs 分布式
ESB 的核心是“集中式总线”模型。它依赖一个中心化的消息中间件(如 IBM Integration Bus、Mule ESB),所有系统间的通信都必须经过总线进行路由、协议转换和消息编排。这种架构在企业内部系统较为封闭、接口规范统一的时期表现出色,尤其适合银行、制造等对流程稳定性要求高的行业。
但问题在于,ESB 本质上是“重架构”:部署依赖专用服务器,扩展需增加节点并重新配置,且大多数 ESB 平台对 RESTful API、JSON 等现代接口支持有限,难以对接 Salesforce、Shopify 等 SaaS 应用。
而 iPaaS(Integration Platform as a Service)采用云原生的分布式架构。它不依赖物理总线,而是通过 API 网关、事件驱动引擎和低代码编排器,实现跨系统、跨网络边界的集成。iPaaS 支持多种集成模式:API 调用、数据同步、事件触发、批处理作业等,尤其擅长处理“混合集成”场景——即本地系统与云端应用的双向联动。
以 谷云科技 RestCloud iPaaS 为例,其架构基于微服务设计,提供 API 网关、API 编排、数据集成引擎三大核心组件,支持通过可视化拖拽完成跨系统流程设计,无需部署中间件,开箱即用。

二、适用场景:内部集成 vs 跨域协同
ESB 更适合“稳态”集成。例如,某制造企业需将 MES(制造执行系统)与 SAP ERP 进行深度集成,涉及复杂的 BOM(物料清单)校验和生产工单流转。这类场景对事务一致性、流程可靠性要求极高,且系统边界清晰,变更频率低。ESB 的强事务控制和流程监控能力在此类场景中依然不可替代。
iPaaS 则擅长“敏态”集成。当企业需要快速接入外部生态时,iPaaS 的优势凸显。例如:
某电商企业需在 618 大促前紧急接入新的支付渠道(如抖音支付),传统 ESB 需开发新适配器并重启服务,周期至少一周;而 iPaaS 可通过预置连接器或低代码 API 开发,在 2 小时内完成对接。
某连锁品牌要将 500 家门店的 POS 系统数据实时同步至总部 BI 平台,iPaaS 可通过 CDC(变更数据捕获)技术监听数据库日志,实现分钟级数据同步,而 ESB 往往依赖定时批处理,延迟高达数小时。

三、运维与扩展性:自建 vs 托管
ESB 的运维成本高且扩展不灵活。企业需自行采购服务器、部署中间件、配置高可用集群,并配备专职集成开发人员。一旦业务增长,需重新评估硬件资源,扩容周期长。此外,ESB 的升级和补丁管理也依赖内部团队,存在技术债务积累风险。
iPaaS 采用 SaaS 模式,由厂商负责底层运维。企业按需订阅,资源弹性伸缩。例如,RestCloud iPaaS 提供多租户隔离架构,支持按 API 调用量或集成任务数计费,无需预置资源。其 API 网关自带流量控制、熔断降级、黑白名单等安全策略,降低了安全运维负担。
更重要的是,iPaaS 普遍支持低代码/零代码开发。业务人员可通过拖拽组件定义数据映射和流程逻辑,大幅降低对专业开发的依赖。据实际项目统计,使用 iPaaS 构建一个跨系统订单同步流程,开发周期可从 ESB 的 2–3 周缩短至 3–5 天。
四、企业在数据集成中的五大痛点与 iPaaS 应对
1.系统异构与数据孤岛
痛点:不同系统使用 JDBC、ODBC、SOAP、REST、FTP 等多种协议,数据格式从 XML 到 JSON 再到自定义二进制,难以统一。
iPaaS 应对:提供标准化连接器库,覆盖主流数据库(MySQL、Oracle)、ERP(SAP、用友)、SaaS(钉钉、飞书、Salesforce)。通过可视化字段映射,自动完成数据格式转换与协议适配。
2.实时性与批处理的矛盾
痛点:财务系统需准实时同步订单状态,而数据仓库依赖每日 ETL 批处理,导致数据延迟。
iPaaS 应对:支持混合集成模式。通过 CDC 技术捕获数据库变更日志,结合 Kafka 等消息队列实现事件驱动同步;同时保留定时任务调度能力,满足数仓批处理需求。
3.数据质量与一致性
痛点:CRM 中客户名称为“华为技术”,ERP 中为“华为”,导致客户数据不一致。
iPaaS 应对:在集成流程中嵌入数据清洗规则。例如,RestCloud iPaaS 提供内置函数库,支持字符串标准化、空值填充、正则校验、主数据匹配等操作,确保输出数据一致性。
4.开发与运维成本高
痛点:每新增一个接口,需编写代码、测试、部署、文档归档,人力成本高。
iPaaS 应对:提供 API 开发平台,支持通过配置生成 REST API,无需重启服务。API 编排功能允许将多个接口组合成新服务,实现能力复用。例如,将“获取客户信息”+“查询订单历史”+“计算信用评分”三个接口编排为“客户画像服务”。
5.可扩展性与未来适配
痛点:企业计划上云或引入新 SaaS 工具,现有 ESB 架构难以快速响应。
iPaaS 应对:云原生架构天然支持多云部署(公有云、私有云、混合云),新系统接入只需配置连接参数。平台持续更新连接器生态,降低未来集成成本。
五、选型建议:不是替代,而是演进
我们不建议“一刀切”地淘汰 ESB。对于已有成熟 SOA 架构、核心系统稳定的企业,ESB 仍是可靠选择。但面对以下情况,应优先考虑 iPaaS:
需频繁对接外部 SaaS 应用;
业务敏捷性要求高,集成周期需压缩至天级;
IT 团队资源有限,希望降低运维复杂度;
正在推进多云或混合云战略。
更现实的路径是混合集成模式:保留 ESB 处理核心交易系统间的稳定集成,将 iPaaS 用于边缘系统、外部生态和创新业务的快速对接。例如,用 ESB 管理 ERP 与 MES 的生产数据流,用 iPaaS 实现 CRM 与营销自动化工具的联动。
六、结语
选择 iPaaS 还是 ESB,本质是选择一种集成哲学:前者强调敏捷、开放与云原生,后者注重稳定、可控与内部协同。企业不应盲目追新,而应基于自身集成复杂度、业务变化频率、IT 能力与成本预算综合决策。iPaaS 不仅是工具,更是一种加速业务创新的基础设施。当企业能用几天而非几周完成系统对接,其市场响应力将发生质变。
评论