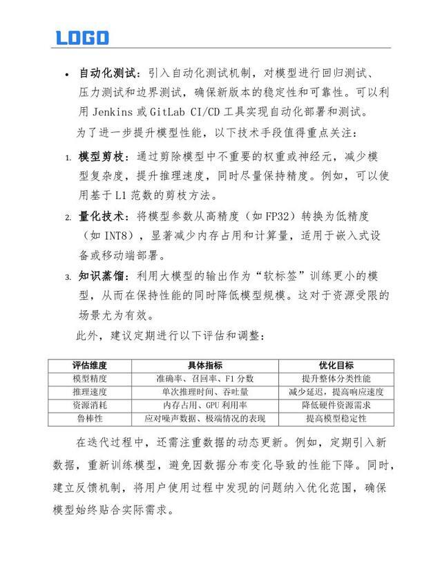
AI 大模型技术实现方案(Word)
本文目录概览:
项目总览 1.1 项目背景与目标 1.2 项目范围与预期成果
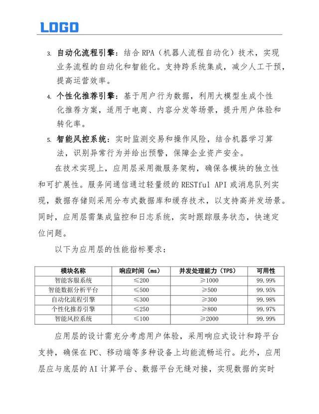
业务需求剖析 2.1 企业现状与转型需求 2.2 业务流程与数据管理优化需求
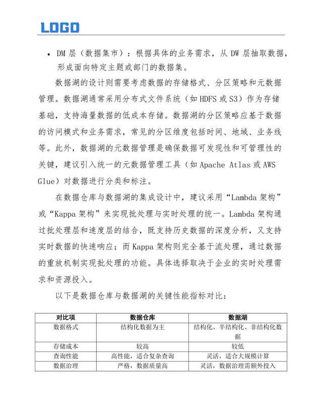
技术架构规划 3.1 整体架构概览 3.2 基础设施构建(云计算、资源配置)3.3 数据层设计(采集、整合、存储)3.4 模型层构建(选择、训练、优化)3.5 应用层开发(集成、界面设计)
数据治理与安全保障 4.1 数据质量与隐私保护 4.2 数据安全策略与合规性
模型全生命周期管理 5.1 数据预处理与模型选择 5.2 训练环境搭建与模型训练 5.3 模型验证、部署与监控
系统集成与全面测试 6.1 系统集成策略 6.2 测试计划(集成、性能、安全、验收)
项目管理与执行 7.1 组织结构与计划管理 7.2 风险、沟通与质量管理
培训与支持体系 8.1 用户培训 8.2 技术支持与后期维护
项目效益综合评估 9.1 经济效益与效率提升 9.2 客户满意度与创新成果
未来发展规划 10.1 技术趋势与业务扩展 10.2 系统优化方向
信息化建设全套资料包学习和获取:https://xie.infoq.cn/article/0916d16911a55c0be2ce686bb







评论