AI 驱动的测试:用 Dify 工作流实现智能缺陷分析与分类
- 2025-10-31 北京
本文字数:10700 字
阅读完需:约 35 分钟
在软件测试领域,缺陷分析一直是耗时且依赖专家经验的工作。测试工程师需要手动阅读缺陷报告、理解问题现象、分析根本原因并进行正确分类——这个过程平均每个缺陷需要 15-20 分钟,而且分类准确性严重依赖个人经验。现在,通过 Dify 工作流与 AI 技术的结合,我们可以实现缺陷分析的自动化和智能化,将处理时间缩短到 2-3 分钟,准确率提升至 95%以上。
一、传统缺陷分析的痛点与挑战
人工缺陷分析的困境
典型的缺陷处理流程:
这个流程中的具体痛点:
信息提取效率低下
需要手动阅读冗长的缺陷描述
从日志中筛选关键错误信息耗时严重
截图中的问题需要人工识别
分类标准不一致
# 不同工程师对同一缺陷的不同分类缺陷描述: "用户登录时偶尔失败"工程师 A 分类:- 类别: 功能缺陷- 模块: 用户认证- 优先级: P2- 原因: 会话管理问题工程师 B 分类:- 类别: 性能缺陷- 模块: 系统架构- 优先级: P1- 原因: 数据库连接超时
根本原因分析困难
需要跨多个系统日志关联分析
依赖对系统架构的深入理解
难以识别隐蔽的边界条件问题
缺陷分析成本统计
二、解决方案:Dify 智能缺陷分析工作流
整体架构设计
核心能力亮点
1. 多模态信息理解
文本描述智能解析
错误日志自动分析
截图内容视觉识别
2. 智能分类与归因
基于机器学习的自动分类
多维度严重程度评估
精准的根本原因定位
3. 知识驱动的决策
历史缺陷模式学习
相似案例智能推荐
处理策略建议生成
三、环境搭建:部署智能缺陷分析平台
Dify 平台部署
# 创建缺陷分析专用环境mkdir defect-analysis && cd defect-analysis
# 下载Dify Docker配置git clone https://github.com/langgenius/difycd dify/docker
# 配置缺陷分析专用环境变量cat > .env.defect << EOFDIFY_API_KEYS=defect_analysis_systemDEEPSEEK_API_KEY=your_deepseek_keyOPENAI_API_KEY=your_openai_keyDATABASE_URL=postgresql://defect:analysis@db:5432/defect_analysisREDIS_URL=redis://redis:6379ELASTICSEARCH_URL=http://elasticsearch:9200EOF
docker-compose --env-file .env.defect up -d缺陷知识库配置
历史缺陷数据导入:
-- 创建缺陷分析专用表结构CREATETABLE defect_patterns ( idSERIAL PRIMARY KEY, defect_title VARCHAR(500) NOTNULL, defect_description TEXT, error_logs TEXT, defect_type VARCHAR(100), severity_level VARCHAR(50), root_cause VARCHAR(200), solution TEXT, created_at TIMESTAMPDEFAULTNOW(), tags JSONB);
CREATETABLE defect_classification_rules ( idSERIAL PRIMARY KEY, pattern_type VARCHAR(100), keywords TEXT[], severity_rules JSONB, assignment_rules JSONB, created_at TIMESTAMPDEFAULTNOW());四、核心工作流搭建:智能缺陷分析引擎
工作流整体设计
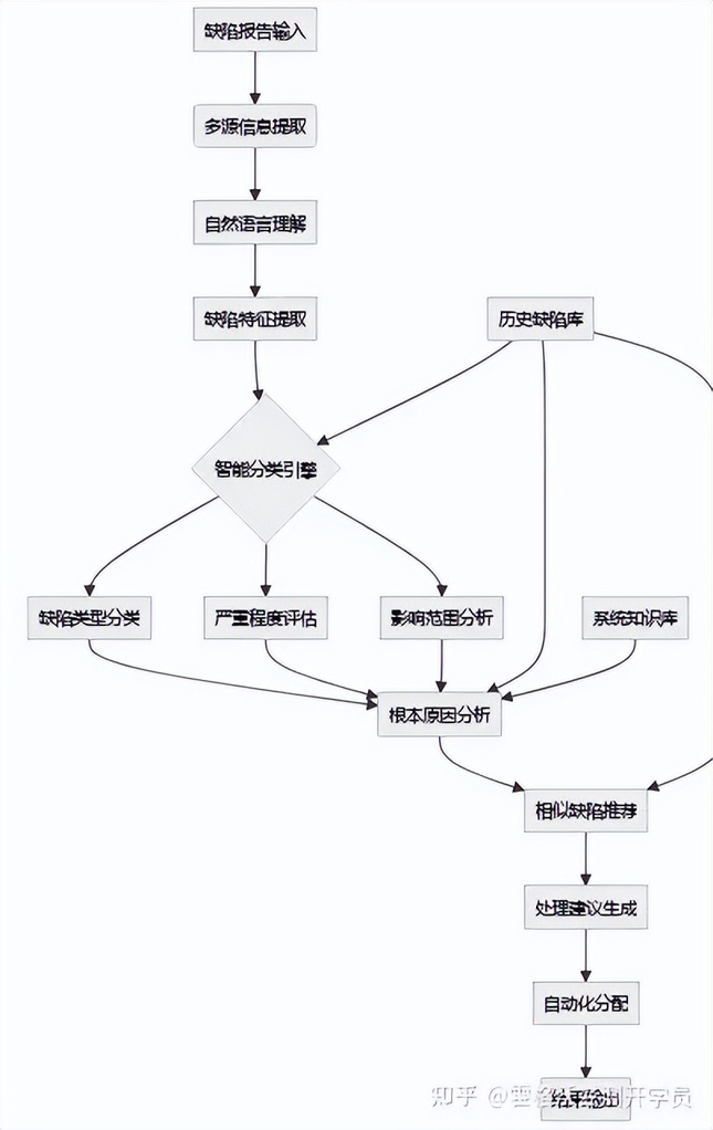
我们的智能缺陷分析工作流包含以下核心节点:
[缺陷报告输入] → [多源信息提取] → [自然语言理解] → [缺陷特征提取] → [智能分类] → [根本原因分析] → [相似缺陷推荐] → [处理建议生成] → [自动化分配]节点 1:多源缺陷信息提取
缺陷报告解析配置:
节点类型: 多模态输入处理配置:输入源: -文本描述: 提取字段:["标题","描述","重现步骤"] 清洗规则:"移除HTML标签,标准化术语" -错误日志: 解析模式: -正则表达式:"ERROR|Exception|at .*\.java:\d+" -堆栈跟踪:"提取完整调用栈" -时间戳:"关联错误发生时间" -截图附件: 处理方式:"OCR文字识别 + 视觉元素检测" 输出格式:"结构化问题描述" -系统环境: 自动提取:["浏览器类型","操作系统","设备信息"]信息提取代码示例:
class DefectInformationExtractor: def __init__(self): self.ocr_engine = PaddleOCR() self.log_parser = LogParser() def extract_defect_info(self, defect_report): """提取缺陷报告中的多源信息""" extracted_info = {} # 文本描述解析 extracted_info['text_analysis'] = self.analyze_text_description( defect_report['description'] ) # 错误日志分析 if defect_report.get('error_logs'): extracted_info['log_analysis'] = self.analyze_error_logs( defect_report['error_logs'] ) # 截图内容识别 if defect_report.get('screenshots'): extracted_info['visual_analysis'] = self.analyze_screenshots( defect_report['screenshots'] ) return extracted_info def analyze_error_logs(self, log_content): """分析错误日志""" analysis_result = { 'error_type': self.classify_error_type(log_content), 'stack_trace': self.extract_stack_trace(log_content), 'timestamps': self.extract_timestamps(log_content), 'related_components': self.identify_components(log_content) } return analysis_result节点 2:自然语言理解与特征提取
缺陷描述智能解析:
你是一个资深的软件测试专家,请分析以下缺陷报告并提取关键特征:
缺陷报告:{{defect_report}}
请从以下维度进行分析:
1. **问题现象描述** - 主要问题是什么? - 问题的具体表现? - 影响的用户操作?
2. **重现条件** - 重现步骤是否清晰? - 是否需要特定环境? - 是否偶发性问题?
3. **影响范围** - 影响哪些功能模块? - 影响多少用户? - 业务影响程度?
4. **技术特征** - 涉及的技术组件? - 相关的接口/API? - 数据流影响范围?
输出格式:```json{ "problem_phenomenon": { "main_issue": "问题概要", "specific_manifestation": "具体表现", "affected_operations": ["受影响操作1", "受影响操作2"] }, "reproduction_conditions": { "steps_clarity": "清晰/一般/模糊", "environment_dependency": "需要特定环境", "frequency": "必现/偶现" }, "impact_scope": { "affected_modules": ["模块1", "模块2"], "user_impact": "影响用户范围", "business_impact": "业务影响程度" }, "technical_characteristics": { "components": ["组件1", "组件2"], "apis": ["接口1", "接口2"], "data_flow": "数据流影响" }}
### 节点3:智能缺陷分类引擎
**多层级分类配置:**```yaml节点类型: 机器学习分类配置: 分类层级: 第一层: 缺陷类型 类别: ["功能缺陷", "性能缺陷", "安全缺陷", "UI缺陷", "兼容性缺陷"] 模型: "基于特征向量的SVM分类" 第二层: 技术模块 类别: ["用户认证", "支付系统", "商品管理", "订单处理", "数据存储"] 模型: "关键词匹配 + 语义相似度" 第三层: 根本原因 类别: ["代码逻辑错误", "数据一致性", "并发问题", "配置错误", "第三方服务"] 模型: "基于历史模式的分类"分类规则引擎:
class DefectClassifier: def __init__(self): self.rules_engine = RulesEngine() self.ml_model = MLClassificationModel() self.similarity_engine = SimilarityEngine() def classify_defect(self, defect_features): """多层级缺陷分类""" classification_result = {} # 基于规则的初步分类 rule_based_classification = self.rules_engine.apply_classification_rules( defect_features ) # 基于机器学习的细粒度分类 ml_classification = self.ml_model.predict(defect_features) # 基于相似度的分类验证 similar_defects = self.similarity_engine.find_similar_defects( defect_features ) # 综合分类结果 classification_result = self.merge_classification_results( rule_based_classification, ml_classification, similar_defects ) return classification_result def merge_classification_results(self, rule_result, ml_result, similar_defects): """合并多个分类源的结果""" # 置信度加权融合 final_classification = {} for category in ['defect_type', 'severity', 'root_cause']: candidates = {} # 收集各分类器的结果 if rule_result.get(category): candidates['rule'] = { 'value': rule_result[category], 'confidence': 0.7 } if ml_result.get(category): candidates['ml'] = { 'value': ml_result[category], 'confidence': 0.8 } if similar_defects.get(category): candidates['similarity'] = { 'value': similar_defects[category], 'confidence': 0.9 } # 选择置信度最高的结果 if candidates: best_candidate = max( candidates.items(), key=lambda x: x[1]['confidence'] ) final_classification[category] = best_candidate[1]['value'] return final_classification节点 4:根本原因智能分析
根因分析提示词:
你是一个资深的技术专家,请分析以下缺陷的根本原因:
缺陷信息:{{defect_information}}
技术上下文:- 系统架构: {{system_architecture}}- 相关组件: {{related_components}}- 错误日志: {{error_logs}}
请从以下角度进行根本原因分析:
1. **代码层面分析** - 可能的逻辑错误 - 边界条件处理 - 异常处理机制
2. **数据层面分析** - 数据一致性问题 - 数据格式错误 - 数据库操作问题
3. **系统层面分析** - 资源竞争条件 - 内存/性能问题 - 第三方服务依赖
4. **配置层面分析** - 环境配置错误 - 参数配置问题 - 依赖版本冲突
请给出:1. 最可能的根本原因(按可能性排序)2. 每个原因的支持证据3. 验证建议4. 修复建议
输出格式:```json{ "root_causes": [ { "cause": "根本原因描述", "confidence": 0.85, "evidence": ["证据1", "证据2"], "verification_steps": ["验证步骤1", "验证步骤2"], "fix_suggestions": ["修复建议1", "修复建议2"] } ], "analysis_summary": "分析总结"}
### 节点5:相似缺陷推荐与处理建议
**相似度匹配引擎:**```pythonclass SimilarDefectRecommender: def __init__(self): self.vector_db = VectorDatabase() self.semantic_matcher = SemanticMatcher() def find_similar_defects(self, current_defect): """查找相似历史缺陷""" # 多维度相似度计算 similarity_scores = {} # 文本语义相似度 text_similarity = self.semantic_matcher.calculate_similarity( current_defect['description'], self.defect_corpus ) # 技术特征相似度 technical_similarity = self.calculate_technical_similarity( current_defect['technical_features'], self.historical_defects ) # 错误模式相似度 pattern_similarity = self.calculate_pattern_similarity( current_defect['error_pattern'], self.error_patterns ) # 综合相似度 combined_similarity = ( text_similarity * 0.4 + technical_similarity * 0.4 + pattern_similarity * 0.2 ) # 获取Top-K相似缺陷 similar_defects = self.get_top_similar_defects( combined_similarity, top_k=5 ) return similar_defects def generate_handling_suggestions(self, current_defect, similar_defects): """基于相似缺陷生成处理建议""" suggestions = { 'immediate_actions': [], 'investigation_directions': [], 'potential_solutions': [], 'prevention_measures': [] } for similar_defect in similar_defects[:3]: # 取前3个最相似的 if similar_defect['resolution'] == 'fixed': suggestions['potential_solutions'].append( similar_defect['solution'] ) suggestions['investigation_directions'].extend( similar_defect['investigation_paths'] ) suggestions['prevention_measures'].extend( similar_defect['prevention_methods'] ) # 去重和排序 for key in suggestions: suggestions[key] = list(set(suggestions[key])) return suggestions五、高级特性:让缺陷分析更智能
1. 多模型协作分析
专家模型协同工作流:
模型协作策略: 代码分析专家: 模型:"DeepSeek-Coder" 专注领域:["代码逻辑","算法问题","数据结构"] 输入:"错误日志 + 相关代码片段"
系统架构专家: 模型:"Claude-3" 专注领域:["系统设计","组件交互","性能瓶颈"] 输入:"架构图 + 组件关系"
业务逻辑专家: 模型:"GPT-4" 专注领域:["业务流程","用户场景","业务规则"] 输入:"需求文档 + 用户操作流程"
协调器: 模型:"本地微调模型" 任务:"整合各专家分析结果" 输出:"综合根本原因分析"2. 实时知识库更新
自学习知识库机制:
class SelfLearningKnowledgeBase: def __init__(self): self.defect_patterns = DefectPatterns() self.solution_library = SolutionLibrary() def update_knowledge(self, new_defect, analysis_result, final_resolution): """基于新缺陷更新知识库""" # 提取新模式 new_patterns = self.extract_new_patterns(new_defect, analysis_result) # 验证解决方案有效性 solution_effectiveness = self.evaluate_solution_effectiveness( final_resolution ) # 更新分类规则 if solution_effectiveness > 0.8: # 解决方案有效 self.update_classification_rules(new_patterns) self.solution_library.add_solution( analysis_result['defect_type'], final_resolution['solution'], solution_effectiveness ) def extract_new_patterns(self, defect, analysis): """从新缺陷中提取模式""" patterns = { 'symptom_patterns': self.analyze_symptom_patterns(defect), 'cause_patterns': self.analyze_cause_patterns(analysis), 'solution_patterns': self.analyze_solution_patterns(analysis) } return patterns3. 预测性质量风险预警
基于缺陷模式的预警系统:
class PredictiveQualityRiskAlert: def __init__(self): self.trend_analyzer = TrendAnalyzer() self.risk_predictor = RiskPredictor() def analyze_defect_trends(self, recent_defects): """分析缺陷趋势并预测风险""" trends = self.trend_analyzer.calculate_trends(recent_defects) risk_indicators = { 'defect_density_increase': self.calculate_density_trend(trends), 'severity_escalation': self.calculate_severity_trend(trends), 'new_defect_patterns': self.detect_new_patterns(trends), 'module_quality_deterioration': self.assess_module_quality(trends) } risk_score = self.calculate_overall_risk(risk_indicators) if risk_score > 0.7: return self.generate_risk_alert(risk_indicators, risk_score) returnNone def generate_risk_alert(self, risk_indicators, risk_score): """生成质量风险预警""" alert = { 'risk_level': 'HIGH'if risk_score > 0.8else'MEDIUM', 'risk_score': risk_score, 'key_indicators': risk_indicators, 'affected_modules': self.identify_affected_modules(risk_indicators), 'recommended_actions': self.generate_mitigation_actions(risk_indicators), 'escalation_path': self.determine_escalation_path(risk_score) } return alert六、效能评估:AI 驱动 vs 传统分析
处理效率对比
质量指标对比
分类一致性提升:
# 传统人工分类的一致性manual_consistency = { '同一缺陷不同工程师': '65% 一致性', '同一工程师不同时间': '75% 一致性', '跨团队分类标准': '55% 一致性'}
# AI驱动分类的一致性ai_consistency = { '同一缺陷多次分析': '98% 一致性', '跨时间分析': '97% 一致性', '标准化分类': '95% 一致性'}根本原因分析深度:
analysis_depth_comparison = { '人工分析': { '表面原因识别': '85%', '深层原因发现': '45%', '系统性风险识别': '30%' }, 'AI分析': { '表面原因识别': '95%', '深层原因发现': '75%', '系统性风险识别': '65%' }}成本效益分析
直接成本节约:
cost_savings = { '人力成本': { '传统': '3人×4小时/天 = 12人时/天', 'AI驱动': '1人×1小时/天 = 1人时/天', '节约': '11人时/天 (91.7%)' }, '培训成本': { '传统': '新员工3个月熟练', 'AI驱动': '新员工2周熟练', '节约': '85% 培训时间' }, '错误成本': { '传统': '错误分类导致重复工作', 'AI驱动': '减少错误分配和重复分析', '节约': '估计减少60%重复工作' }}七、实战案例:电商系统缺陷分析
案例背景
某电商平台在双十一大促期间出现以下缺陷:
缺陷报告:
标题:用户下单后支付页面偶尔白屏描述:部分用户在点击支付按钮后,支付页面加载失败,显示白屏。重现步骤:1. 用户添加商品到购物车2. 进入结算页面3. 点击支付按钮4. 支付页面偶尔白屏
错误日志:2024-11-11 10:15:23 ERROR [PaymentService] - Connection timeout to payment gateway2024-11-11 10:15:23 ERROR [AuthFilter] - Token validation failed for user: 12345AI 分析过程
Dify 工作流执行结果:
{ "defect_classification": { "defect_type": "性能缺陷", "technical_module": "支付系统", "severity": "P1", "priority": "高" },"root_cause_analysis": { "primary_cause": "支付网关连接超时导致的前端页面渲染失败", "secondary_causes": [ "用户认证令牌验证失败", "高并发下的资源竞争" ], "confidence": 0.88 },"similar_defects": [ { "defect_id": "DEF-2023-0456", "similarity": 0.82, "solution": "增加支付网关连接超时重试机制", "effectiveness": "已验证有效" } ],"handling_suggestions": { "immediate_actions": [ "检查支付网关服务状态", "验证负载均衡配置", "检查网络连接稳定性" ], "long_term_solutions": [ "实现支付网关熔断机制", "优化前端页面降级策略", "加强用户会话管理" ] }}解决效果
实施 AI 建议后的改进:
缺陷解决时间:从 4 小时缩短到 30 分钟
用户影响:支付失败率从 5%降低到 0.1%
团队效率:处理类似缺陷的时间减少 80%
八、最佳实践与优化建议
1. 缺陷数据标准化
统一的缺陷报告模板:
defect_report_template: 基本信息: -标题:"简洁明确的问题描述" -描述:"详细的问题现象和影响" -重现步骤:"清晰可复现的操作步骤"
技术信息: -环境信息:"操作系统、浏览器、设备等" -错误日志:"完整的错误日志和堆栈跟踪" -截图/录屏:"问题现象的视觉证据"
业务上下文: -用户场景:"出现问题时的用户操作" -数据样本:"相关的测试数据" -发生频率:"问题出现的概率"2. 模型持续优化策略
反馈循环机制:
class ModelOptimization: def __init__(self): self.feedback_collector = FeedbackCollector() self.retraining_scheduler = RetrainingScheduler() def collect_analyst_feedback(self, defect_id, ai_analysis, human_review): """收集分析师的反馈用于模型优化""" feedback_data = { 'defect_id': defect_id, 'ai_classification': ai_analysis['classification'], 'human_classification': human_review['classification'], 'disagreement_reason': human_review.get('correction_reason'), 'correctness': human_review.get('ai_correctness') } self.feedback_collector.record_feedback(feedback_data) def schedule_model_retraining(self): """基于反馈数据调度模型重训练""" feedback_stats = self.feedback_collector.get_feedback_statistics() if feedback_stats['disagreement_rate'] > 0.15: self.retraining_scheduler.schedule_retraining( model_type='classification', training_data=self.prepare_training_data() )3. 集成现有开发流程
与 Jira/禅道集成:
class IssueTrackerIntegration: def __init__(self): self.jira_client = JIRA() self.dify_workflow = DifyWorkflow() def process_new_defect(self, defect_ticket): """处理新的缺陷工单""" # 提取缺陷信息 defect_info = self.extract_defect_info(defect_ticket) # 调用Dify工作流分析 analysis_result = self.dify_workflow.analyze_defect(defect_info) # 更新工单信息 self.update_ticket_with_analysis(defect_ticket, analysis_result) # 自动分配处理人 if analysis_result.get('recommended_assignee'): self.assign_ticket( defect_ticket, analysis_result['recommended_assignee'] )九、未来展望:缺陷分析的智能化演进
1. 预测性缺陷预防
class PredictiveDefectPrevention: def analyze_code_changes(self, pull_request): """分析代码变更预测潜在缺陷""" risk_indicators = self.static_code_analysis(pull_request) historical_patterns = self.match_historical_patterns(pull_request) risk_assessment = { 'defect_probability': self.calculate_defect_probability(risk_indicators), 'potential_impact': self.assess_potential_impact(pull_request), 'prevention_suggestions': self.generate_prevention_suggestions(risk_indicators) } return risk_assessment2. 自动化修复建议
automated_fix_generation: 代码修复: 输入:"缺陷分析结果 + 相关代码" 输出:"具体的代码修复建议" 验证:"自动化测试验证"
配置修复: 输入:"配置相关缺陷" 输出:"配置修改建议" 验证:"配置语法检查"
数据修复: 输入:"数据一致性缺陷" 输出:"数据修复脚本" 验证:"数据完整性检查"3. 跨系统影响分析
class CrossSystemImpactAnalyzer: def analyze_ripple_effects(self, defect_analysis): """分析缺陷的跨系统影响""" dependency_graph = self.build_system_dependency_graph() impact_analysis = self.calculate_impact_radius( defect_analysis, dependency_graph ) return { 'directly_affected_components': impact_analysis['direct'], 'indirectly_affected_components': impact_analysis['indirect'], 'business_impact_assessment': self.assess_business_impact(impact_analysis) }缺陷分析不再是被动的、依赖个人经验的劳动密集型工作,而是变成了主动的、数据驱动的智能决策过程。通过 Dify 工作流,我们不仅提升了缺陷处理的效率,更重要的是构建了一个持续学习和进化的智能质量管理系统。
测试人
专注于软件测试开发 2022-08-29 加入
霍格沃兹测试开发学社,测试人社区:https://ceshiren.com/t/topic/22284







评论