软件公司项目管理手册(Word)
一、总则
目的与范围
管理思路与目标 2.1 近期目标 2.2 长期目标
二、职责分工
项目质量部职责
销售部职责
物资部职责
财务部职责
人力资源部职责
发展策划部职责
综合办公室职责
业务部门职责
业务专家团队职责
三、项目整体管理
前期项目管理 1.1 定义与要求 1.2 前期与正式项目转换管理
项目立项管理 2.1 项目定义 2.2 立项要求 2.3 子项目管理 2.4 ERP 项目创建 2.5 零星项目管理 2.6 立项填报注意事项
项目计划管理 3.1 计划编制 3.2 计划变更 3.3 计划与进度、产值关系
项目执行管理 4.1 双周报编制 4.2 月度经营数据分析 4.3 质量管理 4.4 风险分析
项目验收管理 5.1 验收条件 5.2 验收注意事项
项目结项管理 6.1 结项分类与要求 6.2 结项条件与流程 6.3 非正常结项(终止)流程 6.4 结项与终止审批步骤
项目后期管理 7.1 后评估标准 7.2 后评估范围 7.3 后评估方式
四、项目范围管理
范围定义
范围管理内容
范围管理要求 3.1 需求确定 3.2 范围规划 3.3 实施管理 3.4 变更控制 3.5 范围核实
五、项目进度管理
子项目进度管理方式 1.1 一般项目 1.2 运维项目 1.3 设备销售项目 1.4 数据采集加工项目 1.5 特殊项目
进度管理要求 2.1 审批客观性 2.2 审批及时性 2.3 生产进度与回款关系
进度变更管理
六、项目成本管理
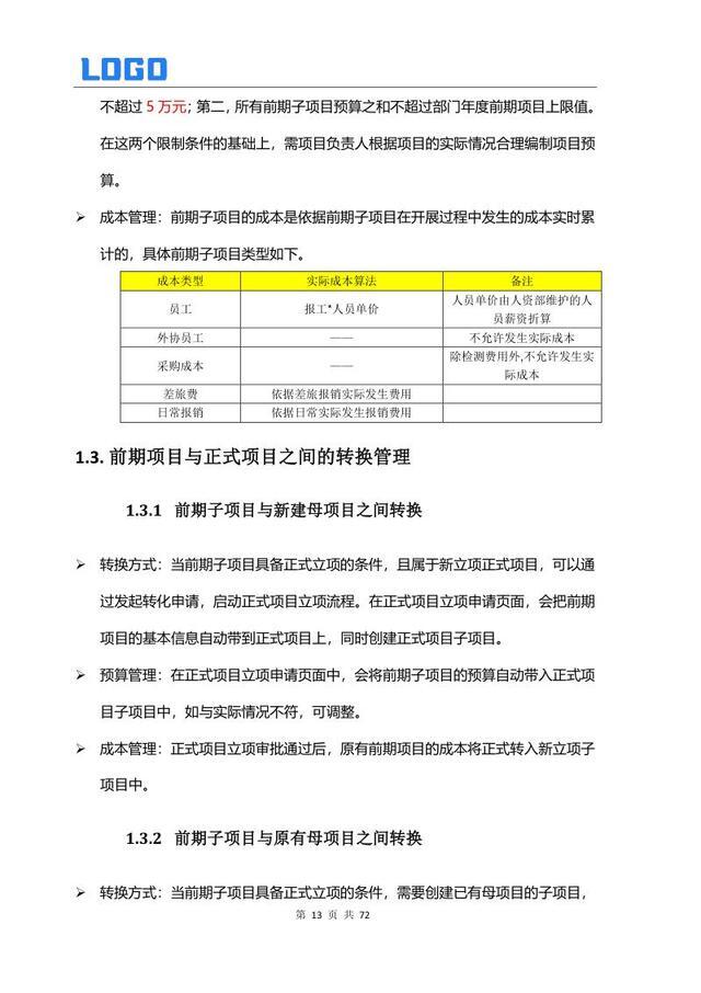
预算管理 1.1 预算定义 1.2 编制原则 1.3 预算管理 1.4 预算变更
成本管理 2.1 成本分类 2.2 成本名词定义 2.3 成本控制 2.4 项目挣值分析
七、项目质量管理
工件集评审
测试情况评价(研发项目)
客户满意度调查
技术评审
用户体验
八、人力资源管理
项目组织建立
人员外包采购申请
人员需求申请
九、项目沟通管理
邮件沟通机制
会议沟通机制 2.1 项目管理会议 2.2 专项会议 2.3 培训会议
双周周报机制
IS 系统沟通机制
十、项目风险管理
风险定义与管理流程 2.1 风险识别 2.2 风险分析 2.3 风险策划 2.4 风险应对 2.5 风险跟踪 2.6 风险状态
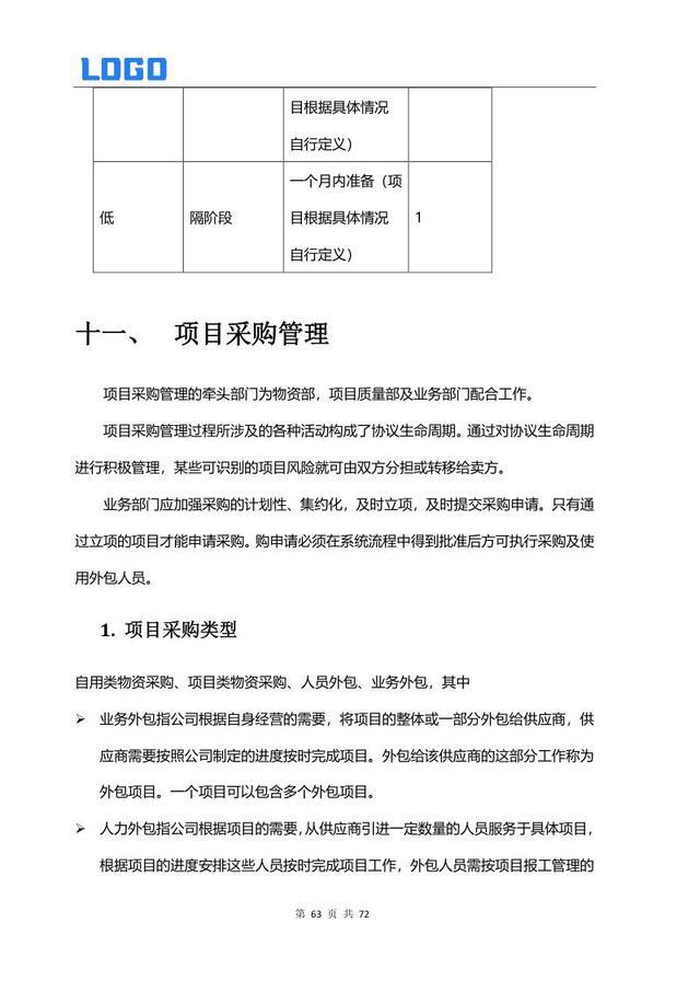
风险分类与等级 3.1 发生概率 3.2 严重程度 3.3 发生时段
十一、项目采购管理
采购类型
采购需求申请
甲方合同审批
业务外包付款审批
采购管理要求
十二、项目变更管理
变更类型
项目管理与变更类型关系
变更分类流程解析 3.1 范围变更 3.2 计划变更 3.3 预算成本变更 3.4 项目经理变更 3.5 跨部门变更 3.6 工件集变更
十三、项目绩效管理(待定)
进度绩效指标
成本绩效指标
信息化建设全套资料包学习和获取:https://xie.infoq.cn/article/0916d16911a55c0be2ce686bb







评论