写点什么

数据机房建设方案,机房信息化方案,机房运维方案

作者:金陵老街
  • 2025-12-10
    浙江
  • 本文字数:148 字

    阅读完需:约 1 分钟

一、概况

二、维保的意义

三、维护范围

四、提供的服务

五、服务内容

(一)UPS 供配电系统

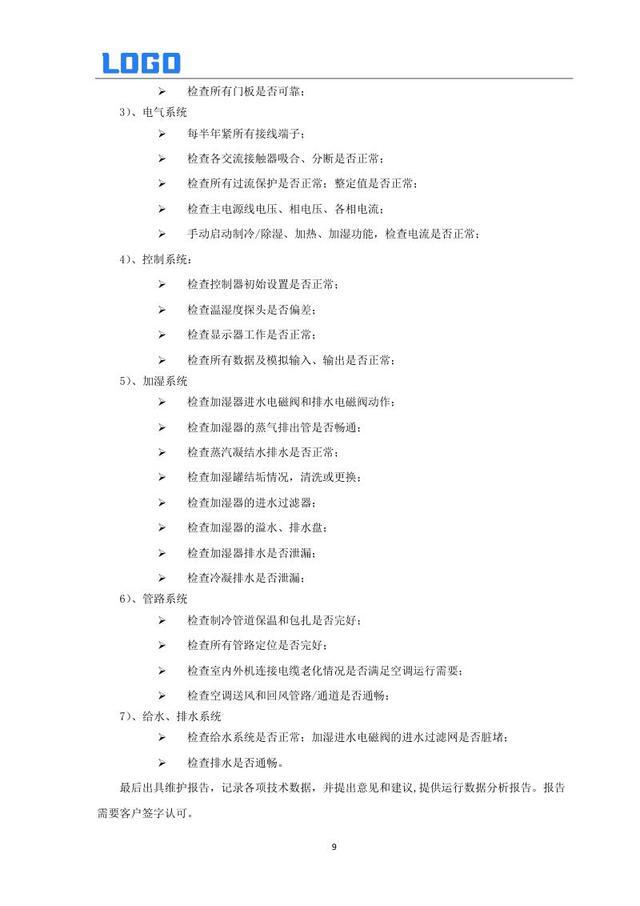
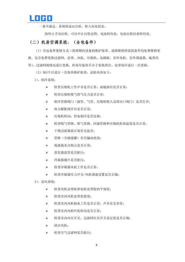
(二)机房空调系统

(三)服务器运维

(四)存储系统运维

(五)虚拟化平台运维

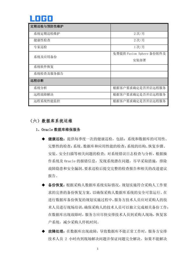
(六)数据库系统运维

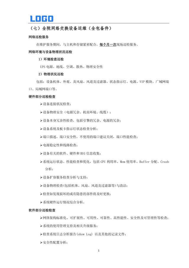
(七)全院网络交换设备运维

六、维护报价


信息化建设全套资料包学习和获取:https://xie.infoq.cn/article/0916d16911a55c0be2ce686bb



















用户头像

金陵老街

关注

去尝试了就成功了90%了。 2021-05-26 加入

专注activiti工作流,快速开发平台的开发。

评论

发布
暂无评论
数据机房建设方案,机房信息化方案,机房运维方案_数据中心_金陵老街_InfoQ写作社区