SEO 的关键词研究与优化 二

回顾上一篇文章
3. 关键词评估和选择
关键词评估和选择是 SEO 策略中至关重要的一步。这个过程不仅仅是选择搜索量最高的词,而是要在多个因素之间找到平衡,以确定最有价值的关键词。
3.1 搜索量分析

搜索量是评估关键词潜力的首要指标,但它不应该是唯一的考虑因素。使用 Google Keyword Planner、SEMrush 或 Ahrefs 等工具可以获取准确的搜索量数据。在分析时,要注意以下几点:
长期趋势:观察关键词的搜索量是否随时间稳定增长,还是呈现季节性波动。
地理因素:考虑目标市场的地理位置,因为不同地区的搜索行为可能有显著差异。
设备分布:了解关键词在桌面和移动设备上的搜索分布,以便针对性优化。
但是,高搜索量不一定意味着高质量流量。有时,中等搜索量但高度相关的关键词可能带来更有价值的访客。另外一方面也跟关键词在用户决策过程(或购买漏斗)中的位置相关。
例如:
意识阶段:用户刚开始了解一个问题或需求。
关键词示例:"什么是智能家居"
特点:搜索量可能较高,但转化意图较低
考虑阶段:用户在研究解决方案。
关键词示例:"最佳智能家居系统比较"
特点:搜索量中等,用户更专注于信息收集
决策阶段:用户准备做出购买决定。
关键词示例:"购买 [特定品牌] 智能家居套装"
特点:搜索量可能较低,但购买意图很强
虽然意识阶段的关键词可能带来更多流量,但决策阶段的关键词往往能带来更有价值的访客,因为这些用户更接近实际购买。在选择关键词时,需要考虑这些不同阶段,并根据我们的业务目标和内容策略来平衡各个阶段的关键词。
3.2 评估竞争难度
竞争难度分析帮助我们了解在特定关键词上排名的难易程度。这涉及多个方面:
域名权威度(DA)和页面权威度(PA):使用 Moz 的指标来评估竞争对手的整体网站强度和特定页面的权重。
内容质量和相关性:分析排名靠前的页面,了解其内容深度、格式和用户体验。
外链概况:检查竞争对手的反向链接数量和质量,这通常是一个关键的排名因素。
对于新网站或资源有限的情况,可以优先考虑竞争相对较小的关键词,逐步建立权威度。
3.3 权衡短期和长期 SEO 目标
制定 SEO 策略时,需要同时考虑短期收益和长期增长:
快速:选择一些竞争较小、相对容易排名的关键词,以快速获得流量和可见性。
长期投资:同时关注一些竞争激烈但潜力巨大的关键词,通过持续优化和内容建设逐步提高排名。
品牌与非品牌平衡:在优化非品牌关键词的同时,不要忽视品牌关键词的重要性,它们通常具有更高的转化率。
通过这种方法,我们可以在短期内看到成果,同时为长期的持续增长奠定基础。
3.4 利用 LSI 关键词
潜在语义索引(LSI)关键词是与主要目标关键词在语义上相关的词语。它们有助于:
增强内容的语义相关性:帮助搜索引擎更好地理解我们的内容主题。
提高自然度:使内容读起来更加自然,避免关键词堆砌。
扩大覆盖面:吸引更多相关的长尾搜索流量。
使用工具如 LSIGraph 或者观察 Google 搜索结果底部的相关搜索,可以找到有价值的 LSI 关键词。在内容中自然地融入这些词,可以显著提升内容的整体质量和相关性。
3.5 优化内部链接策略
内部链接不仅有助于用户导航,还能传递页面权重和关键词相关性:
使用描述性锚文本:确保内链的锚文本准确描述了目标页面的内容,并包含相关关键词。
相关性匹配:将内链指向真正相关的内容,提高用户体验并强化主题关联。
均衡分配:合理分配内链,确保重要页面获得更多的内部链接支持。
通过精心设计的内部链接策略,我们可以优化网站的整体结构,提高关键页面的权重和可见性。
这是一个需要持续优化和调整的过程,随着数据的积累和市场的变化,你的关键词策略也应该与时俱进。
4. 关键词页面最佳实践
关键词的合理使用是 SEO 优化的核心。而最佳实践也业内其实还蛮标准的。
4.1 关键词密度概述
关键词密度是指在网页内容中关键词出现的频率。然而,现代 SEO 更注重内容的自然性和相关性,而非机械的密度计算。
4.2 不同类型关键词的使用策略

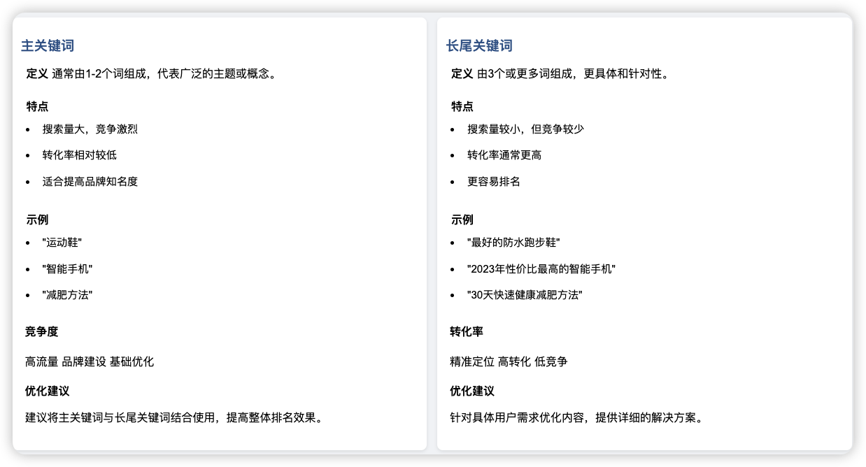
4.2.1 主关键词
密度:建议在正文中保持约 1-2%的密度
位置:
在标题标签(Title Tag)中使用,最好靠前
在 H1 标题中使用
在正文的开头段落中自然使用
在 URL 中包含
在元描述(Meta Description)中使用
4.2.2 长尾关键词
密度:每个长尾关键词在整个内容中出现 1-2 次即可
使用策略:
用作小标题(H2-H6)
在正文段落中自然融入
用于创建针对性的内容章节
4.2.3 相关词和 LSI 关键词
密度:不需要刻意计算,自然使用即可
使用策略:
在整个内容中分散使用,增加语义相关性
用于丰富内容,提高主题覆盖面
在图片 alt 文本中使用
4.3 关键词布局最佳实践

标题标签(Title Tag)
包含主关键词,长度 50-60 字符
示例:
<title>主关键词 | 品牌名称</title>
H1-H6 标题
H1 使用主关键词
H2-H6 使用长尾关键词和相关词
URL
包含主关键词,简洁明了
示例:
example.com/主关键词-描述词
元描述
包含主关键词和一个长尾关键词
长度 150-160 字符
正文内容
开头段落使用主关键词
自然分布长尾关键词和相关词
总体关键词密度保持在 2-5%之间
图片优化
文件名使用关键词
Alt 文本包含相关关键词
4.4 避免过度优化
确保内容读起来自然流畅
优先考虑用户体验和内容质量
使用同义词和变体,避免重复
关注内容的整体相关性,而非单一关键词
通过合理使用不同类型的关键词,并在页面各元素中适当分布,可以提高页面的 SEO 表现。
记住,现代 SEO 更注重内容的整体质量和用户价值,而非简单的关键词堆砌。
5.SEO 优化流程

6. 总结
那么总结一下关键词的研究大概分这些步骤:
进行初步的关键词头脑风暴
使用专业工具深入研究关键词,分析竞争对手的关键词
创建一个包含短尾和长尾关键词的综合列表
为每个主要页面确定目标关键词
制定内容计划,针对选定的关键词
实施关键词页面的实施

版权声明: 本文为 InfoQ 作者【溪抱鱼】的原创文章。
原文链接:【http://xie.infoq.cn/article/005dd85560cfa4ba0bba42f9a】。未经作者许可,禁止转载。
评论